电脑桌面
添加小米粒文库到电脑桌面
安装后可以在桌面快捷访问

(新课改省份专用)高考生物一轮复习 第十一单元 第一讲 生态系统的结构与能量流动讲义(含解析)-人教版高三全册生物教案VIP免费

(新课改省份专用)高考生物一轮复习 第十一单元 第一讲 生态系统的结构与能量流动讲义(含解析)-人教版高三全册生物教案_第1页
1/29
(新课改省份专用)高考生物一轮复习 第十一单元 第一讲 生态系统的结构与能量流动讲义(含解析)-人教版高三全册生物教案_第2页
2/29
(新课改省份专用)高考生物一轮复习 第十一单元 第一讲 生态系统的结构与能量流动讲义(含解析)-人教版高三全册生物教案_第3页
3/29
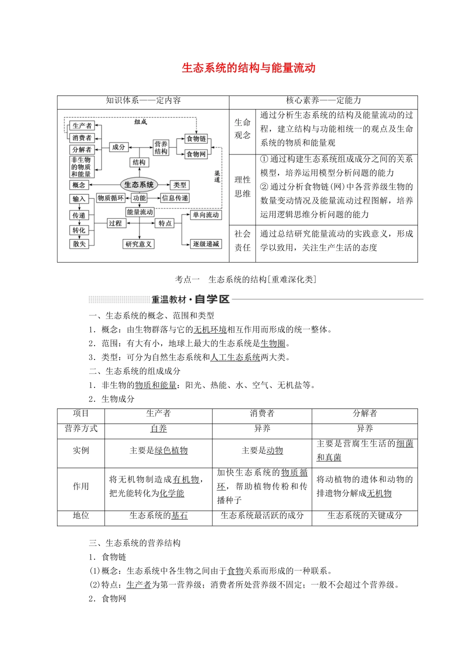
生态系统的结构与能量流动知识体系——定内容核心素养——定能力生命观念通过分析生态系统的结构及能量流动的过程,建立结构与功能相统一的观点及生命系统的物质和能量观理性思维①通过构建生态系统组成成分之间的关系模型,培养运用模型分析问题的能力②通过分析食物链(网)中各营养级生物的数量变动情况及能量流动过程图解,培养运用逻辑思维分析问题的能力社会责任通过总结研究能量流动的实践意义,形成学以致用,关注生产生活的态度考点一生态系统的结构[重难深化类]一、生态系统的概念、范围和类型1.概念:由生物群落与它的无机环境相互作用而形成的统一整体。2.范围:有大有小,地球上最大的生态系统是生物圈。3.类型:可分为自然生态系统和人工生态系统两大类。二、生态系统的组成成分1.非生物的物质和能量:阳光、热能、水、空气、无机盐等。2.生物成分项目生产者消费者分解者营养方式自养异养异养实例主要是绿色植物主要是动物主要是营腐生生活的细菌和真菌作用将无机物制造成有机物,把光能转化为化学能加快生态系统的物质循环,帮助植物传粉和传播种子将动植物的遗体和动物的排遗物分解成无机物地位生态系统的基石生态系统最活跃的成分生态系统的关键成分三、生态系统的营养结构1.食物链(1)概念:生态系统中各生物之间由于食物关系而形成的一种联系。(2)特点:生产者为第一营养级;消费者所处营养级不固定;一般不会超过个营养级。2.食物网(1)概念:在一个生态系统中,许多食物链彼此相互交错连接成的复杂营养结构。(2)形成原因:生态系统中,一种绿色植物可能是多种植食性动物的食物,而一种植食性动物既可能吃多种植物,也可能被多种肉食性动物所食。(3)特点:同一种消费者在不同的食物链中,可以占据不同的营养级。3.食物链和食物网的作用:是生态系统中物质循环和能量流动的渠道。[基础自测]1.判断下列叙述的正误(1)硝化细菌虽不能进行光合作用,但属自养生物(√)(2)自养型生物一定都是生产者;腐生型生物一定都是分解者;生产者一定处于第一营养级(√)(3)生产者、分解者是联系非生物的物质和能量与生物群落的桥梁,其中生产者是生态系统的基石(√)(4)食物网中两种生物间只能有一种种间关系(×)(5)生态系统的食物链中营养级越高的生物,其体型必然越大(×)(6)食物链纵横交错形成的复杂营养关系就是食物网。食物网的复杂程度取决于该生态系统中生物的数量(×)2.连线生态系统的组成成分及其作用3.学透教材、理清原因、规范答题用语专练(1)图示食物网中包含____条食物链。(2)写出图中含营养级最多的食物链:________________________________________。(3)图中狐属于________消费者,占第____营养级。(4)猫头鹰同时占有第________________营养级;它获得能量最多的食物链是:________________。(5)从图中可以看出,青蛙和蜘蛛的种间关系是__________。(6)该图作为生态系统还缺少的成分是________________________________。答案:(1)8(2)草→食草昆虫→蜘蛛→青蛙→蛇→猫头鹰(3)次级三(4)三、四、五、六草→鼠→猫头鹰(5)捕食和竞争(6)非生物的物质和能量、分解者1.辨析生态系统组成成分的三类“不一定”和两类“一定”三类“不一定”①生产者不一定是植物(如蓝藻、硝化细菌等是原核生物),植物不一定是生产者(如菟丝子营寄生生活,属于消费者)②消费者不一定是动物(如营寄生生活的微生物等),动物不一定是消费者(如秃鹫、蚯蚓、蜣螂等以动植物残体或动物排泄物为食的腐生动物属于分解者)③分解者不一定是微生物(如蚯蚓等动物),微生物不一定是分解者(如硝化细菌属于生产者,寄生细菌属于消费者)两类“一定”①生产者一定是自养型生物,自养型生物一定是生产者②营腐生生活的生物一定是分解者,分解者一定是营腐生生活的生物2.食物链(网)中各营养级生物数量变动情况分析(1)食物链中第一营养级的生物数量减少对其他生物数量变动的影响:若处于食物链中第一营养级的生物数量减少,直接以其为食物的第二营养级的生物因食物缺乏而数量减少,又会引起连锁反应,整个食物链中的其他生物数量都会减少。(2)“天敌”一方减少对被捕食者数量变动的影响:“天敌”一...

1、当您付费下载文档后,您只拥有了使用权限,并不意味着购买了版权,文档只能用于自身使用,不得用于其他商业用途(如 [转卖]进行直接盈利或[编辑后售卖]进行间接盈利)。
2、本站所有内容均由合作方或网友上传,本站不对文档的完整性、权威性及其观点立场正确性做任何保证或承诺!文档内容仅供研究参考,付费前请自行鉴别。
3、如文档内容存在违规,或者侵犯商业秘密、侵犯著作权等,请点击“违规举报”。

碎片内容

(新课改省份专用)高考生物一轮复习 第十一单元 第一讲 生态系统的结构与能量流动讲义(含解析)-人教版高三全册生物教案

您可能关注的文档

;绿洲书城+ 关注
实名认证
内容提供者

从事历史教学,热爱教育,高度负责。

确认删除?
VIP
微信客服
  • 扫码咨询
会员Q群
  • 会员专属群点击这里加入QQ群
客服邮箱
回到顶部