电脑桌面
添加小米粒文库到电脑桌面
安装后可以在桌面快捷访问

32农业地域类型案(1)VIP免费

32农业地域类型案(1)_第1页
1/7
32农业地域类型案(1)_第2页
2/7
32农业地域类型案(1)_第3页
3/7
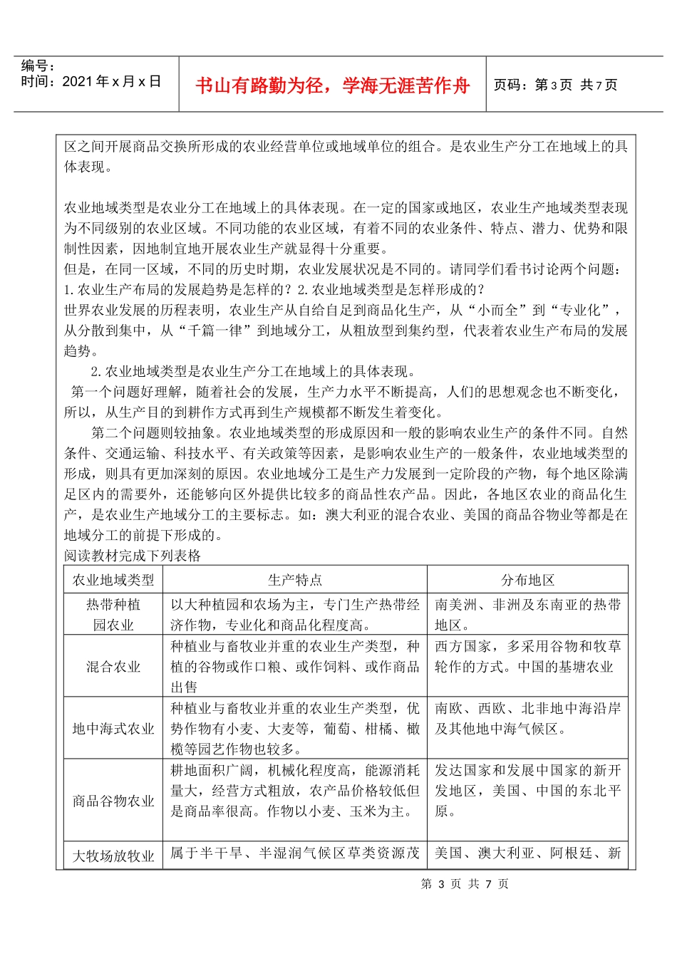
第1页共7页编号:时间:2021年x月x日书山有路勤为径,学海无涯苦作舟页码:第1页共7页3.2农业地域类型教学时间主备人教学目标:一、知识与技能1.明确农业的概念,理解影响农业区位的因素。2.明确农业地域类型的概念,理解农业地域形成的深层原因及其发展变化,了解世界主要农业地域类型及主要粮食作物的分布特点。二、过程与方法1.利用所学知识,结合实例,学会分析影响本地区的主要农业区位因素及所属农业地域类型的方法。2.掌握分析问题的方法,提高自主学习和合作探究问题的能力。三、情感态度与价值观认识人类农业生产活动与环境的关系,树立因地制宜、因时制宜和可持续发展的思想。教学重难点:重点1.农业区位因素。2.世界主要的农业生产类型。难点1.社会经济条件对农业区位的影响。2.农业地域类型的形成。教法学法及教具:制作多媒体课件、投影片、打印好材料等。搜集当地的农作物品种及影响农作物分布的因素。教与学过程课前准备农业地域类型1.概念:指在不同的地区,利用当地的优势条件,发展各具特色的①________________,并在地区之间开展商品交换所形成的农业②________________或③________________的组合。2.特点不同功能的农业区域,有着不同的农业生产条件、④______、潜力、优势和⑤________________。3.生产布局发展趋势―→―→―→―→―→4.农业生产地域分工的标志:各地区农业的○__________________。5.布局原则:按照自然规律和经济规律,○________________、扬长避短。第2页共7页第1页共7页编号:时间:2021年x月x日书山有路勤为径,学海无涯苦作舟页码:第2页共7页6.几种常见的农业地域类型类型生产特点地区分布热带种植园农业以○____________和农场为主,专门生产○________________作物,○______化和商品化程度高○______种植园主要分布在东南亚、巴西,咖啡种植园主要分布在○__________________,马来西亚是世界上最大的○______产地和○______出口国○______型农业种植业与畜牧业并重,种植的谷物或作为口粮或作为饲料,或作为商品出售西方国家,多采用○________________________方式○______________农业种植业与畜牧业并重,优势农作物主要有大麦、小麦等,葡萄、柑橘、橄榄等园艺作物也较多南欧、西亚、北非地中海沿岸和其他地中海气候区商品谷物农业耕地面积○______,○__________程度高,耗能多,经营方式相对○______,农产品价格较○____,商品率很○____发达国家和发展中国家的新开发地区大牧场放牧业生产规模○____,专业化程度○____,商品率○____美国、○______________、○__________、新西兰、南非等国的半干旱、半湿润气候区乳畜业面向○______,产品主要是牛奶及奶制品,○______和饲料供应是影响其发展的两个重要因素北美○__________周围地区、○__________________地区,以及澳大利亚的○__________和新西兰等地知识清单①农业生产②经营单位③地域单位④特点⑤限制性因素⑥商品化⑦专业化⑧集中⑨地域分工⑩粗放型○商品化生产○因地制宜○大种植园○热带经济○专业○橡胶○南美洲和非洲○油棕○棕油○混合○谷物和牧草轮作○地中海式○广阔○机械化○粗放○低○高○大○高○高○澳大利亚○阿根廷○市场○市场○五大湖○西欧和中欧○东南部探索新知1、阅读教材思考什么是农业地域类型?农业地域类型是在不同的地区,利用当地的优势条件,发展各具特色的农业生产,并在地第3页共7页第2页共7页编号:时间:2021年x月x日书山有路勤为径,学海无涯苦作舟页码:第3页共7页区之间开展商品交换所形成的农业经营单位或地域单位的组合。是农业生产分工在地域上的具体表现。农业地域类型是农业分工在地域上的具体表现。在一定的国家或地区,农业生产地域类型表现为不同级别的农业区域。不同功能的农业区域,有着不同的农业条件、特点、潜力、优势和限制性因素,因地制宜地开展农业生产就显得十分重要。但是,在同一区域,不同的历史时期,农业发展状况是不同的。请同学们看书讨论两个问题:1.农业生产布局的发展趋势是怎样的?2.农业地域类型是怎样形成的?世界农业发展的历程表明,农业生产从自给自足到商品化生产,从“...

1、当您付费下载文档后,您只拥有了使用权限,并不意味着购买了版权,文档只能用于自身使用,不得用于其他商业用途(如 [转卖]进行直接盈利或[编辑后售卖]进行间接盈利)。
2、本站所有内容均由合作方或网友上传,本站不对文档的完整性、权威性及其观点立场正确性做任何保证或承诺!文档内容仅供研究参考,付费前请自行鉴别。
3、如文档内容存在违规,或者侵犯商业秘密、侵犯著作权等,请点击“违规举报”。

碎片内容

32农业地域类型案(1)

您可能关注的文档

教育教学文库+ 关注
实名认证
内容提供者

本店有大量的教育教学资料,课件

确认删除?
VIP
微信客服
  • 扫码咨询
会员Q群
  • 会员专属群点击这里加入QQ群
客服邮箱
回到顶部