电脑桌面
添加小米粒文库到电脑桌面
安装后可以在桌面快捷访问

初中生物考试复习提纲(全)VIP免费

初中生物考试复习提纲(全)_第1页
1/7
初中生物考试复习提纲(全)_第2页
2/7
初中生物考试复习提纲(全)_第3页
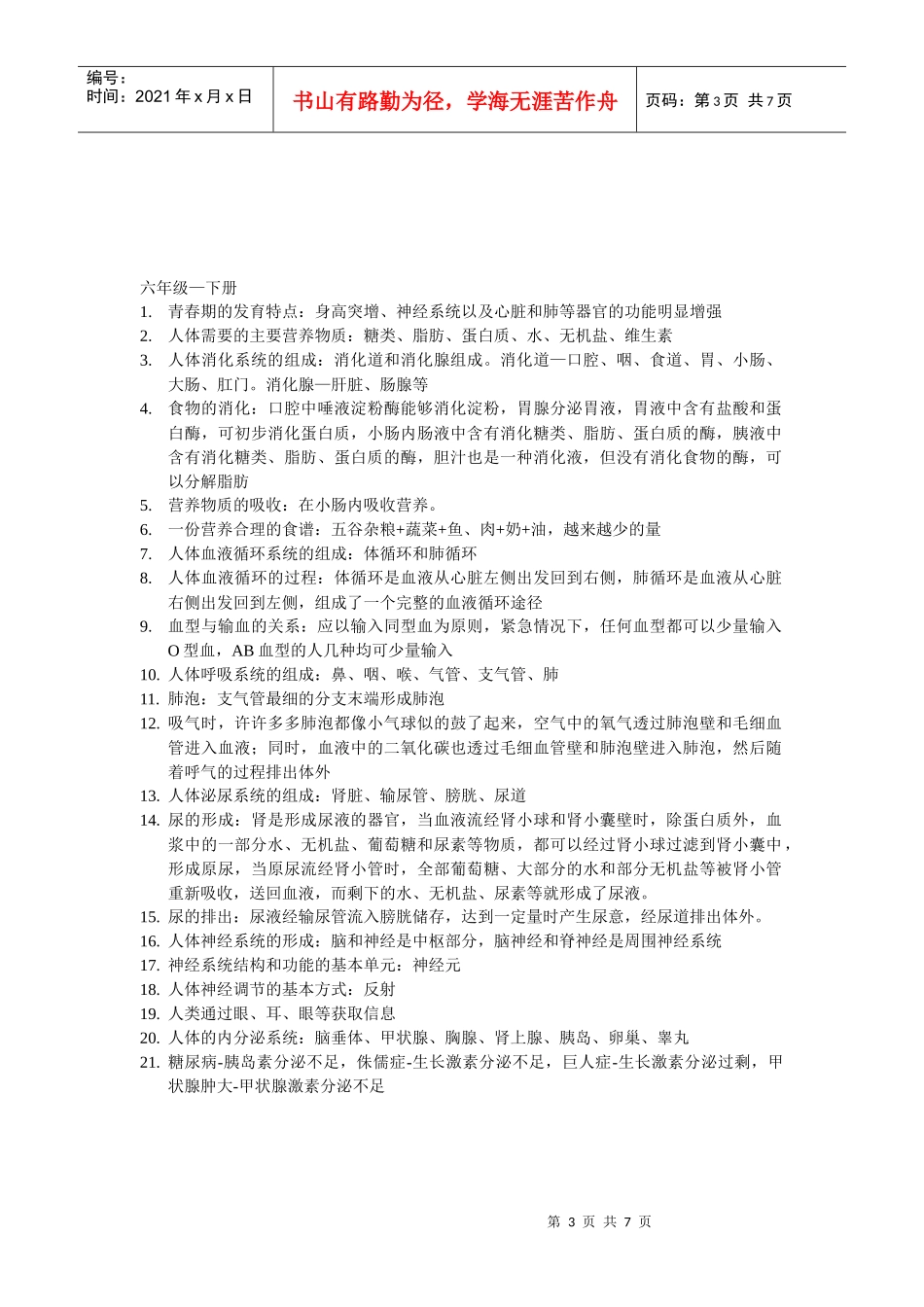
3/7
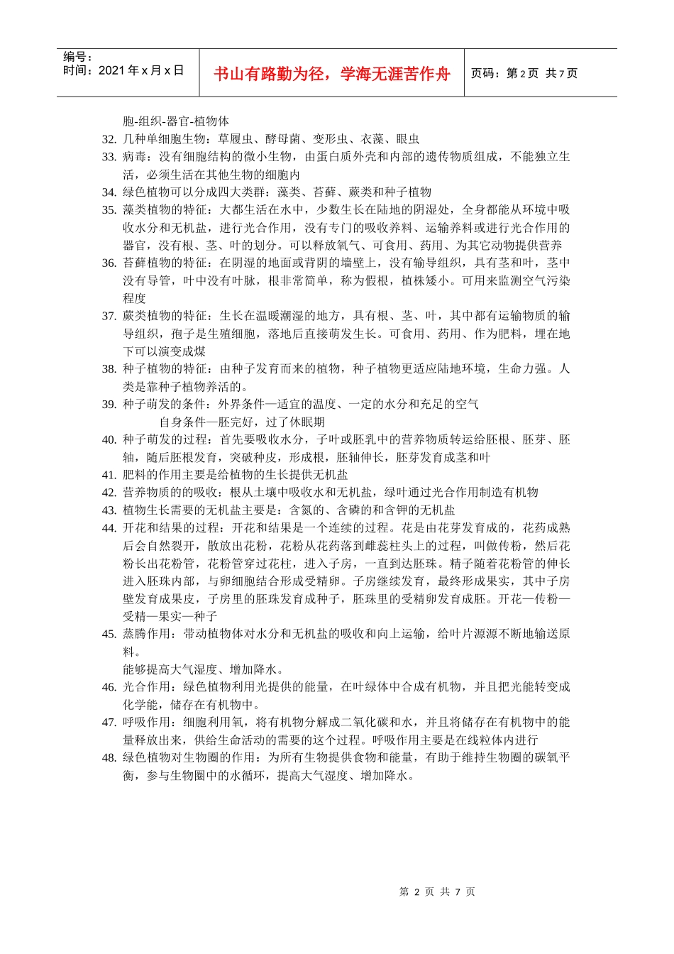
第1页共7页编号:时间:2021年x月x日书山有路勤为径,学海无涯苦作舟页码:第1页共7页初中生物考试提纲六年级上1.生物学是研究生命现象和生命活动规律的科学2.除了病毒以外,生物都是由细胞构成的3.生物的概念:生活需要营养,能进行呼吸,能排出身体内产生的废物,能对外界刺激作出反应,能生长和繁殖4.生物圈的范围:大气圈的底部、水圈的大部和岩石圈的表面5.所有生物生存所需要的基本条件是:营养物质、阳光、空气、水、适宜的温度、一定的生存空间6.光对鼠妇生活的影响:7.生物与生物之间的关系:捕食关系、竞争关系、合作关系8.生物与环境之间的关系:生物不断地适应环境,同时也影响和改变着环境9.生态系统的组成:生物、阳光、空气、水10.生态系统的概念:在一定的地域内,生物与环境所形成的统一的整体11.食物链:消费者和生产者之间的关系,主要是吃与被吃的关系,形成了食物链12.食物网:一个生态系统中,有很多条食物链,他们彼此交错连接,形成了食物网13.各种生态系统:森林生态系统,草原生态系统,海洋生态系统,淡水生态系统,湿地生态系统,农田生态系统,城市生态系统,生物圈是一个统一的整体,是最大的生态系统。14.植物细胞有细胞壁,细胞膜,细胞质,细胞核,叶绿体,液泡。15.动物细胞有细胞膜,细胞核,细胞质。16.显微镜的使用、从目镜内看到的物像是倒像,目镜与物镜放大倍数的乘积就是显微镜的放大倍数17.细胞是生命活动的基本结构和功能单位18.物质可分为两类:无机物—分子比较小,一般不含碳,如水、无机盐、氧,有机物—分子比较大,一般含有碳,如糖类、脂质、蛋白质和核酸19.细胞的生活需要物质和能量20.叶绿体的作用:叶绿体中的叶绿素能够吸收光能,将光能转变成化学能,储存在它所制造的有机物中21.无论植物细胞还是动物细胞都含有线粒体,它将细胞中的一些有机物当做燃料,使这些有机物与氧结合,经过复杂的过程,转变成二氧化碳和水,同时将有机物中的化学能释放出来,供细胞利用22.叶绿体和线粒体都是细胞中的能量转换器23.细胞核是遗传信息库,细胞核中储存遗传信息的物质是DNA24.染色体是由DNA和蛋白质两种物质组成的25.人的体细胞中含有23对染色体,水稻的体细胞内含有12对染色体26.细胞分裂的过程:P5927.组织是由细胞分裂、分化形成的28.人体的基本组织:上皮组织、肌肉组织、神经组织、结缔组织29.绿色开花植物的六大器官:根、茎、叶、花、果实、种子30.植物的主要组织:分生组织、保护组织、营养组织、输导组织31.绿色开花植物体的结构层次:植物体是由六大器官组成的,每一种器官都由几种不同的组织构成,每一种组织都由形态相似、结构和功能相同的细胞联合在一起形成。细第2页共7页第1页共7页编号:时间:2021年x月x日书山有路勤为径,学海无涯苦作舟页码:第2页共7页胞-组织-器官-植物体32.几种单细胞生物:草履虫、酵母菌、变形虫、衣藻、眼虫33.病毒:没有细胞结构的微小生物,由蛋白质外壳和内部的遗传物质组成,不能独立生活,必须生活在其他生物的细胞内34.绿色植物可以分成四大类群:藻类、苔藓、蕨类和种子植物35.藻类植物的特征:大都生活在水中,少数生长在陆地的阴湿处,全身都能从环境中吸收水分和无机盐,进行光合作用,没有专门的吸收养料、运输养料或进行光合作用的器官,没有根、茎、叶的划分。可以释放氧气、可食用、药用、为其它动物提供营养36.苔藓植物的特征:在阴湿的地面或背阴的墙壁上,没有输导组织,具有茎和叶,茎中没有导管,叶中没有叶脉,根非常简单,称为假根,植株矮小。可用来监测空气污染程度37.蕨类植物的特征:生长在温暖潮湿的地方,具有根、茎、叶,其中都有运输物质的输导组织,孢子是生殖细胞,落地后直接萌发生长。可食用、药用、作为肥料,埋在地下可以演变成煤38.种子植物的特征:由种子发育而来的植物,种子植物更适应陆地环境,生命力强。人类是靠种子植物养活的。39.种子萌发的条件:外界条件—适宜的温度、一定的水分和充足的空气自身条件—胚完好,过了休眠期40.种子萌发的过程:首先要吸收水分,子叶或胚乳中的营养物质转运给胚根、胚芽、胚轴,随后胚根发育,突破种皮,形成...

1、当您付费下载文档后,您只拥有了使用权限,并不意味着购买了版权,文档只能用于自身使用,不得用于其他商业用途(如 [转卖]进行直接盈利或[编辑后售卖]进行间接盈利)。
2、本站所有内容均由合作方或网友上传,本站不对文档的完整性、权威性及其观点立场正确性做任何保证或承诺!文档内容仅供研究参考,付费前请自行鉴别。
3、如文档内容存在违规,或者侵犯商业秘密、侵犯著作权等,请点击“违规举报”。

碎片内容

初中生物考试复习提纲(全)

您可能关注的文档

确认删除?
VIP
微信客服
  • 扫码咨询
会员Q群
  • 会员专属群点击这里加入QQ群
客服邮箱
回到顶部