电脑桌面
添加小米粒文库到电脑桌面
安装后可以在桌面快捷访问

高考生物一轮复习 第八单元 动物和人体生命活动的调节 第四讲 神经调节与体液调节的关系精选教案-人教版高三全册生物教案VIP免费

高考生物一轮复习 第八单元 动物和人体生命活动的调节 第四讲  神经调节与体液调节的关系精选教案-人教版高三全册生物教案_第1页
1/17
高考生物一轮复习 第八单元 动物和人体生命活动的调节 第四讲  神经调节与体液调节的关系精选教案-人教版高三全册生物教案_第2页
2/17
高考生物一轮复习 第八单元 动物和人体生命活动的调节 第四讲  神经调节与体液调节的关系精选教案-人教版高三全册生物教案_第3页
3/17
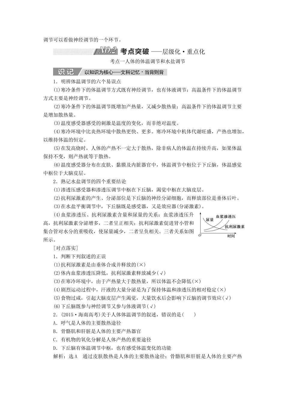
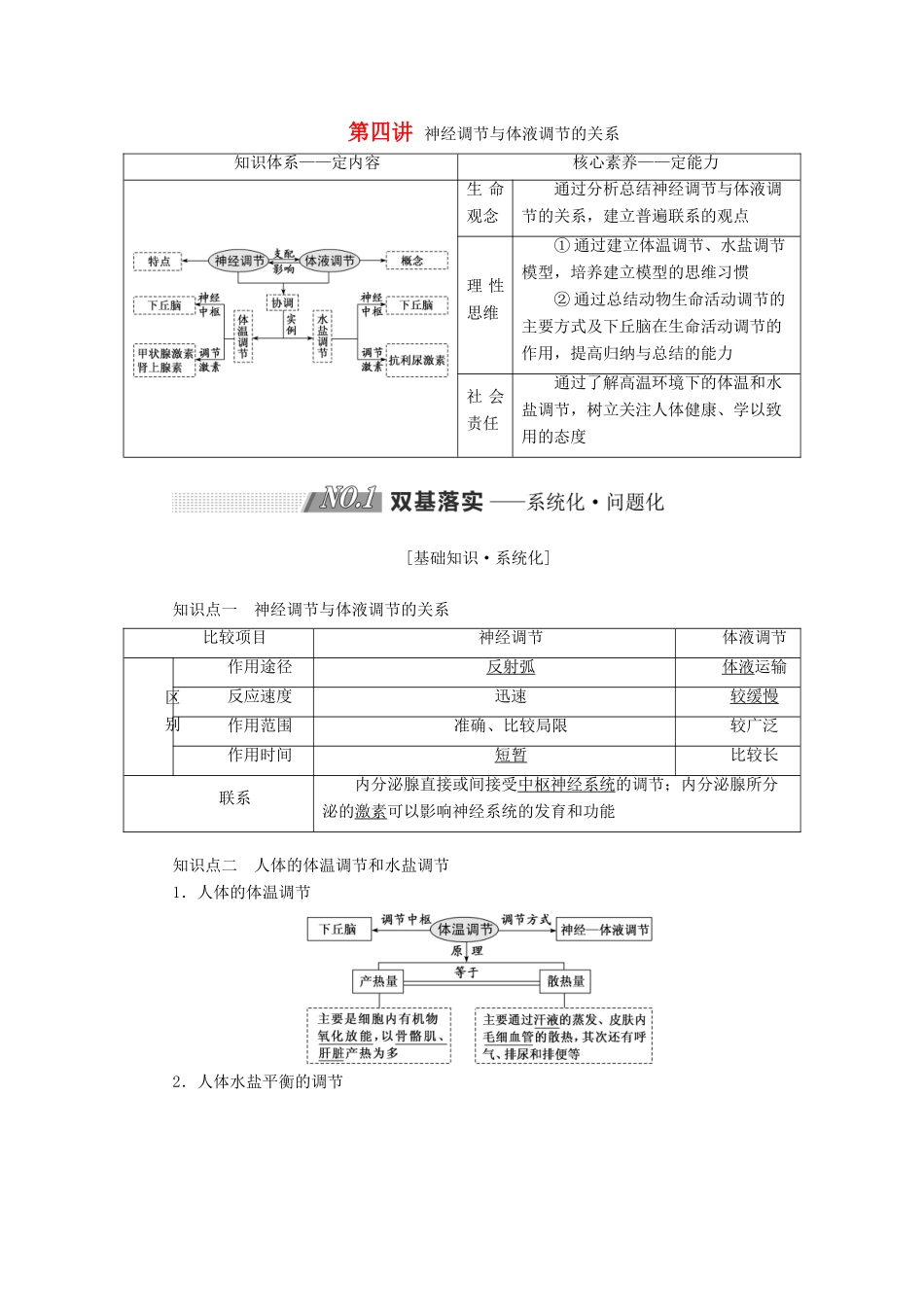
第四讲神经调节与体液调节的关系知识体系——定内容核心素养——定能力生命观念通过分析总结神经调节与体液调节的关系,建立普遍联系的观点理性思维①通过建立体温调节、水盐调节模型,培养建立模型的思维习惯②通过总结动物生命活动调节的主要方式及下丘脑在生命活动调节的作用,提高归纳与总结的能力社会责任通过了解高温环境下的体温和水盐调节,树立关注人体健康、学以致用的态度[基础知识·系统化]知识点一神经调节与体液调节的关系比较项目神经调节体液调节区别作用途径反射弧体液运输反应速度迅速较缓慢作用范围准确、比较局限较广泛作用时间短暂比较长联系内分泌腺直接或间接受中枢神经系统的调节;内分泌腺所分泌的激素可以影响神经系统的发育和功能知识点二人体的体温调节和水盐调节1.人体的体温调节2.人体水盐平衡的调节[基本技能·问题化]1.据体温调节和水盐调节过程示意图,回答下列问题(1)图中b表示促甲状腺激素,该激素作用的靶器官X是甲状腺。在体温调节过程中,与激素c具有协同作用的激素是肾上腺素。(2)当机体处于炎热环境中体温上升时,体温调节中枢通过相关神经作用于皮肤,促使皮肤毛细血管舒张、汗腺分泌增加,以增加机体散热量。(3)图中d表示抗利尿激素。如果机体血浆渗透压升高,垂体释放的激素d作用于肾小管、集合管后会使尿量减少。(4)如果某人一天要喝10多千克水,经检查发现他的垂体功能有问题,请分析此人多饮的原因可能是什么?提示:垂体功能出现问题,则不能释放由下丘脑细胞分泌的抗利尿激素,使肾小管和集合管重吸收水分减少,尿量增加,只能通过神经调节将信息传到大脑皮层产生渴觉,主动饮水,造成多饮。(5)从该图可以看出,由于神经调节和体液调节两种方式的协调,内环境的稳态才得以维持。2.据人体生命活动调节模式图回答下列相关问题(1)图中①②③依次代表体液调节、神经—体液调节、神经调节,其中作用最迅速、准确的是③(填图中序号)。(2)图中涉及的信号分子有神经递质和激素。(3)图中②体现了神经调节与体液调节具有怎样的关系?提示:不少内分泌腺本身直接或间接地受中枢神经系统的调节,在这种情况下,体液调节可以看做神经调节的一个环节。考点一人体的体温调节和水盐调节1.明辨体温调节的六个易误点(1)寒冷条件下的体温调节方式既有神经调节,也有体液调节;高温条件下的体温调节方式主要是神经调节。(2)寒冷条件下的体温调节既增加产热量,又减少散热量;高温条件下的体温调节主要是增加散热量。(3)温度感受器感受的刺激是温度的变化,而非绝对温度。(4)寒冷环境中比炎热环境中散热更快、更多。寒冷环境中机体代谢旺盛,产热也增加,以维持体温的恒定。(5)在发高烧时,人体的产热不一定大于散热,除非病人的体温在持续升高,如果体温保持不变,则产热就等于散热。(6)温度感受器分布在皮肤、黏膜及内脏器官中,体温调节中枢位于下丘脑,体温感觉中枢位于大脑皮层。2.熟记水盐调节的四个重要结论(1)渗透压感受器和渗透压调节中枢在下丘脑,渴觉中枢在大脑皮层。(2)抗利尿激素的产生、分泌部位是下丘脑的神经分泌细胞,而释放部位是垂体后叶。(3)在水盐平衡调节中,下丘脑既是感受器,又是效应器(分泌激素)。(4)血浆渗透压、抗利尿激素含量和尿量的关系:血浆渗透压升高,抗利尿激素分泌增多,二者呈正相关;抗利尿激素促进肾小管和集合管对水分的重吸收,使尿量减少,二者呈负相关。三者关系如图所示。[对点落实]1.判断下列叙述的正误(1)抗利尿激素是由垂体合成并释放的(×)(2)体内血浆渗透压降低,抗利尿激素释放减少(√)(3)在寒冷环境中,由于产热量大于散热量,所以体温不会降低(×)(4)剧烈运动过程中,汗液的大量分泌是为了保持体温和渗透压的相对稳定(×)(5)食物过咸,引起大脑皮层产生渴觉,大量饮水后会影响下丘脑的调节效应(√)(6)下丘脑既参与神经调节又参与体液调节(√)2.(2015·海南高考)关于人体体温调节的叙述,错误的是()A.呼气是人体的主要散热途径B.骨骼肌和肝脏是人体的主要产热器官C.有机物的氧化分解是人体产热的重要途径D.下丘脑有体温调节中枢,也有感受体温变化的功能解析:选A通过皮肤散热是人体...

1、当您付费下载文档后,您只拥有了使用权限,并不意味着购买了版权,文档只能用于自身使用,不得用于其他商业用途(如 [转卖]进行直接盈利或[编辑后售卖]进行间接盈利)。
2、本站所有内容均由合作方或网友上传,本站不对文档的完整性、权威性及其观点立场正确性做任何保证或承诺!文档内容仅供研究参考,付费前请自行鉴别。
3、如文档内容存在违规,或者侵犯商业秘密、侵犯著作权等,请点击“违规举报”。

碎片内容

高考生物一轮复习 第八单元 动物和人体生命活动的调节 第四讲 神经调节与体液调节的关系精选教案-人教版高三全册生物教案

您可能关注的文档

;绿洲书城+ 关注
实名认证
内容提供者

从事历史教学,热爱教育,高度负责。

相关文档

确认删除?
VIP
微信客服
  • 扫码咨询
会员Q群
  • 会员专属群点击这里加入QQ群
客服邮箱
回到顶部