电脑桌面
添加小米粒文库到电脑桌面
安装后可以在桌面快捷访问

化工设备基础知识论述VIP免费

化工设备基础知识论述_第1页
1/54
化工设备基础知识论述_第2页
2/54
化工设备基础知识论述_第3页
3/54
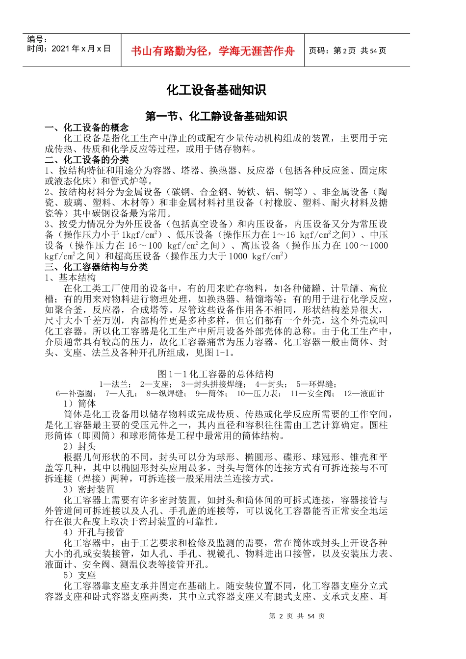
第1页共54页编号:时间:2021年x月x日书山有路勤为径,学海无涯苦作舟页码:第1页共54页更多企业学院:《中小企业管理全能版》183套讲座+89700份资料《总经理、高层管理》49套讲座+16388份资料《中层管理学院》46套讲座+6020份资料《国学智慧、易经》46套讲座《人力资源学院》56套讲座+27123份资料《各阶段员工培训学院》77套讲座+324份资料《员工管理企业学院》67套讲座+8720份资料《工厂生产管理学院》52套讲座+13920份资料《财务管理学院》53套讲座+17945份资料《销售经理学院》56套讲座+14350份资料《销售人员培训学院》72套讲座+4879份资料第2页共54页第1页共54页编号:时间:2021年x月x日书山有路勤为径,学海无涯苦作舟页码:第2页共54页化工设备基础知识第一节、化工静设备基础知识一、化工设备的概念化工设备是指化工生产中静止的或配有少量传动机构组成的装置,主要用于完成传热、传质和化学反应等过程,或用于储存物料。二、化工设备的分类1、按结构特征和用途分为容器、塔器、换热器、反应器(包括各种反应釜、固定床或液态化床)和管式炉等。2、按结构材料分为金属设备(碳钢、合金钢、铸铁、铝、铜等)、非金属设备(陶瓷、玻璃、塑料、木材等)和非金属材料衬里设备(衬橡胶、塑料、耐火材料及搪瓷等)其中碳钢设备最为常用。3、按受力情况分为外压设备(包括真空设备)和内压设备,内压设备又分为常压设备(操作压力小于1kgf/cm2)、低压设备(操作压力在1~16kgf/cm2之间)、中压设备(操作压力在16~100kgf/cm2之间)、高压设备(操作压力在100~1000kgf/cm2之间)和超高压设备(操作压力大于1000kgf/cm2)三、化工容器结构与分类1、基本结构在化工类工厂使用的设备中,有的用来贮存物料,如各种储罐、计量罐、高位槽;有的用来对物料进行物理处理,如换热器、精馏塔等;有的用于进行化学反应,如聚合釜,反应器,合成塔等。尽管这些设备作用各不相同,形状结构差异很大,尺寸大小千差万别,内部构件更是多种多样,但它们都有一个外壳,这个外壳就叫化工容器。所以化工容器是化工生产中所用设备外部壳体的总称。由于化工生产中,介质通常具有较高的压力,故化工容器痛常为压力容器。化工容器一般由筒体、封头、支座、法兰及各种开孔所组成,见图1-1。图1-1化工容器的总体结构1—法兰;2—支座;3—封头拼接焊缝;4—封头;5—环焊缝;6—补强圈;7—人孔;8—纵焊缝;9—筒体;10—压力表;11—安全阀;12—液面计1)筒体筒体是化工设备用以储存物料或完成传质、传热或化学反应所需要的工作空间,是化工容器最主要的受压元件之一,其内直径和容积往往需由工艺计算确定。圆柱形筒体(即圆筒)和球形筒体是工程中最常用的筒体结构。2)封头根据几何形状的不同,封头可以分为球形、椭圆形、碟形、球冠形、锥壳和平盖等几种,其中以椭圆形封头应用最多。封头与筒体的连接方式有可拆连接与不可拆连接(焊接)两种,可拆连接一般采用法兰连接方式。3)密封装置化工容器上需要有许多密封装置,如封头和筒体间的可拆式连接,容器接管与外管道间可拆连接以及人孔、手孔盖的连接等,可以说化工容器能否正常安全地运行在很大程度上取决于密封装置的可靠性。4)开孔与接管化工容器中,由于工艺要求和检修及监测的需要,常在筒体或封头上开设各种大小的孔或安装接管,如人孔、手孔、视镜孔、物料进出口接管,以及安装压力表、液面计、安全阀、测温仪表等接管开孔。5)支座化工容器靠支座支承并固定在基础上。随安装位置不同,化工容器支座分立式容器支座和卧式容器支座两类,其中立式容器支座又有腿式支座、支承式支座、耳第3页共54页第2页共54页编号:时间:2021年x月x日书山有路勤为径,学海无涯苦作舟页码:第3页共54页式支座和裙式支座四种。大型容器一般采用裙式支座。卧式容器支座有支承式、鞍式和圈式支座三种;以鞍式支座应用最多。而球形容器多采用柱式或裙式支座。6)安全附件由于化工容器的使用特点及其内部介质的化学工艺特性,往往需要在容器上设置一些安全装置和测量、控制仪表来监控工作介质的参数,以保证压力容器的使用安全和工艺过程的正常进行。化工容...

1、当您付费下载文档后,您只拥有了使用权限,并不意味着购买了版权,文档只能用于自身使用,不得用于其他商业用途(如 [转卖]进行直接盈利或[编辑后售卖]进行间接盈利)。
2、本站所有内容均由合作方或网友上传,本站不对文档的完整性、权威性及其观点立场正确性做任何保证或承诺!文档内容仅供研究参考,付费前请自行鉴别。
3、如文档内容存在违规,或者侵犯商业秘密、侵犯著作权等,请点击“违规举报”。

碎片内容

化工设备基础知识论述

教育教学文库+ 关注
实名认证
内容提供者

本店有大量的教育教学资料,课件

确认删除?
VIP
微信客服
  • 扫码咨询
会员Q群
  • 会员专属群点击这里加入QQ群
客服邮箱
回到顶部