电脑桌面
添加小米粒文库到电脑桌面
安装后可以在桌面快捷访问

农业科技成果转化资金项目验收表VIP免费

农业科技成果转化资金项目验收表_第1页
1/10
农业科技成果转化资金项目验收表_第2页
2/10
农业科技成果转化资金项目验收表_第3页
3/10
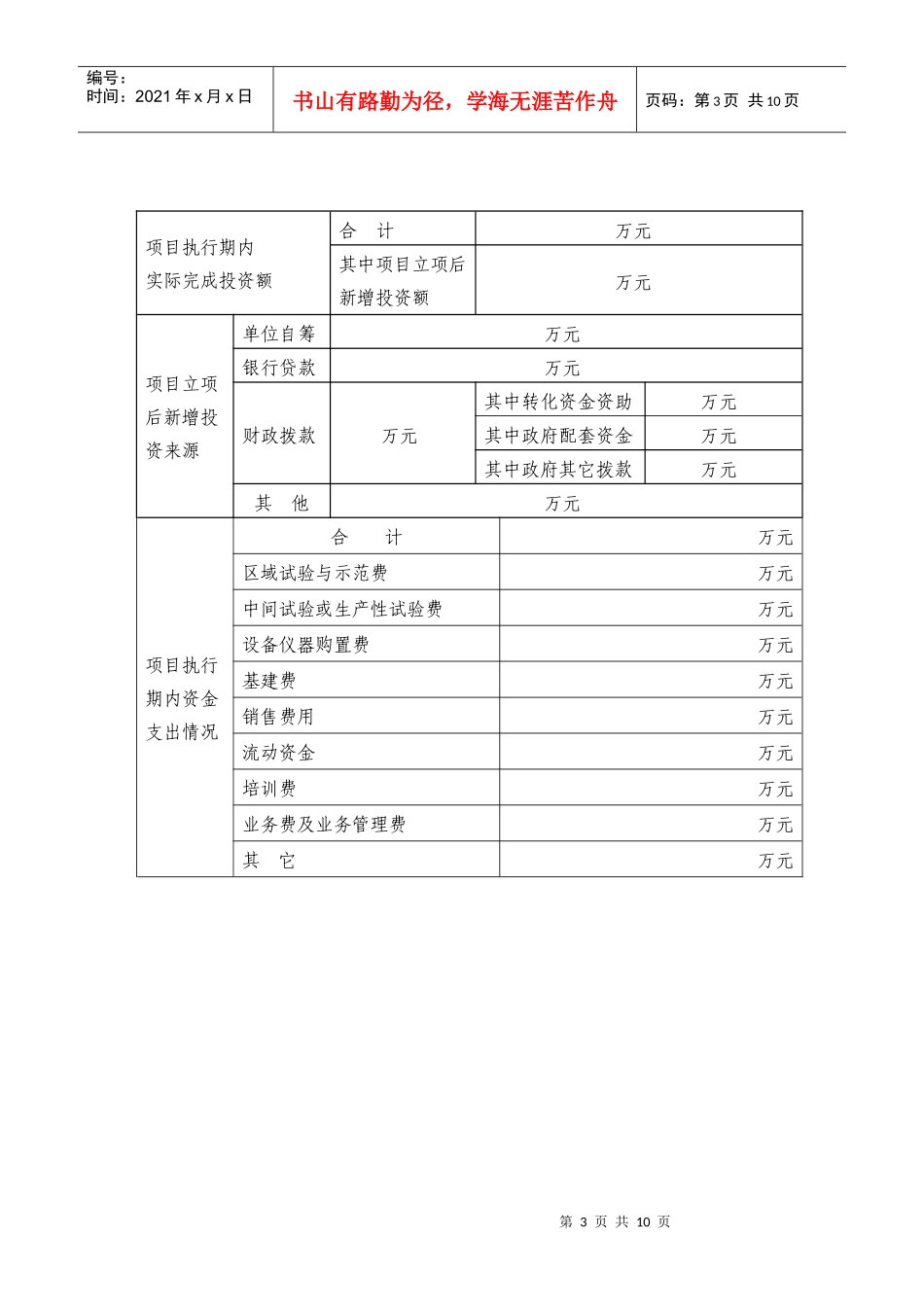
第1页共10页编号:时间:2021年x月x日书山有路勤为径,学海无涯苦作舟页码:第1页共10页附件二:立项代码:农业科技成果转化资金项目验收表项目名称:单位名称(公章):单位法人代码:项目执行期:自年月日至年月日项目支持方式:项目支持金额:单位法定代表人:电话:填报人:电话;通讯地址:邮政编码:传真:填表日期:年月日监理单位:科学技术部农村与社会发展司二OO二年第2页共10页第1页共10页编号:时间:2021年x月x日书山有路勤为径,学海无涯苦作舟页码:第2页共10页填报说明一、制表目的:本表是为全面了解合同到期时农业科技成果转化资金项目的完成情况而设计的,是项目验收工作的重要依据。二、填表要求1.本表必须用印刷字体填写,由单位负责人签署意见并加盖单位公章。2.表内各项内容要求真实准确,文字简明扼要,不得虚报、谎报。3.表格及文字部分的各项内容不得空缺,无内容时填“无”,数据有小数时,按四舍五入取整数填写。三、报送期限:承担农业科技成果转化资金项目的单位应在项目合同期满后的6个月内填报本表。四、报送方式:承担转化资金项目的单位应在报送期限内,准备好(1)验收表、(2)软盘、(3)第五款所规定的相关文件;按照验收表三份、软盘二份、其它附件各一份的要求,将全套验收申请材料报送至监理单位。五、单位需提供的相关文件1.农业成果转化项目工作总结报告2.农业成果转化项目合同书复印件。3.由会计师事务所(或审计师事务所)出具的转化资金项目专项审计报告及附注,审计的内容为:项目执行期内资金到位与支出情况;项目执行期内各年度实现的各项经济指标以及累计实现的各项经济指标。4.农业成果项目在实施过程中所取得的各项成果的证明材料(如:鉴定证书、检测报告、专利证书、各类奖励证书、技术成果评估报告等)。已有产品或样品的可附照片或样本。六、附注1.本表中表一、表二由项目承担单位填写,表三、表四由评审专家填写,表五由监理单位和科技部填写。2.表一中项目“新增就业人数”是指由于项目的实施而直接向社会新吸纳的人员,不含本单位原有职工参与本项目实施的人员。3.表二仅填写在项目执行期内所取得的各类研发、中试成果。表一农业科技成果转化资金项目合同完成情况第3页共10页第2页共10页编号:时间:2021年x月x日书山有路勤为径,学海无涯苦作舟页码:第3页共10页项目执行期内实际完成投资额合计万元其中项目立项后新增投资额万元项目立项后新增投资来源单位自筹万元银行贷款万元财政拨款万元其中转化资金资助万元其中政府配套资金万元其中政府其它拨款万元其他万元项目执行期内资金支出情况合计万元区域试验与示范费万元中间试验或生产性试验费万元设备仪器购置费万元基建费万元销售费用万元流动资金万元培训费万元业务费及业务管理费万元其它万元第4页共10页第3页共10页编号:时间:2021年x月x日书山有路勤为径,学海无涯苦作舟页码:第4页共10页续表一农业科技成果转化资金项目合同完成情况项目完成时单位经济社会指标单位总资产万元单位年总收入万元单位职工人数人其中因项目实施新增就业人员人项目完成时达到的年度经济指标工业增加值万元产品销售收入万元技术服务收入万元净利润万元缴税总额万元创汇万美元项目执行期内达到的累计经济指标工业增加值万元产品销售收入万元技术服务收入万元净利润万元缴税总额万元创汇万美元新品种、新产品累计开发情况动植物新品种开发个数个动植物新品种推广面积或扩繁数量亩(头)新产品个新设备件(台)新材料种新技术、新工艺项项目完成时科技成果达到的熟化程度和技术水平项目执行期内专利、论文、人才培养情况累计获得专利权数个其中发明专利数个累计发表论文、报告数篇其中全国性期刊论文发表数篇累计培养博士生、硕士生人其中博士生人第5页共10页第4页共10页编号:时间:2021年x月x日书山有路勤为径,学海无涯苦作舟页码:第5页共10页项目执行期内实现的社会效益累计举办培训班期累计培训人员人累计建立试验示范区(基地)的个数个累计建立试验示范区的规模亩(头)累计建立中试线条累计建立生产线条第6页共10页第5页共10页编号:时间:2021年x月x日书山有路勤为...

1、当您付费下载文档后,您只拥有了使用权限,并不意味着购买了版权,文档只能用于自身使用,不得用于其他商业用途(如 [转卖]进行直接盈利或[编辑后售卖]进行间接盈利)。
2、本站所有内容均由合作方或网友上传,本站不对文档的完整性、权威性及其观点立场正确性做任何保证或承诺!文档内容仅供研究参考,付费前请自行鉴别。
3、如文档内容存在违规,或者侵犯商业秘密、侵犯著作权等,请点击“违规举报”。

碎片内容

农业科技成果转化资金项目验收表

您可能关注的文档

确认删除?
VIP
微信客服
  • 扫码咨询
会员Q群
  • 会员专属群点击这里加入QQ群
客服邮箱
回到顶部