电脑桌面
添加小米粒文库到电脑桌面
安装后可以在桌面快捷访问

PVC排水管 管件 生产说明书VIP免费

PVC排水管 管件 生产说明书_第1页
1/13
PVC排水管 管件 生产说明书_第2页
2/13
PVC排水管 管件 生产说明书_第3页
3/13
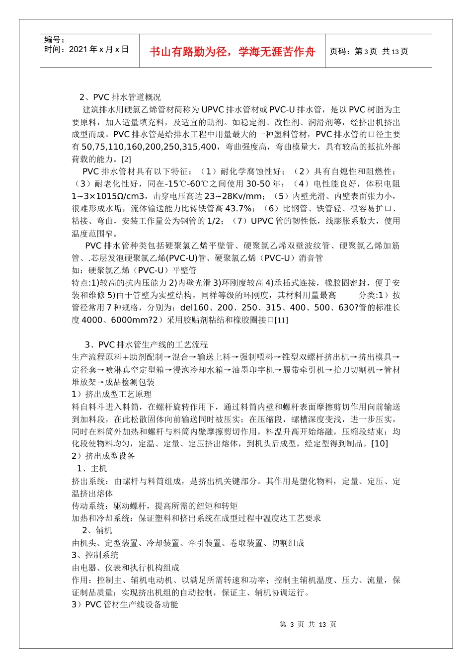
第1页共13页编号:时间:2021年x月x日书山有路勤为径,学海无涯苦作舟页码:第1页共13页年产7.5万吨PVC管管件工艺设计1.总论1.1概述目前,全世界pvc年消耗量为2600万吨,pvc仍然是各种塑料原料中最重要的一种。pvc的价格性能比由于其他塑料,在许多领域中都必不可少,尤其在建材工业领域内运用广泛,也可用于电气,排水,工业管道等行业之中。国内pvc需求强劲,市场缺口仍较大,从世界范围来看,对pvc需求增长是一种大趋势。在相同管径,相同长度情况下,pvc管重量为铸铁管20%-30%,价格低6%—12%,运输费用降低20%—60%,施工费用降低50%—70%,输水能力提高30%-50%。同时pvc管具有优良的阻燃性及高强度,它具有质量轻、光洁、美观、耐腐蚀性强、输送流体阻力小、组配灵活、安装省时省力、省钢材、节约能源等优点。塑料管在国外广泛应用于城市供排水、建筑给排水、热水供应、供热采暖等领域。在众多管材品种中,PVC管道的用量占绝对优势。在发达国家中,PVC管消费量一般占塑料管市场的70-80%,而我国PVC管仅占塑料管的总量的50%左右。其中管件与管材的消费量比约为1:8。在过去10年中,中国塑料管市场年均增长率为20%,2000年、2002年及2003年产量分别达到70万-80万t、130万t及150万t,增长率为15%,其中PVC管占55%,PE管占40%。[1]在我国,一般采用粉料注射工艺生产pvc排水管件。管件分为弯头,外接,三通,S弯,P型弯,清扫口,地漏,透气帽,四通等类型,每种类型有不同型号。1)管箍公称直径D(公制)mm50、75、110、160、200、2502)90°弯头公称直径D(公制)mm50、75、110、160、200、25090°弯头(检查口)公称直径D(公制)mm50、75、110、1603)45°弯头公称直径D(公制)mm50、75、110、160、200、2504)立管检查口公称直径D(公制)mm50、75、110、160、200、2505)顺水三通公称直径D(公制)mm50×5075×75110×110160×160200×200250×2506)平面四通公称直径D(公制)mm50×5075×5075×75110×50110×75110×110160×110160×1607)斜三通公称直径D(公制)mm50×5075×75110×110160×1608)瓶径三通公称直径D(公制)mmD1×D2110×50110×759)立体四通公称直径D(公制)mm110×110×11010)伸缩节公称直径D(公制)mm50、75、110、160、200管箍伸缩节公称直径D(公制)mm50、75、110、160第2页共13页第1页共13页编号:时间:2021年x月x日书山有路勤为径,学海无涯苦作舟页码:第2页共13页11)立管检查口公称直径D(公制)mm50、75、110、160、200、25012)P型存水弯公称直径D(公制)mm50、75、110、160S型存水弯公称直径D(公制)mm50、75、1101.2文献综述关键字:PVC排水管塑料挤出机注射机生产设备管件摘要:介绍了PVC管道的发展前景,及国内外PVC排水管的生产现状。并且简要说明了排水管道、管件的种类及优点,还阐述了生产PVC排水管道、管件的设备及方法。前言:塑料管在国外广泛应用于城市供排水、建筑给排水、热水供应、供热采暖等领域。在众多管材品种中,PVC管道的用量占绝对优势。在发达国家中,PVC管消费量一般占塑料管市场的70-80%,而我国PVC管仅占塑料管的总量的50%左右。其中管件与管材的消费量比约为1:8。在过去10年中,中国塑料管市场年均增长率为20%,2000年、2002年及2003年产量分别达到70万-80万t、130万t及150万t,增长率为15%,其中PVC管占55%,PE管占40%。2010年,全国新建、改建、扩建工程中,建筑排水管道80%采用塑料管,建筑雨水排水管70%采用塑料管,城市排水管道的塑料管使用达到30%。预计到2015年,全国新建住宅内的排水管85%采用塑料管。随着国家对环境保护的日益重视,未来5年内国家将在排水管网建设方面投入巨资,这意味着塑料埋地排水管的发展市场空间加大。[1]正文:1、pvc管道国内外生产情况目前,各种塑料管道生产企业近2000家,生产线已达3000多条,生产能力初步估计达350万吨,生产量为150万吨以上,占全国各类管道应用量的50%以上。在塑料管道中,PVC的份额为70%,PE占25%,PP-R占4%,其它占1%。尽管国内生产厂家2000多家,年产能力在1万吨的仅有70多家,年产3万吨以上的企业为20多家,10万吨级的企业也有10家左右。整体而言,国内小口径、低附加值的管道...

1、当您付费下载文档后,您只拥有了使用权限,并不意味着购买了版权,文档只能用于自身使用,不得用于其他商业用途(如 [转卖]进行直接盈利或[编辑后售卖]进行间接盈利)。
2、本站所有内容均由合作方或网友上传,本站不对文档的完整性、权威性及其观点立场正确性做任何保证或承诺!文档内容仅供研究参考,付费前请自行鉴别。
3、如文档内容存在违规,或者侵犯商业秘密、侵犯著作权等,请点击“违规举报”。

碎片内容

PVC排水管 管件 生产说明书

确认删除?
VIP
微信客服
  • 扫码咨询
会员Q群
  • 会员专属群点击这里加入QQ群
客服邮箱
回到顶部