电脑桌面
添加小米粒文库到电脑桌面
安装后可以在桌面快捷访问

12 双钢筋叠合板钢筋绑扎分项工程质量管理VIP免费

12   双钢筋叠合板钢筋绑扎分项工程质量管理_第1页
1/4
12   双钢筋叠合板钢筋绑扎分项工程质量管理_第2页
2/4
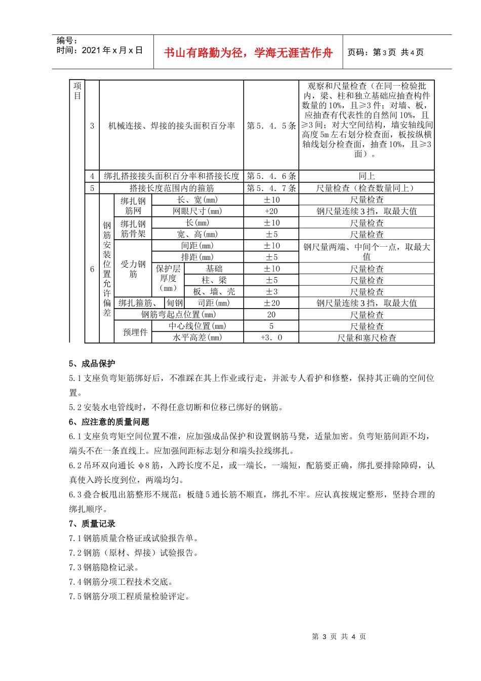
12   双钢筋叠合板钢筋绑扎分项工程质量管理_第3页
3/4
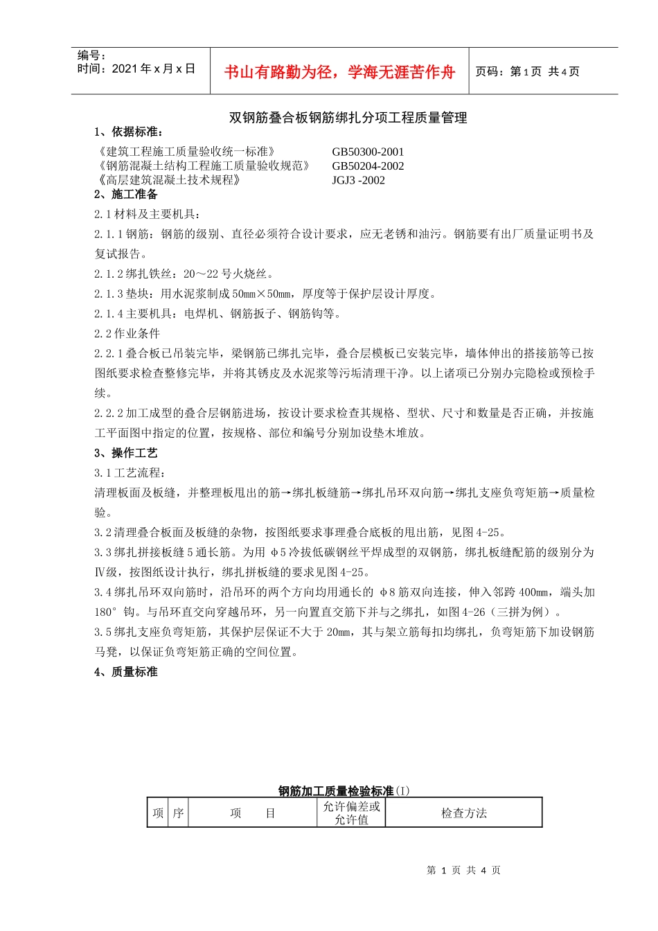
第1页共4页编号:时间:2021年x月x日书山有路勤为径,学海无涯苦作舟页码:第1页共4页双钢筋叠合板钢筋绑扎分项工程质量管理1、依据标准:《建筑工程施工质量验收统一标准》GB50300-2001《钢筋混凝土结构工程施工质量验收规范》GB50204-2002《高层建筑混凝土技术规程》JGJ3-20022、施工准备2.1材料及主要机具:2.1.1钢筋:钢筋的级别、直径必须符合设计要求,应无老锈和油污。钢筋要有出厂质量证明书及复试报告。2.1.2绑扎铁丝:20~22号火烧丝。2.1.3垫块:用水泥浆制成50mm×50mm,厚度等于保护层设计厚度。2.1.4主要机具:电焊机、钢筋扳子、钢筋钩等。2.2作业条件2.2.1叠合板已吊装完毕,梁钢筋已绑扎完毕,叠合层模板已安装完毕,墙体伸出的搭接筋等已按图纸要求检查整修完毕,并将其锈皮及水泥浆等污垢清理干净。以上诸项已分别办完隐检或预检手续。2.2.2加工成型的叠合层钢筋进场,按设计要求检查其规格、型状、尺寸和数量是否正确,并按施工平面图中指定的位置,按规格、部位和编号分别加设垫木堆放。3、操作工艺3.1工艺流程:清理板面及板缝,并整理板甩出的筋→绑扎板缝筋→绑扎吊环双向筋→绑扎支座负弯矩筋→质量检验。3.2清理叠合板面及板缝的杂物,按图纸要求事理叠合底板的甩出筋,见图4-25。3.3绑扎拼接板缝5通长筋。为用φ5冷拔低碳钢丝平焊成型的双钢筋,绑扎板缝配筋的级别分为Ⅳ级,按图纸设计执行,绑扎拼板缝的要求见图4-25。3.4绑扎吊环双向筋时,沿吊环的两个方向均用通长的φ8筋双向连接,伸入邻跨400mm,端头加180°钩。与吊环直交向穿越吊环,另一向置直交筋下并与之绑扎,如图4-26(三拼为例)。3.5绑扎支座负弯矩筋,其保护层保证不大于20mm,其与架立筋每扣均绑扎,负弯矩筋下加设钢筋马凳,以保证负弯矩筋正确的空间位置。4、质量标准钢筋加工质量检验标准(I)项序项目允许偏差或允许值检查方法第2页共4页第1页共4页编号:时间:2021年x月x日书山有路勤为径,学海无涯苦作舟页码:第2页共4页主控项目1力学性能检验第5.2.1条检查产品合格证和复验报告(按进厂的批次和产品的抽样检验方案确定)2抗震用钢筋强度实测值第5.2.2条检查钢筋复试报告(按进厂的批次和产品的抽样检验方案确定)3化学成分等专项检验第5.2.3条检查化学成份等专项检验报告4受力钢筋的弯钩和弯折第5.3.1条尺量检查(按工作办同一类型、统一加工设备抽查不少于3件)5箍筋弯钩形式第5.3.2条尺量检查(按工作办同一类型、统一加工设备抽查不少于3件)—般项目1外观质量第5.2.4条观察检查(进场时和使用前全数检查)2钢筋调直第5.3.3条观察及尺量检查(按工作办同一类型、统一加工设备抽查不少于3件)3钢筋加工的形状、尺寸受力钢筋顺长度方向全长的净尺寸±10尺量检查(按工作办同一类型、统一加工设备抽查不少于3件)弯起钢筋的弯折位置±20箍筋内净尺寸±5钢筋安装工程质量检验标准(Ⅱ)项序项目允许偏差或允许值检查方法主控项目1纵向受力钢筋的连接方式第5.4.1条观察检查(全数检查)2机械连接和焊接接头的力学性能第5.4.2条检查接头力学试验报告3受力钢筋的品种、级别、规格和数量第5.5.1条观察和尺量检查(全数检查)一般1接头位置和数量第5.4.3条观察和尺量检查(全数检查)2机械连接、焊接的外观质量第5.4.4条观察(全数检查)第3页共4页第2页共4页编号:时间:2021年x月x日书山有路勤为径,学海无涯苦作舟页码:第3页共4页项目3机械连接、焊接的接头面积百分率第5.4.5条观察和尺量检查(在同一检验批内,梁、柱和独立基础应抽查构件数量的10%,且≥3件;对墙、板,应抽查有代表性的自然间10%,且≥3间;对大空间结构,墙安轴线间高度5m左右划分检查面,板按纵横轴线划分检查面,抽查10%,且≥3面)。4绑扎搭接接头面积百分率和搭接长度第5.4.6条同上5搭接长度范围内的箍筋第5.4.7条尺量检查(检查数量同上)6钢筋安装位置允许偏差绑扎钢筋网长、宽(mm)±10尺量检查网眼尺寸(mm)+20钢尺量连续3挡,取最大值绑扎钢筋骨架长(mm)±10尺量检查宽、高(mm)±5尺量检查受力钢筋间距(mm)±lO钢尺量两端、中间个一点,取最大值排距(mm)±5保护层厚度(m...

1、当您付费下载文档后,您只拥有了使用权限,并不意味着购买了版权,文档只能用于自身使用,不得用于其他商业用途(如 [转卖]进行直接盈利或[编辑后售卖]进行间接盈利)。
2、本站所有内容均由合作方或网友上传,本站不对文档的完整性、权威性及其观点立场正确性做任何保证或承诺!文档内容仅供研究参考,付费前请自行鉴别。
3、如文档内容存在违规,或者侵犯商业秘密、侵犯著作权等,请点击“违规举报”。

碎片内容

12 双钢筋叠合板钢筋绑扎分项工程质量管理

您可能关注的文档

确认删除?
VIP
微信客服
  • 扫码咨询
会员Q群
  • 会员专属群点击这里加入QQ群
客服邮箱
回到顶部