电脑桌面
添加小米粒文库到电脑桌面
安装后可以在桌面快捷访问

xxx大酒店工资管理方案VIP免费

xxx大酒店工资管理方案_第1页
1/4
xxx大酒店工资管理方案_第2页
2/4
xxx大酒店工资管理方案_第3页
3/4
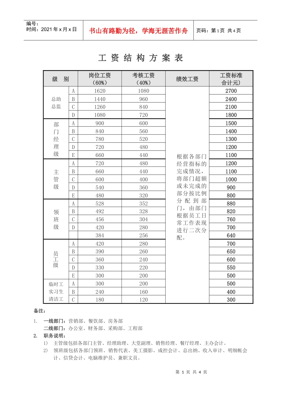
第1页共4页编号:时间:2021年x月x日书山有路勤为径,学海无涯苦作舟页码:第1页共4页工资结构方案表级别岗位工资(60%)考核工资(40%)绩效工资工资标准合计元)总助总监A16201080根据各部门经营指标的完成情况,将部门超额或未完成的部分按比例分配到部门,由部门根据员工日常工作表现进行二次分配。2700B14409602400C12608402100D10807201800部门经理级A9006001500B8405601400C7805201300D7204801200E6604401100主管级A7204801200B6604401100C6004001000D540360900E480320800领班级A528352880B492328820C456304760D420280700384256640员工级A420280700B390260650C360240600D330220550E300200500临时工实习生清洁工A300200500B240160400C180120300备注:1.一线部门:营销部、餐饮部、房务部二线部门:办公室、财务部、采购部、工程部2.职务说明:1)主管级包括各部门主管、经理助理、大堂副理、销售经理、餐厅经理、主办会计。2)领班级包括各部门领班、销售代表、美工摄影、成控会计、总出纳、收入审计、明细帐会计、信贷会计、电脑维护员、兼职文员。第2页共4页第1页共4页编号:时间:2021年x月x日书山有路勤为径,学海无涯苦作舟页码:第2页共4页3.新入店员工,试用期三个月,工资标准在500元/月以上的试用期工资按工资标准的80%执行,工资标准在500元/月以下的按照300元/月试用。4.清洁工、杂工、临时工及在校实习生的工资按300元执行,试用期三个月,转正后按400元/月执行。工资管理方案为进一步完善酒店薪酬体系,提高酒店内部竞争力,根据酒店的经营管理方针,现制定出东方瑞景国人大酒店《工资管理暂行办法》如下:1.酒店实行岗位工资制,即根据不同岗位、不同职务、不同工种的差别和技能的高低及对酒店的贡献确定工资级别。2.酒店对员工工资实行动态管理,以岗位要求制订工资标准,以工作绩效体现工资差别,即根据员工个人表现和贡献可升可降。3.各级员工享受相应级别的工资,对成绩突出、有特殊贡献者经部门推荐,人力资源部考核,总经理批准后,可破格享受所担任职务的最上线工资。4.工资构成:月工资总额=岗位工资+考核工资+相关补贴+绩效工资1)岗位工资:是根据酒店各岗位的工作标准、岗位职责所设置,是员工的一项基本收入保障。岗位工资=工资总额×60%2)考核工资:根据酒店整体效益、部门绩效所设置,与员工的月度绩效、日常奖惩挂钩,发放额随各部门每月的绩效考核情况、人员岗位编制情况上下浮动。考核工资=工资总额×40%3)相关补贴:a)夜班津贴:根据部门排班情况,凡正常排班情况下在24:00以后下班的夜班人员(含实习生),享受每天2元的夜班津贴。b)店龄补贴:自入职起每满一年,每月补贴20元,并依次类推。c)英语补贴:凡经省市级旅游局考核认证,通过英语等级考核合格且取得相应级别证书者,按相应的英语等级,当年每月享受英语补贴——A级:10元,B级:8元,C级:5元。如再参加第二次考核不及格者则取消。d)技术补贴:酒店将对持有有关技术证(经劳动部门鉴定认可的)且得到酒店认可其技术(经酒店考核)的技术工种(如工程人员、厨师等)增加相应的技术补贴。由部门每年对试用期已转正的技术人员进行技术等级考核,并按照考核情况按比例评定出各技术人员的技术等级报人力资源部。酒店根据其技术等级当年每月发放技术补贴——A级:80元,B级:50元,C级:30元。(技术等级每年考核一次,按每年技术等级考核情况发放技术补贴)e)医疗补贴:酒店每月为员工发放30元的医疗补贴。f)交通补贴:酒店为非住店乘坐公交车上下班的员工提供交通补贴,单站往第3页共4页第2页共4页编号:时间:2021年x月x日书山有路勤为径,学海无涯苦作舟页码:第3页共4页返的补贴50元,中转一站以上的补贴80元。4)绩效工资:根据各部门经营指标的完成情况,将部门超额或未完成部分按比例分配到部门,由部门根据员工日常工作表现进行二次分配。5.月实际工资计算方法:月工资总额÷30天×实际出勤天数(含有薪假)6.试用期工资:1)员工入店须经三个月试用,工资标准在500元/月以上的试用期工资为工资标准的80%,工资标准在500元/月以下的按照300元/月试用。2)新招聘管理人员试用期工资...

1、当您付费下载文档后,您只拥有了使用权限,并不意味着购买了版权,文档只能用于自身使用,不得用于其他商业用途(如 [转卖]进行直接盈利或[编辑后售卖]进行间接盈利)。
2、本站所有内容均由合作方或网友上传,本站不对文档的完整性、权威性及其观点立场正确性做任何保证或承诺!文档内容仅供研究参考,付费前请自行鉴别。
3、如文档内容存在违规,或者侵犯商业秘密、侵犯著作权等,请点击“违规举报”。

碎片内容

xxx大酒店工资管理方案

确认删除?
VIP
微信客服
  • 扫码咨询
会员Q群
  • 会员专属群点击这里加入QQ群
客服邮箱
回到顶部