电脑桌面
添加小米粒文库到电脑桌面
安装后可以在桌面快捷访问

保险理赔员考试题库VIP免费

保险理赔员考试题库_第1页
1/28
保险理赔员考试题库_第2页
2/28
保险理赔员考试题库_第3页
3/28
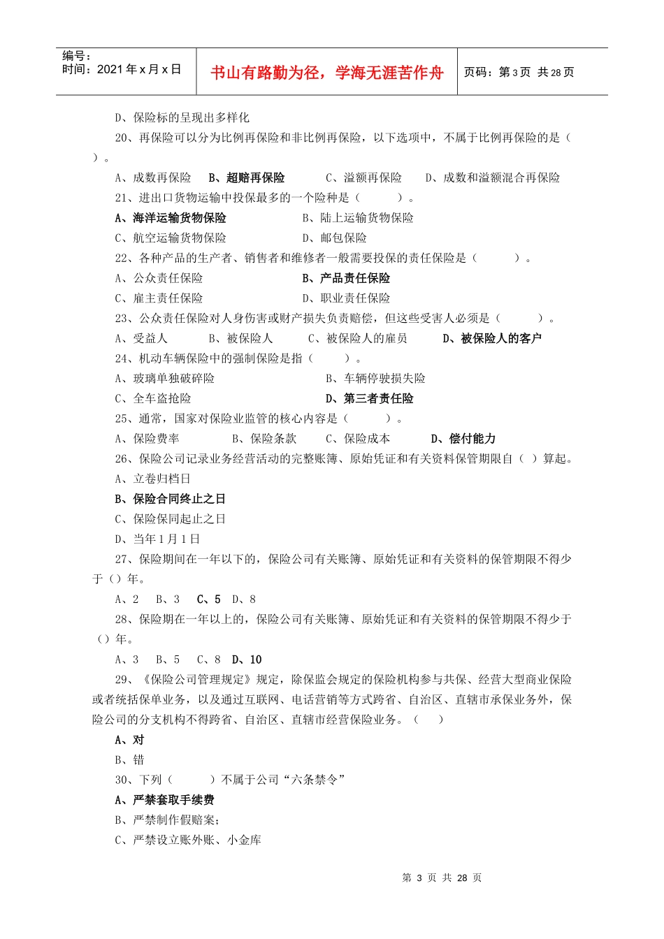
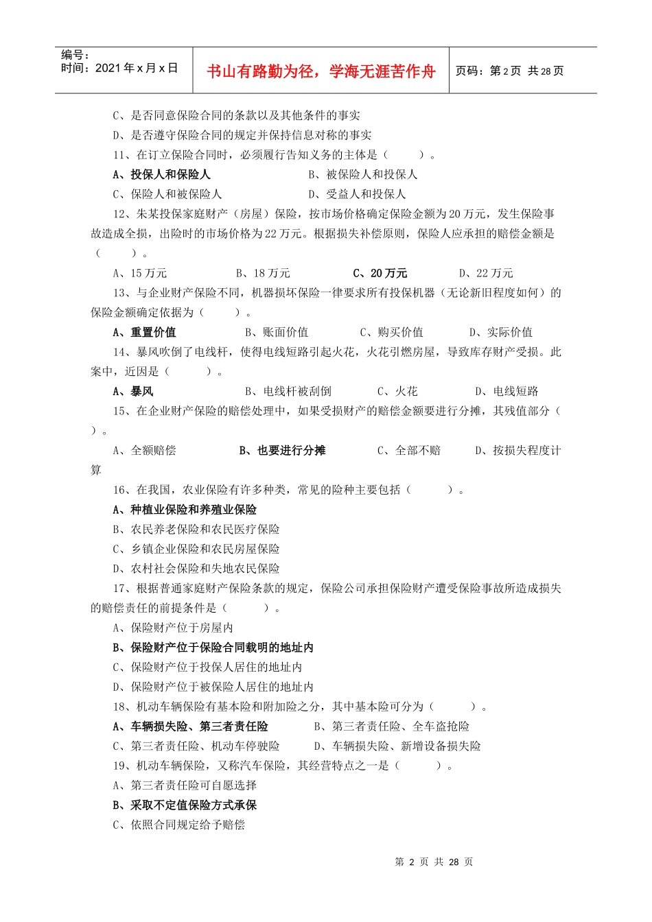
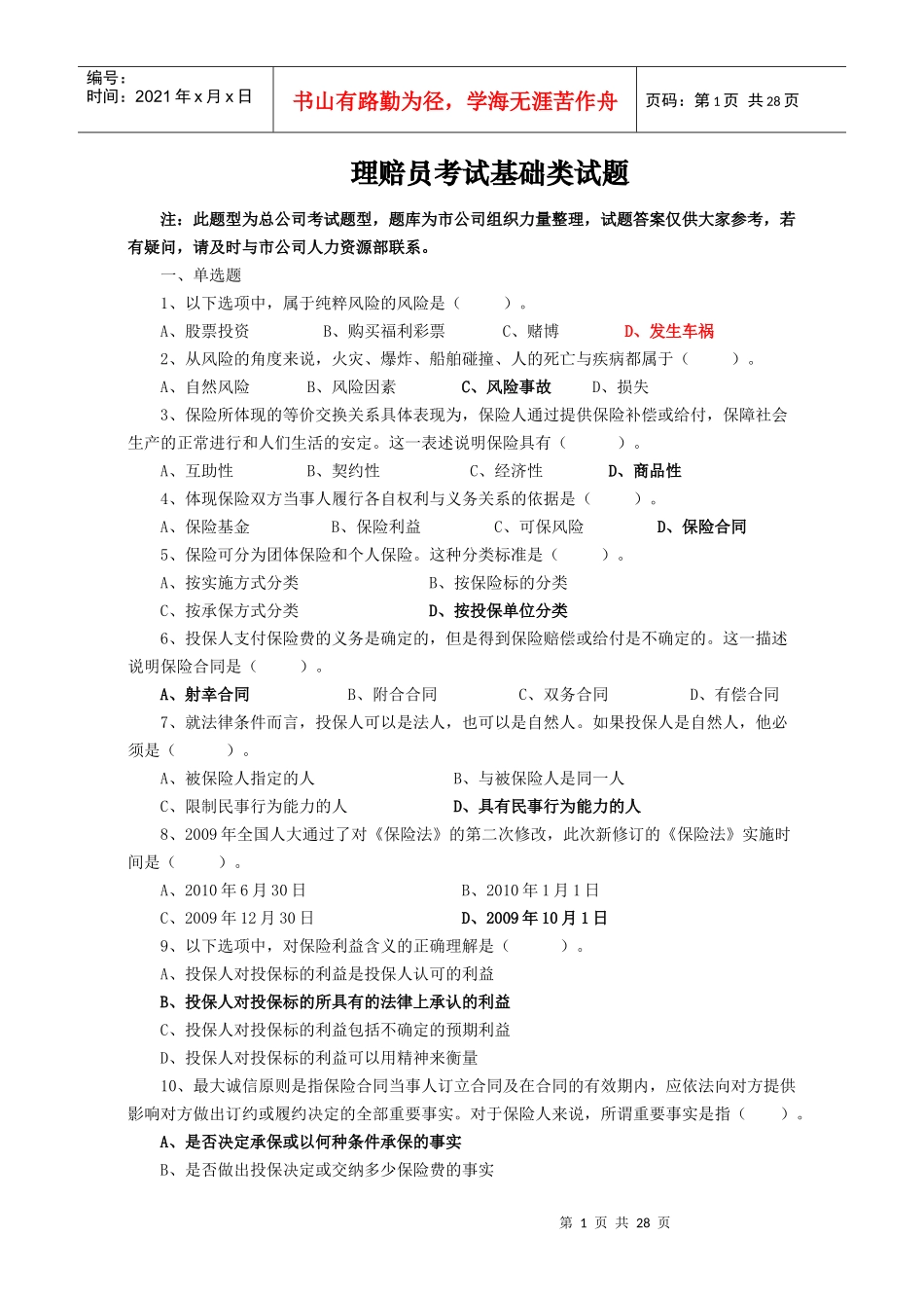
第1页共28页编号:时间:2021年x月x日书山有路勤为径,学海无涯苦作舟页码:第1页共28页理赔员考试基础类试题注:此题型为总公司考试题型,题库为市公司组织力量整理,试题答案仅供大家参考,若有疑问,请及时与市公司人力资源部联系。一、单选题1、以下选项中,属于纯粹风险的风险是()。A、股票投资B、购买福利彩票C、赌博D、发生车祸2、从风险的角度来说,火灾、爆炸、船舶碰撞、人的死亡与疾病都属于()。A、自然风险B、风险因素C、风险事故D、损失3、保险所体现的等价交换关系具体表现为,保险人通过提供保险补偿或给付,保障社会生产的正常进行和人们生活的安定。这一表述说明保险具有()。A、互助性B、契约性C、经济性D、商品性4、体现保险双方当事人履行各自权利与义务关系的依据是()。A、保险基金B、保险利益C、可保风险D、保险合同5、保险可分为团体保险和个人保险。这种分类标准是()。A、按实施方式分类B、按保险标的分类C、按承保方式分类D、按投保单位分类6、投保人支付保险费的义务是确定的,但是得到保险赔偿或给付是不确定的。这一描述说明保险合同是()。A、射幸合同B、附合合同C、双务合同D、有偿合同7、就法律条件而言,投保人可以是法人,也可以是自然人。如果投保人是自然人,他必须是()。A、被保险人指定的人B、与被保险人是同一人C、限制民事行为能力的人D、具有民事行为能力的人8、2009年全国人大通过了对《保险法》的第二次修改,此次新修订的《保险法》实施时间是()。A、2010年6月30日B、2010年1月1日C、2009年12月30日D、2009年10月1日9、以下选项中,对保险利益含义的正确理解是()。A、投保人对投保标的利益是投保人认可的利益B、投保人对投保标的所具有的法律上承认的利益C、投保人对投保标的利益包括不确定的预期利益D、投保人对投保标的利益可以用精神来衡量10、最大诚信原则是指保险合同当事人订立合同及在合同的有效期内,应依法向对方提供影响对方做出订约或履约决定的全部重要事实。对于保险人来说,所谓重要事实是指()。A、是否决定承保或以何种条件承保的事实B、是否做出投保决定或交纳多少保险费的事实第2页共28页第1页共28页编号:时间:2021年x月x日书山有路勤为径,学海无涯苦作舟页码:第2页共28页C、是否同意保险合同的条款以及其他条件的事实D、是否遵守保险合同的规定并保持信息对称的事实11、在订立保险合同时,必须履行告知义务的主体是()。A、投保人和保险人B、被保险人和投保人C、保险人和被保险人D、受益人和投保人12、朱某投保家庭财产(房屋)保险,按市场价格确定保险金额为20万元,发生保险事故造成全损,出险时的市场价格为22万元。根据损失补偿原则,保险人应承担的赔偿金额是()。A、15万元B、18万元C、20万元D、22万元13、与企业财产保险不同,机器损坏保险一律要求所有投保机器(无论新旧程度如何)的保险金额确定依据为()。A、重置价值B、账面价值C、购买价值D、实际价值14、暴风吹倒了电线杆,使得电线短路引起火花,火花引燃房屋,导致库存财产受损。此案中,近因是()。A、暴风B、电线杆被刮倒C、火花D、电线短路15、在企业财产保险的赔偿处理中,如果受损财产的赔偿金额要进行分摊,其残值部分()。A、全额赔偿B、也要进行分摊C、全部不赔D、按损失程度计算16、在我国,农业保险有许多种类,常见的险种主要包括()。A、种植业保险和养殖业保险B、农民养老保险和农民医疗保险C、乡镇企业保险和农民房屋保险D、农村社会保险和失地农民保险17、根据普通家庭财产保险条款的规定,保险公司承担保险财产遭受保险事故所造成损失的赔偿责任的前提条件是()。A、保险财产位于房屋内B、保险财产位于保险合同载明的地址内C、保险财产位于投保人居住的地址内D、保险财产位于被保险人居住的地址内18、机动车辆保险有基本险和附加险之分,其中基本险可分为()。A、车辆损失险、第三者责任险B、第三者责任险、全车盗抢险C、第三者责任险、机动车停驶险D、车辆损失险、新增设备损失险19、机动车辆保险,又称汽车保险,其经营特点之一是()。A、第三者责任险可自愿选择B、采取不定值保险方式承保C、依...

1、当您付费下载文档后,您只拥有了使用权限,并不意味着购买了版权,文档只能用于自身使用,不得用于其他商业用途(如 [转卖]进行直接盈利或[编辑后售卖]进行间接盈利)。
2、本站所有内容均由合作方或网友上传,本站不对文档的完整性、权威性及其观点立场正确性做任何保证或承诺!文档内容仅供研究参考,付费前请自行鉴别。
3、如文档内容存在违规,或者侵犯商业秘密、侵犯著作权等,请点击“违规举报”。

碎片内容

保险理赔员考试题库

确认删除?
VIP
微信客服
  • 扫码咨询
会员Q群
  • 会员专属群点击这里加入QQ群
客服邮箱
回到顶部