电脑桌面
添加小米粒文库到电脑桌面
安装后可以在桌面快捷访问

九年级数学上 25.2列举法求概率教案人教版VIP免费

九年级数学上 25.2列举法求概率教案人教版_第1页
1/7
九年级数学上 25.2列举法求概率教案人教版_第2页
2/7
九年级数学上 25.2列举法求概率教案人教版_第3页
3/7
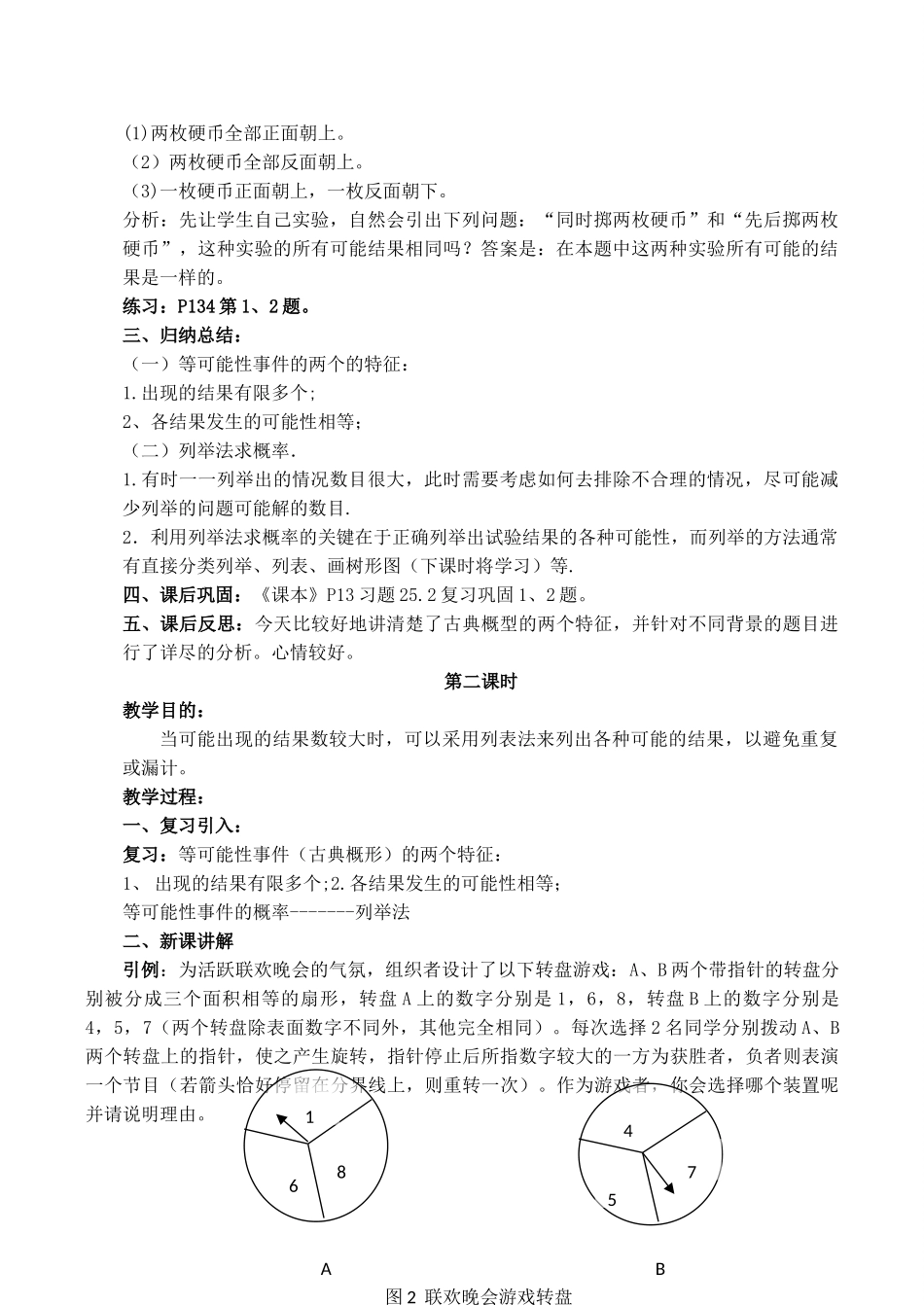
课题:25.2列举法求概率第一课时教学目标:知识与技能学习用列表法、画树形图法计算概率,并通过比较概率大小作出合理的决策。过程与方法经历实验、列表、统计、运算、设计等活动,学生在具体情境中分析事件,计算其发生的概率。渗透数形结合,分类讨论,由特殊到一般的思想,提高分析问题和解决问题的能力。情感、态度与价值观通过丰富的数学活动,交流成功的经验,体验数学活动充满着探索和创造,体会数学的应用价值,培养积极思维的学习习惯。教学重点:分析等可能性教学难点:能根据不同情况选择恰当的方法进行列举,解决较复杂事件概率的计算问题。教学过程一、复习引入:1、古典概型的特点:①出现的结果有限多个;②各结果发生的可能性相等。2、练习:P131第1、2题;P132第2、3题。老师:等可能性事件的概率可以用列举法而求得。列举法就是把要数的对象一一列举出来分析求解的方法.这就是本节课要学习的知识。二、新知讲解:例1、如图:计算机扫雷游戏,在9×9个小方格中,随机埋藏着10个地雷,每个小方格只有1个地雷,小王开始随机踩一个小方格,标号为3,在3的周围的正方形中有3个地雷,我们把他的去域记为A区,A区外记为B区,,下一步小王应该踩在A区还是B区?分析:首先要弄清游戏的规则;其次,求两个概率,要研究它们是否符合古典概率的两要素解:(略)例2、掷两枚硬币,求下列事件的概率:(1)两枚硬币全部正面朝上。(2)两枚硬币全部反面朝上。(3)一枚硬币正面朝上,一枚反面朝下。分析:先让学生自己实验,自然会引出下列问题:“同时掷两枚硬币”和“先后掷两枚硬币”,这种实验的所有可能结果相同吗?答案是:在本题中这两种实验所有可能的结果是一样的。练习:P134第1、2题。三、归纳总结:(一)等可能性事件的两个的特征:1.出现的结果有限多个;2、各结果发生的可能性相等;(二)列举法求概率.1.有时一一列举出的情况数目很大,此时需要考虑如何去排除不合理的情况,尽可能减少列举的问题可能解的数目.2.利用列举法求概率的关键在于正确列举出试验结果的各种可能性,而列举的方法通常有直接分类列举、列表、画树形图(下课时将学习)等.四、课后巩固:《课本》P13习题25.2复习巩固1、2题。五、课后反思:今天比较好地讲清楚了古典概型的两个特征,并针对不同背景的题目进行了详尽的分析。心情较好。第二课时教学目的:当可能出现的结果数较大时,可以采用列表法来列出各种可能的结果,以避免重复或漏计。教学过程:一、复习引入:复习:等可能性事件(古典概形)的两个特征:1、出现的结果有限多个;2.各结果发生的可能性相等;等可能性事件的概率-------列举法二、新课讲解引例:为活跃联欢晚会的气氛,组织者设计了以下转盘游戏:A、B两个带指针的转盘分别被分成三个面积相等的扇形,转盘A上的数字分别是1,6,8,转盘B上的数字分别是4,5,7(两个转盘除表面数字不同外,其他完全相同)。每次选择2名同学分别拨动A、B两个转盘上的指针,使之产生旋转,指针停止后所指数字较大的一方为获胜者,负者则表演一个节目(若箭头恰好停留在分界线上,则重转一次)。作为游戏者,你会选择哪个装置呢并请说明理由。168A457B图2联欢晚会游戏转盘在这个环节里,首先要求学生分组讨论,探索交流。然后引导学生将实际问题转化为数学问题,即:“停止转动后,哪个转盘指针所指数字较大的可能性更大呢?”与前一课问题相比,可能产生的结果数目增多了,列举时很容易造成重复或遗漏。怎样避免这个问题呢?指导学生构造表格(要带领学生一起画表格)AB457168指导学生填写表格,通过观察与计算,得出结论(即列表法)从表中可以发现:A盘数字大于B盘数字的结果共有5种。∴P(A数较大)=,P(B数较大)=.∴P(A数较大)>P(B数较大)∴选择A装置的获胜可能性较大。在学生填写表格过程中,注意向学生强调数对的有序性。例1:同时掷两个质地均匀的骰子,计算下列事件的概率:(1)两个骰子的点数相同;AB4571(1,4)(1,5)(1,7)6(6,4)(6,5)(6,7)8(8,4)(8,5)(8,7)(2)两个骰子的点数的和是9;(3)至少有一个骰子的点数为2。例1是教材上一道“掷骰子”的问题,有了引...

1、当您付费下载文档后,您只拥有了使用权限,并不意味着购买了版权,文档只能用于自身使用,不得用于其他商业用途(如 [转卖]进行直接盈利或[编辑后售卖]进行间接盈利)。
2、本站所有内容均由合作方或网友上传,本站不对文档的完整性、权威性及其观点立场正确性做任何保证或承诺!文档内容仅供研究参考,付费前请自行鉴别。
3、如文档内容存在违规,或者侵犯商业秘密、侵犯著作权等,请点击“违规举报”。

碎片内容

九年级数学上 25.2列举法求概率教案人教版

您可能关注的文档

远洋启航书店+ 关注
实名认证
内容提供者

从事历史教学,热爱教育,高度负责。

确认删除?
VIP
微信客服
  • 扫码咨询
会员Q群
  • 会员专属群点击这里加入QQ群
客服邮箱
回到顶部