电脑桌面
添加小米粒文库到电脑桌面
安装后可以在桌面快捷访问

高中化学 《第一单元_走进化学工业》知识点整理教案 新人教版选修2VIP免费

高中化学 《第一单元_走进化学工业》知识点整理教案 新人教版选修2_第1页
1/7
高中化学 《第一单元_走进化学工业》知识点整理教案 新人教版选修2_第2页
2/7
高中化学 《第一单元_走进化学工业》知识点整理教案 新人教版选修2_第3页
3/7
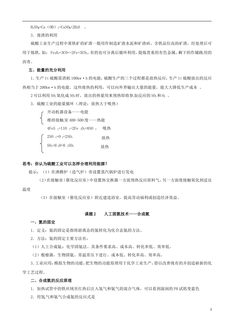
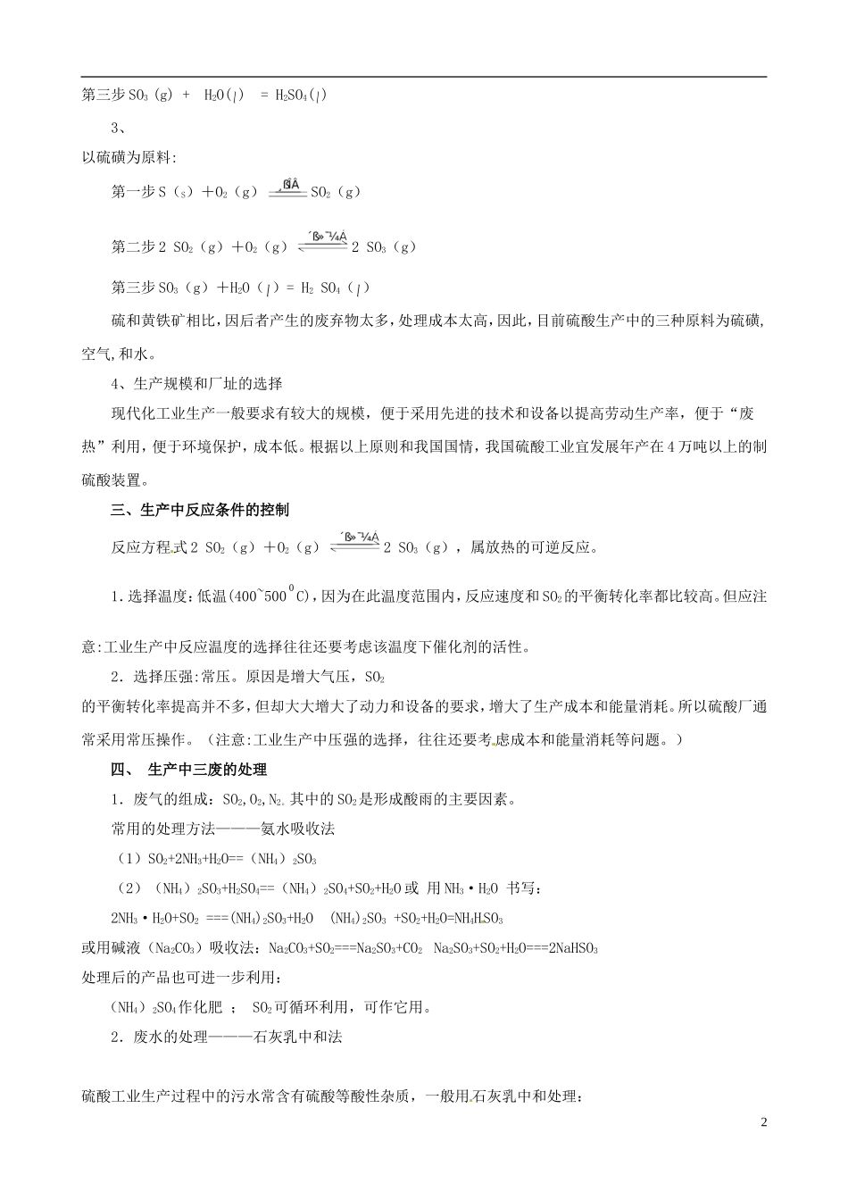
第一章走进化学工业课题1化工生产过程中的基本问题一、依据化学反应原理确定生产过程硫酸是化学工业中的重要产品之一。首先硫酸大量用于化肥和农药的生产;在有机合成工业中,硫酸用于各种磺化反应和硝化反应,生产醚、酯、有机酸、也要消耗硫酸;在无机化学工业中,HF、H3PO4等的生产及K、Fe、Cu、Zn、Al的硫酸盐的生产等,都要消耗硫酸;在冶金工业及国防工业中,如生产炸药;石油工业、染料、人造纤维、食品、电池、搪瓷、医药、机械加工工业等许多部门,都要用到硫酸。接触法制硫酸1.生产硫酸主要化学过程可分为造气、催化氧化和吸收三个阶段。2.化学原理(以化学反应方程式表示)造气:4FeS2(S)+11O2(g)2Fe2O3(s)+8SO2(g)或S(S)+O2(g)SO2(g)二氧化硫的催化氧化:2SO2(g)+O2(g)2SO3(g)三氧化硫的吸收:SO3(g)+H2O()=H2SO4()注意:工业上是用98.3%的浓硫酸来吸收SO3的,而不是直接用水或稀硫酸作吸收剂,原因是用后者吸收时容易形成酸雾,吸收速率慢。3.工业制硫酸主要生产流程造气→净化、干燥→催化反应室→吸收塔→稀释室→贮存室另外,还需要考虑原料的净化、适宜反应条件及设备的选择、废热的利用等。二、生产中原料的选择1.我国生产硫酸需考虑的问题(1)从基建投资、加工费用及环保方面考虑,用硫磺制硫酸优于用黄铁矿制硫酸。(2)我国天然硫资源缺乏,而且开采条件比较复杂。(3)我国黄铁矿储量比天然硫要大。(4)硫黄制硫酸比黄铁矿制硫酸生产流程短、设备简单、三废治理量小,劳动生产率高,易于设备大型化。(5)由于原料多需进口,硫黄制硫酸成本比黄铁矿制硫酸略高等等方面。2.以FeS2为原料第一步4FeS2(S)+11O2(g)2Fe2O3(s)+8SO2(g)第二步2SO2(g)+O2(g)2SO3(g)1第三步SO3(g)+H2O()=H2SO4()3、以硫磺为原料:第一步S(S)+O2(g)SO2(g)第二步2SO2(g)+O2(g)2SO3(g)第三步SO3(g)+H2O()=H2SO4()硫和黄铁矿相比,因后者产生的废弃物太多,处理成本太高,因此,目前硫酸生产中的三种原料为硫磺,空气,和水。4、生产规模和厂址的选择现代化工业生产一般要求有较大的规模,便于采用先进的技术和设备以提高劳动生产率,便于“废热”利用,便于环境保护,成本低。根据以上原则和我国国情,我国硫酸工业宜发展年产在4万吨以上的制硫酸装置。三、生产中反应条件的控制反应方程式2SO2(g)+O2(g)2SO3(g),属放热的可逆反应。1.选择温度:低温(400~5000C),因为在此温度范围内,反应速度和SO2的平衡转化率都比较高。但应注意:工业生产中反应温度的选择往往还要考虑该温度下催化剂的活性。2.选择压强:常压。原因是增大气压,SO2的平衡转化率提高并不多,但却大大增大了动力和设备的要求,增大了生产成本和能量消耗。所以硫酸厂通常采用常压操作。(注意:工业生产中压强的选择,往往还要考虑成本和能量消耗等问题。)四、生产中三废的处理1.废气的组成:SO2,O2,N2。其中的SO2是形成酸雨的主要因素。常用的处理方法———氨水吸收法(1)SO2+2NH3+H2O==(NH4)2SO3(2)(NH4)2SO3+H2SO4==(NH4)2SO4+SO2+H2O或用NH3·H2O书写:2NH3·H2O+SO2===(NH4)2SO3+H2O(NH4)2SO3+SO2+H2O=NH4HSO3或用碱液(Na2CO3)吸收法:Na2CO3+SO2===Na2SO3+CO2Na2SO3+SO2+H2O===2NaHSO3处理后的产品也可进一步利用:(NH4)2SO4作化肥;SO2可循环利用,可作它用。2.废水的处理———石灰乳中和法硫酸工业生产过程中的污水常含有硫酸等酸性杂质,一般用石灰乳中和处理:2H2SO4+Ca(OH)2=CaSO4+2H2O。3.废渣的利用硫酸工业生产过程中黄铁矿的矿渣一般用作制造矿渣水泥和矿渣砖,含铁品位高的矿渣,经处理后可用于炼铁,如:Fe2O3+3CO==2Fe+3CO2,有的也可分离后循环利用,提炼贵重的有色金属,剩下的作铺路用的沥青。五、能量的充分利用1.生产1t硫酸需消耗100kw·h的电能,硫酸生产的三个过程都是放热反应,生产1t硫酸放出的反应热相当于200kw·h的电能。这些废热的利用,可以向外界输出大量的能量,能大大降低生产成本。2可以利用SO2氧化成SO3时,放出的热量用来预热即将参加反应的SO2和O2。3.硫酸工业的能量循环(理论:放热大于吸热)开动机器设备——电...

1、当您付费下载文档后,您只拥有了使用权限,并不意味着购买了版权,文档只能用于自身使用,不得用于其他商业用途(如 [转卖]进行直接盈利或[编辑后售卖]进行间接盈利)。
2、本站所有内容均由合作方或网友上传,本站不对文档的完整性、权威性及其观点立场正确性做任何保证或承诺!文档内容仅供研究参考,付费前请自行鉴别。
3、如文档内容存在违规,或者侵犯商业秘密、侵犯著作权等,请点击“违规举报”。

碎片内容

高中化学 《第一单元_走进化学工业》知识点整理教案 新人教版选修2

您可能关注的文档

确认删除?
VIP
微信客服
  • 扫码咨询
会员Q群
  • 会员专属群点击这里加入QQ群
客服邮箱
回到顶部