电脑桌面
添加小米粒文库到电脑桌面
安装后可以在桌面快捷访问

南京延仑网络科技有限公司代理合同VIP免费

南京延仑网络科技有限公司代理合同_第1页
1/4
南京延仑网络科技有限公司代理合同_第2页
2/4
南京延仑网络科技有限公司代理合同_第3页
3/4
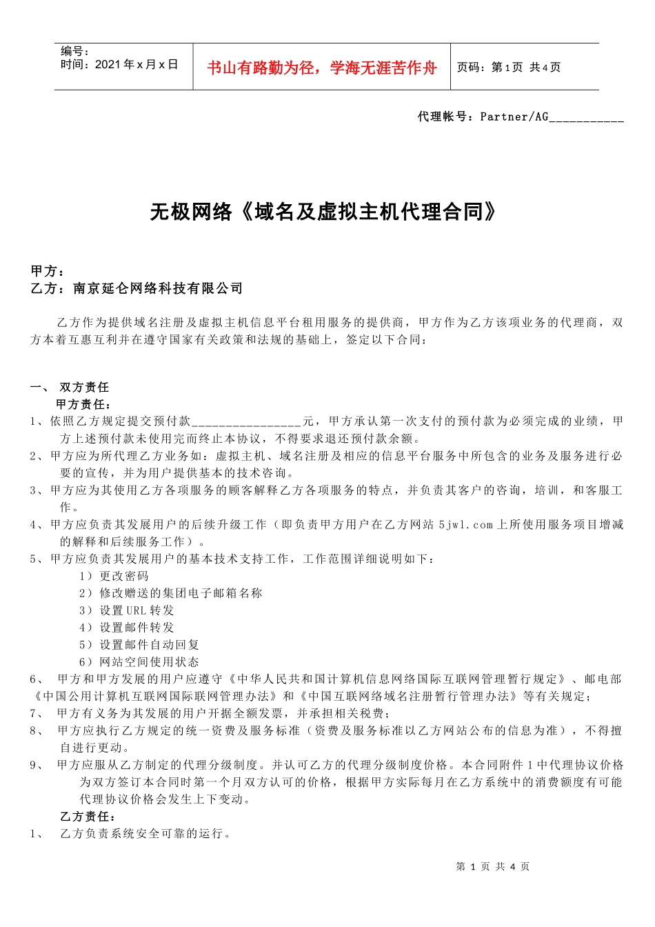
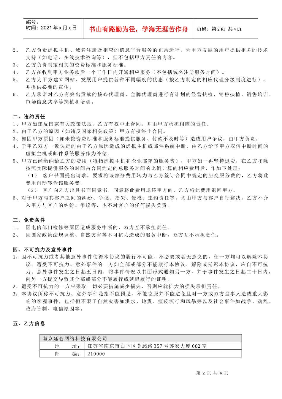
第1页共4页编号:时间:2021年x月x日书山有路勤为径,学海无涯苦作舟页码:第1页共4页代理帐号:Partner/AG___________无极网络《域名及虚拟主机代理合同》甲方:乙方:南京延仑网络科技有限公司乙方作为提供域名注册及虚拟主机信息平台租用服务的提供商,甲方作为乙方该项业务的代理商,双方本着互惠互利并在遵守国家有关政策和法规的基础上,签定以下合同:一、双方责任甲方责任:1、依照乙方规定提交预付款________________元,甲方承认第一次支付的预付款为必须完成的业绩,甲方上述预付款未使用完而终止本协议,不得要求退还预付款余额。2、甲方应为所代理乙方业务如:虚拟主机、域名注册及相应的信息平台服务中所包含的业务及服务进行必要的宣传,并为用户提供基本的技术咨询。3、甲方应为其使用乙方各项服务的顾客解释乙方各项服务的特点,并负责其客户的咨询,培训,和客服工作。4、甲方应负责其发展用户的后续升级工作(即负责甲方用户在乙方网站5jwl.com上所使用服务项目增减的解释和后续服务工作)。5、甲方应负责其发展用户的基本技术支持工作,工作范围详细说明如下:1)更改密码2)修改赠送的集团电子邮箱名称3)设置URL转发4)设置邮件转发5)设置邮件自动回复6)网站空间使用状态6、甲方和甲方发展的用户应遵守《中华人民共和国计算机信息网络国际互联网管理暂行规定》、邮电部《中国公用计算机互联网国际联网管理办法》和《中国互联网络域名注册暂行管理办法》等有关规定;7、甲方有义务为其发展的用户开据全额发票,并承担相关税费;8、甲方应执行乙方规定的统一资费及服务标准(资费及服务标准以乙方网站公布的信息为准),不得擅自进行更动。9、甲方应服从乙方制定的代理分级制度。并认可乙方的代理分级制度价格。本合同附件1中代理协议价格为双方签订本合同时第一个月双方认可的价格,根据甲方实际每月在乙方系统中的消费额度有可能代理协议价格会发生上下变动。乙方责任:1、乙方负责系统安全可靠的运行。第2页共4页第1页共4页编号:时间:2021年x月x日书山有路勤为径,学海无涯苦作舟页码:第2页共4页2、乙方负责虚拟主机、域名注册及相应的信息平台服务的正常运行,为甲方发展的用户提供相关的技术支持(如电话、在线技术咨询等),但不包括甲方责任的内容。3、乙方负责制定相关的资费标准和服务标准。4、乙方在收到甲方业务款后一个工作日内开通相应服务(不包括域名注册服务时间)。5、乙方为甲方建立网站、发展用户提供各种不同幅度的优惠(按乙方制定的相应代理分级制度进行),并提供必要的宣传。6、乙方承诺对乙方有突出贡献的核心代理商、金牌代理商进行有计划的经营扶植、销售扶植、销售培训、市场信息共享等扶植和培训。二、违约责任1、甲方如违反国家有关政策法规,乙方有权中止合同,并由甲方承担相应的责任。2、由于乙方的原因(如违反国家相关政策)甲方有权终止合同。3、如因甲方原因(如未按资费标准和服务标准提供服务、付款不及时等)造成用户争议,由甲方负责。4、于甲乙双方一致认定的由于乙方原因造成的虚拟主机或邮件系统中断,由乙方给予甲方双倍中断时间的虚拟主机或邮件系统服务作为补偿。5、甲方已经缴纳给乙方的费用(特指虚拟主机和企业邮箱的服务费),甲方如一再坚持退费,在乙方扣除按照实际提供服务的时间占合同约定的总服务时间的比例计算的相应费用后,作如下处理:(1)客户书面提出请求,要求将该部分费用转为与乙方签订合同中规定的应交服务费的,乙方将此费用自动转为该服务费;(2)客户向乙方出具书面同意书,同意将此费用退还甲方的,乙方将此费用退回甲方。6、对于甲方与其客户之间的纠纷、争议、损失、侵权、违约责任等,均由甲方与客户自行解决,乙方不介入甲方与客户的纠纷、争议等,也不对客户的任何损失负责。三、免责条件1、因电信部门检修等原因造成服务中断的,双方互不承担责任。2、因国家政策法规调整、自然灾害等不可抗力造成的服务中断,双方互不承担责任。四、不可抗力及意外事件1,因不可抗力或者其他意外事件使得本协议的履行不可能、不必要或者无意义的,任一方均可以解除本协议。遭受不可抗力...

1、当您付费下载文档后,您只拥有了使用权限,并不意味着购买了版权,文档只能用于自身使用,不得用于其他商业用途(如 [转卖]进行直接盈利或[编辑后售卖]进行间接盈利)。
2、本站所有内容均由合作方或网友上传,本站不对文档的完整性、权威性及其观点立场正确性做任何保证或承诺!文档内容仅供研究参考,付费前请自行鉴别。
3、如文档内容存在违规,或者侵犯商业秘密、侵犯著作权等,请点击“违规举报”。

碎片内容

南京延仑网络科技有限公司代理合同

您可能关注的文档

确认删除?
VIP
微信客服
  • 扫码咨询
会员Q群
  • 会员专属群点击这里加入QQ群
客服邮箱
回到顶部