电脑桌面
添加小米粒文库到电脑桌面
安装后可以在桌面快捷访问

高三化学酸化反应的4种分类和10点应用VIP免费

高三化学酸化反应的4种分类和10点应用_第1页
1/2
高三化学酸化反应的4种分类和10点应用_第2页
2/2
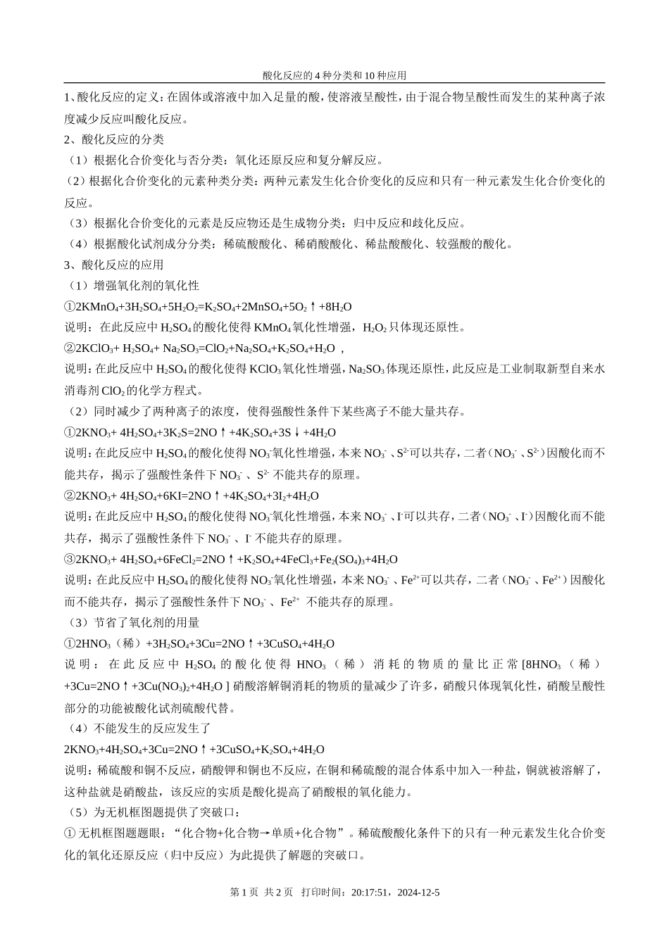
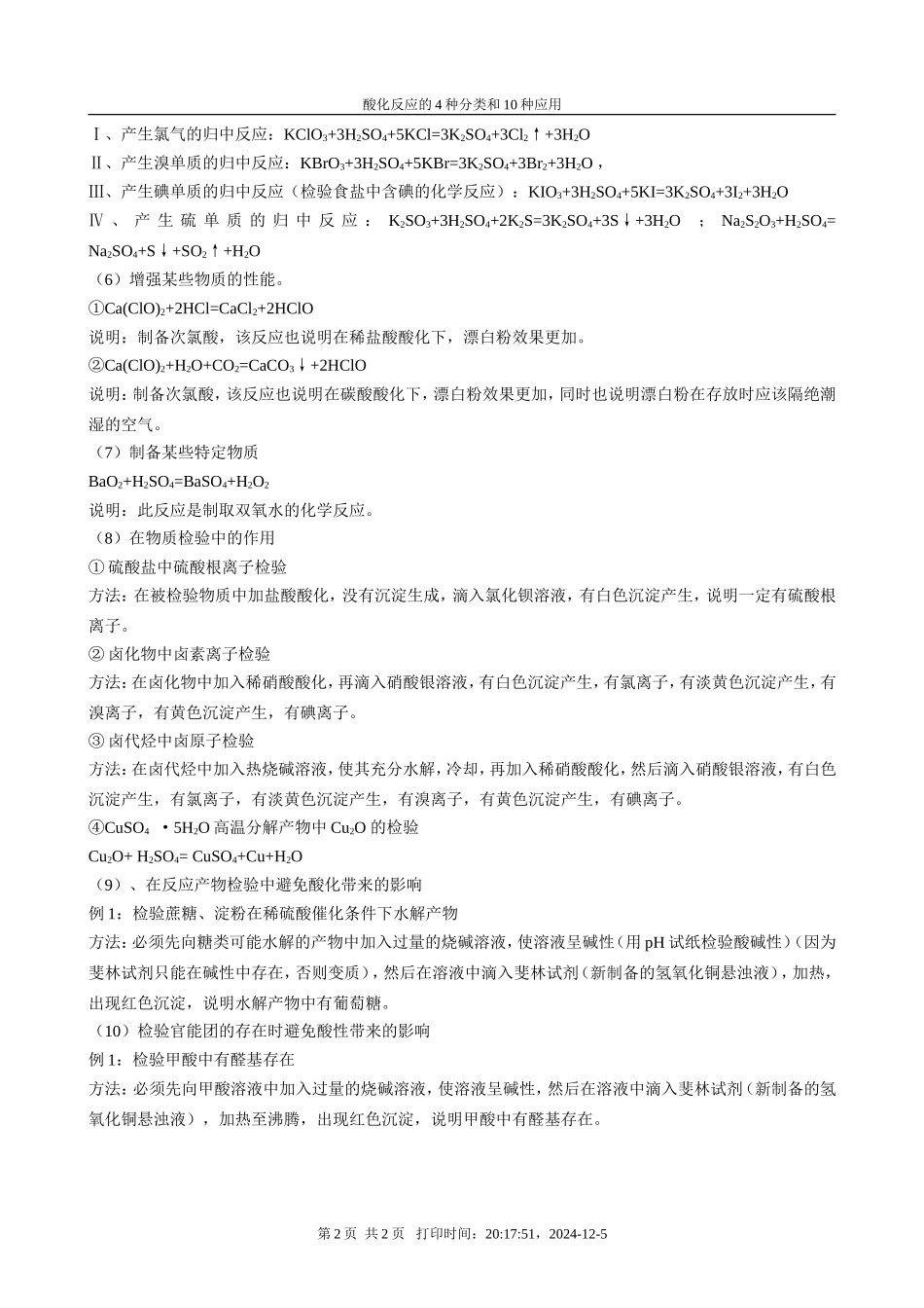
酸化反应的4种分类和10种应用1、酸化反应的定义:在固体或溶液中加入足量的酸,使溶液呈酸性,由于混合物呈酸性而发生的某种离子浓度减少反应叫酸化反应。2、酸化反应的分类(1)根据化合价变化与否分类:氧化还原反应和复分解反应。(2)根据化合价变化的元素种类分类:两种元素发生化合价变化的反应和只有一种元素发生化合价变化的反应。(3)根据化合价变化的元素是反应物还是生成物分类:归中反应和歧化反应。(4)根据酸化试剂成分分类:稀硫酸酸化、稀硝酸酸化、稀盐酸酸化、较强酸的酸化。3、酸化反应的应用(1)增强氧化剂的氧化性①2KMnO4+3H2SO4+5H2O2=K2SO4+2MnSO4+5O2↑+8H2O说明:在此反应中H2SO4的酸化使得KMnO4氧化性增强,H2O2只体现还原性。②2KClO3+H2SO4+Na2SO3=ClO2+Na2SO4+K2SO4+H2O,说明:在此反应中H2SO4的酸化使得KClO3氧化性增强,Na2SO3体现还原性,此反应是工业制取新型自来水消毒剂ClO2的化学方程式。(2)同时减少了两种离子的浓度,使得强酸性条件下某些离子不能大量共存。①2KNO3+4H2SO4+3K2S=2NO↑+4K2SO4+3S↓+4H2O说明:在此反应中H2SO4的酸化使得NO3-氧化性增强,本来NO3-、S2-可以共存,二者(NO3-、S2-)因酸化而不能共存,揭示了强酸性条件下NO3-、S2-不能共存的原理。②2KNO3+4H2SO4+6KI=2NO↑+4K2SO4+3I2+4H2O说明:在此反应中H2SO4的酸化使得NO3-氧化性增强,本来NO3-、I-可以共存,二者(NO3-、I-)因酸化而不能共存,揭示了强酸性条件下NO3-、I-不能共存的原理。③2KNO3+4H2SO4+6FeCl2=2NO↑+K2SO4+4FeCl3+Fe2(SO4)3+4H2O说明:在此反应中H2SO4的酸化使得NO3-氧化性增强,本来NO3-、Fe2+可以共存,二者(NO3-、Fe2+)因酸化而不能共存,揭示了强酸性条件下NO3-、Fe2+不能共存的原理。(3)节省了氧化剂的用量①2HNO3(稀)+3H2SO4+3Cu=2NO↑+3CuSO4+4H2O说明:在此反应中H2SO4的酸化使得HNO3(稀)消耗的物质的量比正常[8HNO3(稀)+3Cu=2NO↑+3Cu(NO3)2+4H2O]硝酸溶解铜消耗的物质的量减少了许多,硝酸只体现氧化性,硝酸呈酸性部分的功能被酸化试剂硫酸代替。(4)不能发生的反应发生了2KNO3+4H2SO4+3Cu=2NO↑+3CuSO4+K2SO4+4H2O说明:稀硫酸和铜不反应,硝酸钾和铜也不反应,在铜和稀硫酸的混合体系中加入一种盐,铜就被溶解了,这种盐就是硝酸盐,该反应的实质是酸化提高了硝酸根的氧化能力。(5)为无机框图题提供了突破口:①无机框图题题眼:“化合物+化合物→单质+化合物”。稀硫酸酸化条件下的只有一种元素发生化合价变化的氧化还原反应(归中反应)为此提供了解题的突破口。第1页共2页打印时间:20:17:51,2024-12-5酸化反应的4种分类和10种应用Ⅰ、产生氯气的归中反应:KClO3+3H2SO4+5KCl=3K2SO4+3Cl2↑+3H2OⅡ、产生溴单质的归中反应:KBrO3+3H2SO4+5KBr=3K2SO4+3Br2+3H2O,Ⅲ、产生碘单质的归中反应(检验食盐中含碘的化学反应):KIO3+3H2SO4+5KI=3K2SO4+3I2+3H2OⅣ、产生硫单质的归中反应:K2SO3+3H2SO4+2K2S=3K2SO4+3S↓+3H2O;Na2S2O3+H2SO4=Na2SO4+S↓+SO2↑+H2O(6)增强某些物质的性能。①Ca(ClO)2+2HCl=CaCl2+2HClO说明:制备次氯酸,该反应也说明在稀盐酸酸化下,漂白粉效果更加。②Ca(ClO)2+H2O+CO2=CaCO3↓+2HClO说明:制备次氯酸,该反应也说明在碳酸酸化下,漂白粉效果更加,同时也说明漂白粉在存放时应该隔绝潮湿的空气。(7)制备某些特定物质BaO2+H2SO4=BaSO4+H2O2说明:此反应是制取双氧水的化学反应。(8)在物质检验中的作用①硫酸盐中硫酸根离子检验方法:在被检验物质中加盐酸酸化,没有沉淀生成,滴入氯化钡溶液,有白色沉淀产生,说明一定有硫酸根离子。②卤化物中卤素离子检验方法:在卤化物中加入稀硝酸酸化,再滴入硝酸银溶液,有白色沉淀产生,有氯离子,有淡黄色沉淀产生,有溴离子,有黄色沉淀产生,有碘离子。③卤代烃中卤原子检验方法:在卤代烃中加入热烧碱溶液,使其充分水解,冷却,再加入稀硝酸酸化,然后滴入硝酸银溶液,有白色沉淀产生,有氯离子,有淡黄色沉淀产生,有溴离子,有黄色沉淀产生,有碘离子。④CuSO4·5H2O高温分解产物中Cu2O的检验Cu2O+H2SO4=CuSO4+Cu+H2O(9)、在...

1、当您付费下载文档后,您只拥有了使用权限,并不意味着购买了版权,文档只能用于自身使用,不得用于其他商业用途(如 [转卖]进行直接盈利或[编辑后售卖]进行间接盈利)。
2、本站所有内容均由合作方或网友上传,本站不对文档的完整性、权威性及其观点立场正确性做任何保证或承诺!文档内容仅供研究参考,付费前请自行鉴别。
3、如文档内容存在违规,或者侵犯商业秘密、侵犯著作权等,请点击“违规举报”。

碎片内容

高三化学酸化反应的4种分类和10点应用

您可能关注的文档

星河书苑+ 关注
实名认证
内容提供者

从事历史教学,热爱教育,高度负责。

确认删除?
VIP
微信客服
  • 扫码咨询
会员Q群
  • 会员专属群点击这里加入QQ群
客服邮箱
回到顶部