电脑桌面
添加小米粒文库到电脑桌面
安装后可以在桌面快捷访问

八年级物理下册 第九章 压强 1 压强教案 (新版)教科版-(新版)教科版初中八年级下册物理教案VIP免费

八年级物理下册 第九章 压强 1 压强教案 (新版)教科版-(新版)教科版初中八年级下册物理教案_第1页
1/4
八年级物理下册 第九章 压强 1 压强教案 (新版)教科版-(新版)教科版初中八年级下册物理教案_第2页
2/4
八年级物理下册 第九章 压强 1 压强教案 (新版)教科版-(新版)教科版初中八年级下册物理教案_第3页
3/4
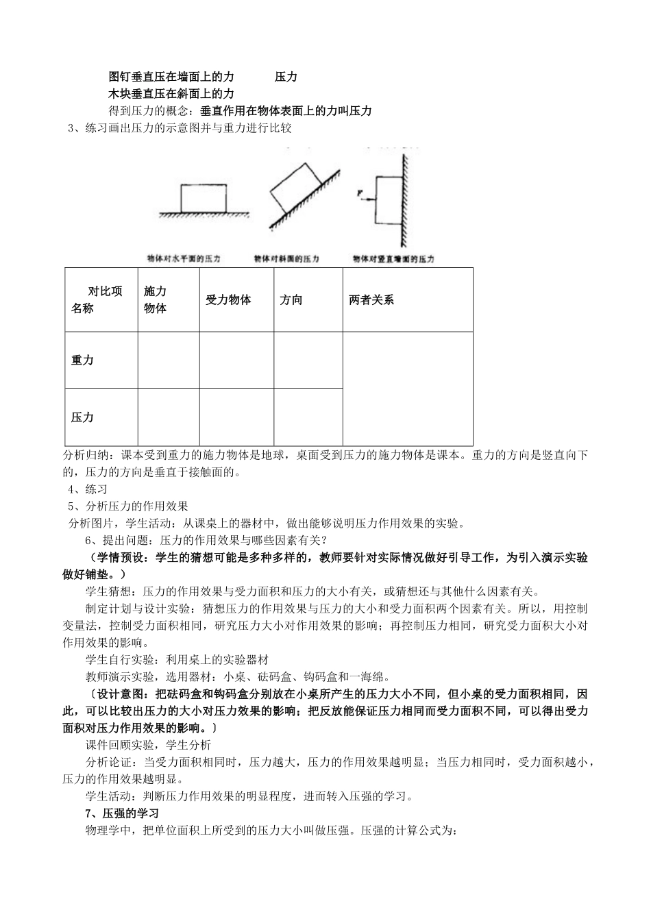
1.压强【教学目标】1、知识与技能:知道压力的概念和方向,理解压强的概念、公式、单位,并能应用压强知识进行有关计算,知道增大或减小压强的方法。2、过程与方法:培养学生制定计划、设计实验、操作实验、观察实验的能力,培养学生分析、论证、概括出规律性结论的能力。3、情感、态度与价值观:让学生在探究实验中,体会到客观规律的可认识性和有效的利用规律,培养学生热爱科学积极研究探索科学知识的精神。【学情与教材分析】1.学情分析对于初中二年级的农村学生在知识和能力等方面都不相同,这年龄段的学生具有好奇好动好胜心理特点,且大多思维活跃,可塑性强,学习积极性高,平时由于注意激发学生的认识需要,使学生对物理有兴趣,学习有信心,且课堂气氛好,师生配合融洽。2.教材分析压强的概念是贯穿本章的核心概念,是本章后三节的基础,教材的编写采用从生活走向物理,从物理走向社会的思路.压力和压强的概念及培养学生研究问题和应用物理知识解决实际问题的能力是本节的教学重点,用压强知识解释和解决问题和制定计划、设计实验、分析、论证、交流、评估、最后概括出规律的方法的掌握,是本节的教学难点.【教学准备】钢直尺、砝码盒、钩码盒、气球、小桌等。【教学过程】一、新课引入展示两幅图片:1.啄木鸟2.鸭子请同学们从图片中总结出各自的特点示问:如果把啄木鸟的嘴换成鸭子的嘴、把啄木鸟的脚换成鸭子的脚,会出现什么现象呢?今天我们就来学习其中的道理。二、新课教学。1、展示本节课学习目标2、对物体受力分析得出压力①小孩对地面的压力(如图)结论:小孩垂直压在地面上②图钉对墙壁的压力(如图)结论:图钉垂直压在墙面上③木块对斜面的压力(如图)结论:木块垂直压在斜面上总结三条结论:小孩垂直压在地面上的力图钉垂直压在墙面上的力压力木块垂直压在斜面上的力得到压力的概念:垂直作用在物体表面上的力叫压力3、练习画出压力的示意图并与重力进行比较对比项名称施力物体受力物体方向两者关系重力压力分析归纳:课本受到重力的施力物体是地球,桌面受到压力的施力物体是课本。重力的方向是竖直向下的,压力的方向是垂直于接触面的。4、练习5、分析压力的作用效果分析图片,学生活动:从课桌上的器材中,做出能够说明压力作用效果的实验。6、提出问题:压力的作用效果与哪些因素有关?(学情预设:学生的猜想可能是多种多样的,教师要针对实际情况做好引导工作,为引入演示实验做好铺垫。)学生猜想:压力的作用效果与受力面积和压力的大小有关,或猜想还与其他什么因素有关。制定计划与设计实验:猜想压力的作用效果与压力的大小和受力面积两个因素有关。所以,用控制变量法,控制受力面积相同,研究压力大小对作用效果的影响;再控制压力相同,研究受力面积大小对作用效果的影响。学生自行实验:利用桌上的实验器材教师演示实验,选用器材:小桌、砝码盒、钩码盒和一海绵。〔设计意图:把砝码盒和钩码盒分别放在小桌所产生的压力大小不同,但小桌的受力面积相同,因此,可以比较出压力的大小对压力效果的影响;把反放能保证压力相同而受力面积不同,可以得出受力面积对压力作用效果的影响。〕课件回顾实验,学生分析分析论证:当受力面积相同时,压力越大,压力的作用效果越明显;当压力相同时,受力面积越小,压力的作用效果越明显。学生活动:判断压力作用效果的明显程度,进而转入压强的学习。7、压强的学习物理学中,把单位面积上所受到的压力大小叫做压强。压强的计算公式为:P=。(P表示压强,F表示压力,S表示受力面积。)压强的单位是由压力和受力面积的单位组成的复合单位,写作“N/m2”,物理学中称为帕斯卡。帕斯卡是非常小的单位;我们把三粒芝麻压成粉,均匀地分布在1cm2的面积上,所产生的压强约为1Pa。实际应用:比较芭蕾舞演员和大象所产生的压强。例题:比较图中芭蕾舞演员足尖对舞台的压强和图中大象对地面的压强.哪个大?已知:(1)对演员来说F1=G1=475N,S1=9.5cm2=9.5x10-4m2(2)对大象来说F2=G2=60000N,S2=600cm2x4=0.24m2求:芭蕾舞演员对地面的压强P1,大象对地面的压强P2.比较可知,芭蕾舞演员虽小,但是她对地面的压强却远大于大象...

1、当您付费下载文档后,您只拥有了使用权限,并不意味着购买了版权,文档只能用于自身使用,不得用于其他商业用途(如 [转卖]进行直接盈利或[编辑后售卖]进行间接盈利)。
2、本站所有内容均由合作方或网友上传,本站不对文档的完整性、权威性及其观点立场正确性做任何保证或承诺!文档内容仅供研究参考,付费前请自行鉴别。
3、如文档内容存在违规,或者侵犯商业秘密、侵犯著作权等,请点击“违规举报”。

碎片内容

八年级物理下册 第九章 压强 1 压强教案 (新版)教科版-(新版)教科版初中八年级下册物理教案

您可能关注的文档

确认删除?
VIP
微信客服
  • 扫码咨询
会员Q群
  • 会员专属群点击这里加入QQ群
客服邮箱
回到顶部