电脑桌面
添加小米粒文库到电脑桌面
安装后可以在桌面快捷访问

八年级科学下册:第3章第1节 土壤中有什么教案(浙教版)VIP免费

八年级科学下册:第3章第1节 土壤中有什么教案(浙教版)_第1页
1/5
八年级科学下册:第3章第1节 土壤中有什么教案(浙教版)_第2页
2/5
八年级科学下册:第3章第1节 土壤中有什么教案(浙教版)_第3页
3/5
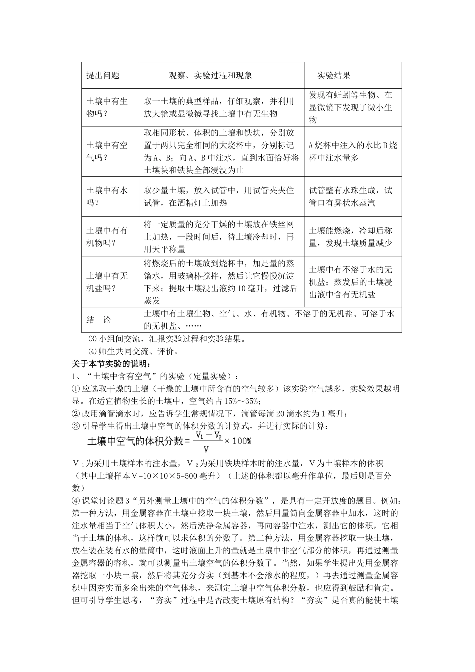
3.1土壤中有什么教学目标:1、知道土壤中有大量的生物2、知道土壤中的非生命的水分、空气、矿物质和有机质3、知道“借助于工具和科学方法,人们对某一事物的认识活动是可以逐渐深化的”重点难点:土壤中的物质教学预设:一、土壤中的生命:土壤生物实验1:观察土壤⑴取样:挖一个长、宽深分别是50×50×30的土坑,取少许土壤样本。想一想:应该取哪一层的土壤做样本?用什么工具观察?⑵观察⑶填写观察报告:观察时间天气状况观察地点观察人环境特点土壤生物简要分析:根据“环境特点”,主要分析土壤中动物的生活与土壤的湿度、疏松程度、温度、光照和植物生长状况之间的相互关系。观察人⑷师生共同交流、评价。本节教学方法的选择:1、本节采用野外观察法,教师应对当地土壤生物(或校园内土壤生物)的基本情况进行了解,在取样的地点和样本的大小方面,都必须事先做出相应的调查,以利于土壤挖掘、利于见到土壤生物样本为宜。学生通过分组实验对土壤中的生物进行调查,在实验中首先要使学生明确观察的对象是土壤生物,并学习选取合适的样本。观察土壤生物及其生存环境因素(空气、湿度、温度、光照)的时候,指导学生有次序地观察,否则就有可能重复或遗漏被观察对象。记录时应及时、真实,否则可能丢失或错误地增加观察信息。在作观察分析时,应该注重土壤生物和生存环境适应性方面的探究,同时也要练习剔除干扰信息的技能,还可以让学生提出一些建议(如在保护土壤或者农作物生长方面的建议)。如果真正没有土壤生物发现时,也要告诉学生,这也是一次有意义的野外观察,同时可让学生分析一下,为什么这里的土壤样本不利于土壤生物的存在(如食物、湿度、光照、温度等方面有没有可以解释的原因)。最后,在观察完足够的土壤样本后,也可以让学生计算一下单位体积中土壤生物的个体数,以便学生明白,通过分析和建模,可以让观察信息得到数据化,将一定的样本数据分析抽象为总体的一般规律。另外在实验中要注重学生合作能力和责任感的培养,可以要求学生事先进行必要的分工(如土壤温度测量、挖土、观察、记录都可分工进行,同时也节约了时间。)在调查过程中,还要求他们根据体力进行调整。在挖土时要求学生少量地挖土,仔细地观察,不要成块地挖,否则反而会忽略对土壤生物的观察,同时大块地挖土也会对花卉、农作物造成损伤。在观察时可借助于放大镜或带回实验室用显微镜进行进一步的观察。在调查结束时,应要求学生尽可能地将土壤样本恢复到原样,以保证花卉或农作物的正常生长。所有的这一些都有利于培养学生的责任感。(对他人劳动的负责,对环境保护的负责等。)同时,也使学生明白:任何科学活动都应追求最小的损失,最小的投入和最大的收益。实验完毕后,必须要洗手,而且要反复冲洗,指甲比较长的同学事先应剪去指甲。同时,可要求学生说出“洗手”的原因:土壤中含有大量的致病微生物。2、关于学生探究实验表格填写的指导:①“土壤温度”是可以测定的,先用铁棒在土壤中打三个分别为35厘米、30厘米、20厘米深的小洞,再将温度计分别插入小洞,然后用泥土覆盖小洞。一段时间后,就可从温度计中读出不同深度的土壤温度,三次的平均值即为土壤温度。②“土壤湿度”可以用“干旱”、“比较干旱”、“比较湿润”、“湿润”来表述;③“土壤疏松程度”可用“非常疏松”、“疏松”、“比较疏松”、“不疏松”来表述;④“光照强度”可以用“光照强度强”—直射光时间长,“光照强度一般”—有零星直射光照射,“光照强度弱”—完全遮阴等来描述;⑤植物生长状况可用“良好”、“一般”、“较差”等来表示;⑥“简要分析”中应着重分析生物种类和优势种类生活和环境的相互关系;(如:蚯蚓喜欢相对湿润、有机质丰富的土壤中,同时,它在土壤中的活动又可以增强土壤的疏松度和肥力)附件(文字材料)土壤含有大量生物土壤含有大量生物,小至单细胞动物,大至小哺乳动物,每平方米可含生物10亿以上。土壤生物是分解者,分解动、植物残体,释放植物养分,形成腐殖质,改善土壤肥力;其次,土壤生物又是为害者,其中有些是害虫,有些是病原菌,为害作物和家畜。土壤生物的主要类...

1、当您付费下载文档后,您只拥有了使用权限,并不意味着购买了版权,文档只能用于自身使用,不得用于其他商业用途(如 [转卖]进行直接盈利或[编辑后售卖]进行间接盈利)。
2、本站所有内容均由合作方或网友上传,本站不对文档的完整性、权威性及其观点立场正确性做任何保证或承诺!文档内容仅供研究参考,付费前请自行鉴别。
3、如文档内容存在违规,或者侵犯商业秘密、侵犯著作权等,请点击“违规举报”。

碎片内容

八年级科学下册:第3章第1节 土壤中有什么教案(浙教版)

您可能关注的文档

慧源书店+ 关注
实名认证
内容提供者

从事历史教学,热爱教育,高度负责。

确认删除?
VIP
微信客服
  • 扫码咨询
会员Q群
  • 会员专属群点击这里加入QQ群
客服邮箱
回到顶部