电脑桌面
添加小米粒文库到电脑桌面
安装后可以在桌面快捷访问

八年级物理苏科版光的反射与平面镜2VIP免费

八年级物理苏科版光的反射与平面镜2_第1页
1/4
八年级物理苏科版光的反射与平面镜2_第2页
2/4
八年级物理苏科版光的反射与平面镜2_第3页
3/4
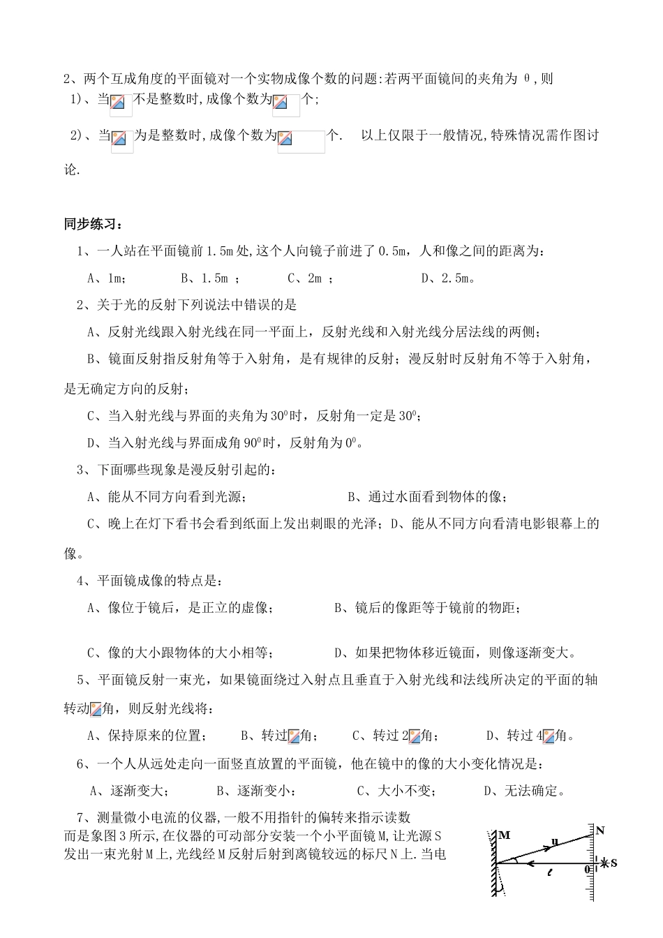
光的反射与平面镜教学要求:1、反射定律的理解和应用;2、平面镜成像的特点和作图方法。3、能用作图方法和几何知识分析平面镜对光路的控制和成像问题。重点和难点:1、反射定律的理解和应用;2、平面镜成像的特点和作图方法。3、能用作图方法和几何知识分析平面镜对光路的控制和成像问题。教学用具:平面镜、蜡烛等。教学过程:一、光的反射1、定义:光射到两种媒质的分界面上时,有一部分光改变传播方向,回到原媒质中内继续传播,这种现象叫做光的反射.注意:1)、反射发生在两种媒质的分界面上;2)、一般说来,只有一部分光反回到原媒质中,即反射光,另一部分光也改变了方向,但进入了第二种媒质,即折射光;特殊情况,在发生全反射时,入射光全部反回到原媒质。2、光的反射现象的普遍性光射到任何物体表面,都要发生反射现象(绝对黑体除外,理想条件下,绝对黑体能吸收所有的电磁辐射)。3、反射定律:1)、内容:反射光线跟入射光线和法线在同一平面上,反射光线和入射光线分别位于法线两侧,反射角等于入射角。2)、图示::如图1所示,AO叫入射光线;O点叫入射点;OB叫反射光线;ON叫法线;∠AON=i,叫做入射角;∠BON=r,叫做反射角;r=i。3)、特点:A、在反射现象中,光路是可逆的;B、无论反射面是平面还是曲面,光的反射都遵从反射定律.4、分类:1)、镜面反射:光滑平面上的反射现象叫做镜面反射。2)、漫反射:发生在粗糙平面上的反射现象叫做漫反射。镜面反射和漫反射都遵从反射定律。二、平面镜:1、定义:反射面为平面的镜子叫做平面镜。2、平面镜的光学特点:不改变入射光束的性质。1)、入射光束是平行光束,反射光束仍然是平行光束;2)、入射光束是会聚光束反射光束仍然是会聚光束;3)、入射光束是发散光束反射光束仍然是发散光束。3、平面镜成像:如图所示。1)、遵从反射定律;2)、像在平面镜的后面,是正立等大的虚像,物像关于镜面对称。(平面镜成像仍然遵从成像公式,f=∞,V=-u,|v|=|u|)3)、像与物方位关系:上下不颠倒,左右要交换.4、平面镜成像作图法1)、反射定律法:从物点作任意两条入射光线,根据反射定律作其反射光线,两反射光线的反向延长线的交点。如图2-7-5。2)、对称法:作物点到镜面的垂线,在此垂面上镜面的另一侧截取与物点到镜面距离相等的点为虚像点。5、平面镜对光路的控制:1)、在入射光线方向保持不变的情况下,使把射镜旋转θ角,则反射光线将偏转2θ角。如图2-7-7。略证:根据反射定律有:……(1)………(2)(2)-(1)得:这就是光放大的原理。(参见B3P87,卡文迪许扭秤)。例:如图所示,入射光线AO从地面竖直地射向离地面30米高的水平放置的平面镜上,如将镜面绕水平转轴转过150角,则反射光线将反射到离光源m的B点处。2)、互成角度的两个平面镜对光路的控制规律:两平面镜成θ角,入射光线a经过两次反射,最后的出射光线b与入射光线a的夹角为2θ.如图所示.略证:由反射定律和几何关系得:,又,故.三、有关平面镜成像的常见应用:1、解钟表在平面镜中成像间题五法1)、反面观察法:从像所在纸面的背面,对着光亮处观察,所观察到的时刻即为实际时刻.2)、对称作图法:(平面镜成像特点:上下不颠倒,左右要交换.)以12点和6点的连线为对称轴,作出象的时针和分针的对称图形,所指示即为实际时刻.3)、逆向读数法:将平面镜中象的时刻按逆时针方向读数.4)、减去象数法:由对称作图法可知,实际时刻与象的指示时刻之和为12,因此12减去象所示时刻(按习惯读数)即为实际时刻.5)、再次成像法:手持纸面,使纸面上的象再次在平面镜中成像,则此时镜中的象所示时刻即为实际时刻.2、两个互成角度的平面镜对一个实物成像个数的问题:若两平面镜间的夹角为θ,则1)、当不是整数时,成像个数为个;2)、当为是整数时,成像个数为个.以上仅限于一般情况,特殊情况需作图讨论.同步练习:1、一人站在平面镜前1.5m处,这个人向镜子前进了0.5m,人和像之间的距离为:A、1m;B、1.5m;C、2m;D、2.5m。2、关于光的反射下列说法中错误的是A、反射光线跟入射光线在同一平面上,反射光线和入射光线分居法线的两侧;B、镜面反射指反射角等于入射角,是有规律的反射;漫反射时反...

1、当您付费下载文档后,您只拥有了使用权限,并不意味着购买了版权,文档只能用于自身使用,不得用于其他商业用途(如 [转卖]进行直接盈利或[编辑后售卖]进行间接盈利)。
2、本站所有内容均由合作方或网友上传,本站不对文档的完整性、权威性及其观点立场正确性做任何保证或承诺!文档内容仅供研究参考,付费前请自行鉴别。
3、如文档内容存在违规,或者侵犯商业秘密、侵犯著作权等,请点击“违规举报”。

碎片内容

八年级物理苏科版光的反射与平面镜2

您可能关注的文档

慧源书店+ 关注
实名认证
内容提供者

从事历史教学,热爱教育,高度负责。

相关文档

确认删除?
VIP
微信客服
  • 扫码咨询
会员Q群
  • 会员专属群点击这里加入QQ群
客服邮箱
回到顶部