电脑桌面
添加小米粒文库到电脑桌面
安装后可以在桌面快捷访问

高考化学二轮专题突破 专题六 化学反应与能量教案-人教版高三全册化学教案VIP免费

高考化学二轮专题突破 专题六 化学反应与能量教案-人教版高三全册化学教案_第1页
1/7
高考化学二轮专题突破 专题六 化学反应与能量教案-人教版高三全册化学教案_第2页
2/7
高考化学二轮专题突破 专题六 化学反应与能量教案-人教版高三全册化学教案_第3页
3/7
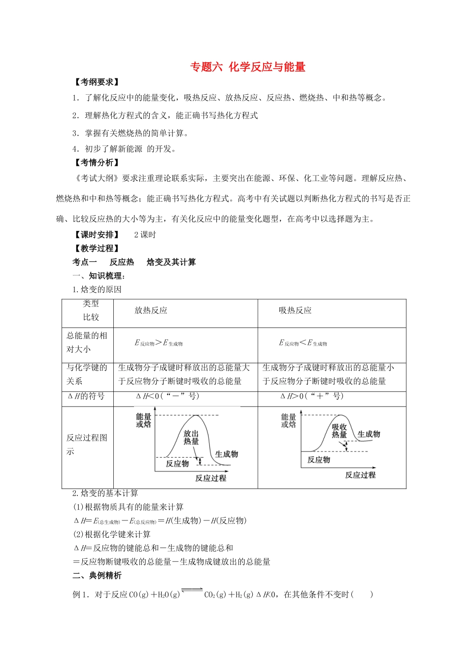
专题六化学反应与能量【考纲要求】1.了解化反应中的能量变化,吸热反应、放热反应、反应热、燃烧热、中和热等概念。2.理解热化方程式的含义,能正确书写热化方程式3.掌握有关燃烧热的简单计算。4.初步了解新能源的开发。【考情分析】《考试大纲》要求注重理论联系实际,主要突出在能源、环保、化工业等问题。理解反应热、燃烧热和中和热等概念;能正确书写热化方程式。高考中有关试题以判断热化方程式的书写是否正确、比较反应热的大小等为主,有关化反应中的能量变化题型,在高考中以选择题为主。【课时安排】2课时【教学过程】考点一反应热焓变及其计算一、知识梳理:1.焓变的原因类型比较放热反应吸热反应总能量的相对大小E反应物>E生成物E反应物<E生成物与化学键的关系生成物分子成键时释放出的总能量大于反应物分子断键时吸收的总能量生成物分子成键时释放出的总能量小于反应物分子断键时吸收的总能量ΔH的符号ΔH<0(“-”号)ΔH>0(“+”号)反应过程图示2.焓变的基本计算(1)根据物质具有的能量来计算ΔH=E(总生成物)-E(总反应物)=H(生成物)-H(反应物)(2)根据化学键来计算ΔH=反应物的键能总和-生成物的键能总和=反应物断键吸收的总能量-生成物成键放出的总能量二、典例精析例1.对于反应CO(g)+H2O(g)CO2(g)+H2(g)ΔH<0,在其他条件不变时()A.加入催化剂,改变了反应的途径,反应的ΔH也随之改变B.改变压强,平衡不发生移动,反应放出的热量不变C.升高温度,反应速率加快,反应放出的热量不变D.若在原电池中进行,反应放出的热量不变【解析】A项,加入催化剂,改变了反应物和生成物的活化能,从而改变反应的途径,但反应的ΔH只与反应物、生成物的总能量有关,并不发生改变。B项,该反应前后气体的总物质的量不变,改变压强,平衡不发生移动,因此反应放出的热量不变。C项,升高温度,反应速率加快,平衡逆向移动,反应放出的热量减少。D项,原电池反应中,化学能主要转化为电能,因此反应放出的热量将减少。【答案】B例2.反应A+B―→C(ΔH<0)分两步进行:①A+B―→X(ΔH>0),②X―→C(ΔH<0)。下列示意图中,能正确表示总反应过程中能量变化的是()【解析】根据反应物和生成物能量的高低来分析、解决问题。化学反应都伴随能量变化,当反应物的总能量高于生成物的总能量时,该反应为放热反应;当反应物的总能量低于生成物的总能量时,该反应为吸热反应。反应①的ΔH>0,为吸热反应,故可排除A项和C项。反应②的ΔH<0,为放热反应,B项错误,故选D。【答案】D例3.肼(H2NNH2)是一种高能燃料,有关化学反应的能量变化如图所示。已知断裂1mol化学键所需的能量(kJ):NN为942、O=O为500、N—N为154,则断裂1molN—H键所需的能量(kJ)是()A.194B.391C.516D.658【解析】由题图可知ΔH3=-(ΔH2-ΔH1)=-[-2752kJ·mol-1-(-534kJ·mol-1)]=+2218kJ·mol-1,断裂1molNH键所需能量=(2218kJ-500kJ-154kJ)×=391kJ。【答案】B三、方法总结应用盖斯定律计算反应热的两种方法1.代数运算法(线性组合)(1)根据反应物、生成物和中间产物,确定已知反应热的反应方程式要不要倒转。(2)以消去中间产物为目的,确定反应方程式所乘的系数。对于n个反应方程式,则所求反应热的反应方程式=a1×①式(或倒转)+a2×②式(或倒转)+……an×②式(或倒转),计算时各式相加即可。2.图解法(元素守恒和能量守恒)以反应物为起点,根据某种元素在各反应中守恒,可经过中间产物,变为最终产物,在过程中画出反应图像。如:①A→2BΔH1;②3C→BΔH2;③D→2CΔH3。计算A→3DΔH=?A――→2B――→6C――→3D可以得出所求的反应热ΔH=ΔH1-2ΔH2-3ΔH3。四、特别提醒(1)催化剂可以降低反应物的活化能,但不影响反应焓变ΔH。(2)物质能量越低,物质的键能越大,越稳定。(3)当热化学方程式乘、除某一个数时,ΔH也应乘、除某一个相同的数;方程式间进行加减运算时,ΔH也同样要进行加减运算,且要带“+”、“-”符号,即把ΔH看作一个整体进行运算。(4)将一个热化学方程式颠倒书写时,ΔH的符号也随之改变,但数值不变。考点2热化学方程式的书写与判断一、知...

1、当您付费下载文档后,您只拥有了使用权限,并不意味着购买了版权,文档只能用于自身使用,不得用于其他商业用途(如 [转卖]进行直接盈利或[编辑后售卖]进行间接盈利)。
2、本站所有内容均由合作方或网友上传,本站不对文档的完整性、权威性及其观点立场正确性做任何保证或承诺!文档内容仅供研究参考,付费前请自行鉴别。
3、如文档内容存在违规,或者侵犯商业秘密、侵犯著作权等,请点击“违规举报”。

碎片内容

高考化学二轮专题突破 专题六 化学反应与能量教案-人教版高三全册化学教案

您可能关注的文档

确认删除?
VIP
微信客服
  • 扫码咨询
会员Q群
  • 会员专属群点击这里加入QQ群
客服邮箱
回到顶部