电脑桌面
添加小米粒文库到电脑桌面
安装后可以在桌面快捷访问

高级财务会计复习VIP免费

高级财务会计复习_第1页
1/80
高级财务会计复习_第2页
2/80
高级财务会计复习_第3页
3/80
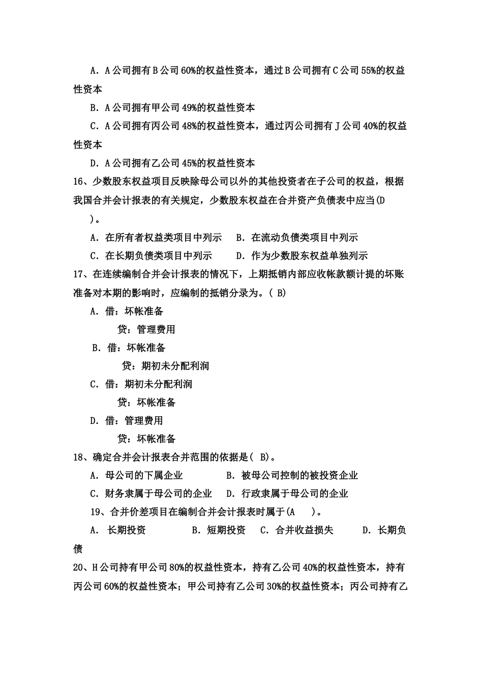
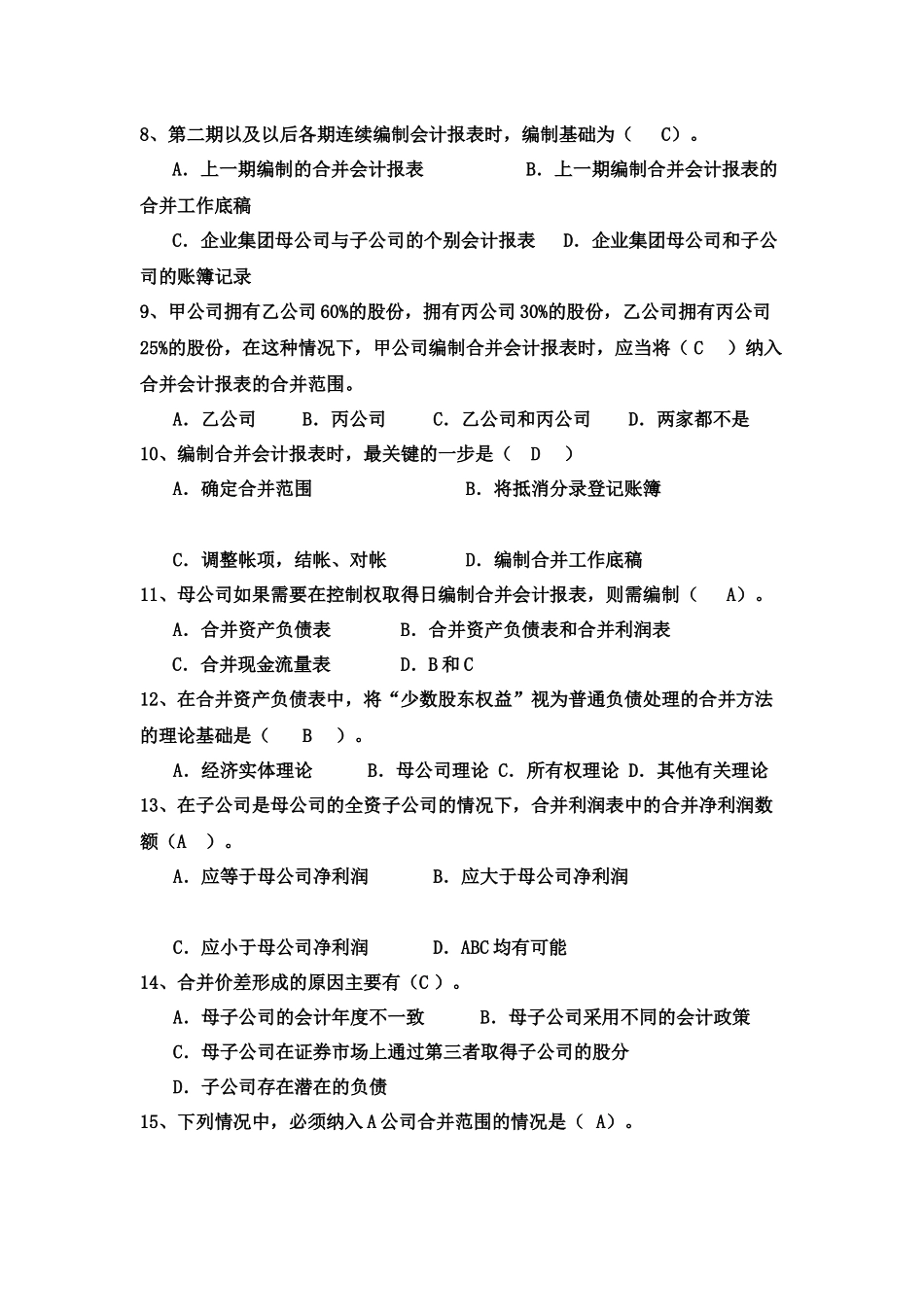
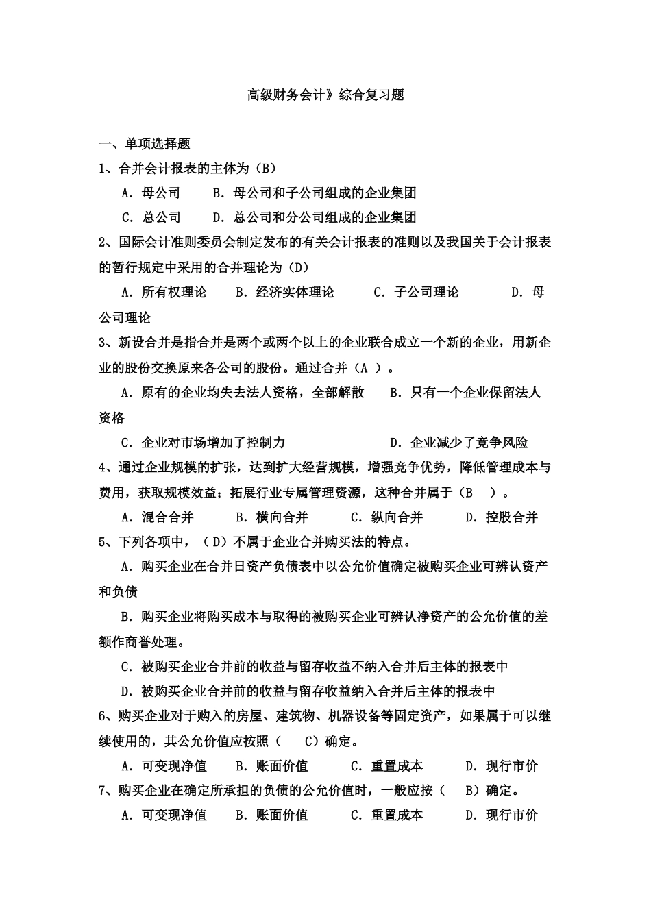
高级财务会计》综合复习题一、单项选择题1、合并会计报表的主体为(B)A.母公司B.母公司和子公司组成的企业集团C.总公司D.总公司和分公司组成的企业集团2、国际会计准则委员会制定发布的有关会计报表的准则以及我国关于会计报表的暂行规定中采用的合并理论为(D)A.所有权理论B.经济实体理论C.子公司理论D.母公司理论3、新设合并是指合并是两个或两个以上的企业联合成立一个新的企业,用新企业的股份交换原来各公司的股份。通过合并(A)。A.原有的企业均失去法人资格,全部解散B.只有一个企业保留法人资格C.企业对市场增加了控制力D.企业减少了竞争风险4、通过企业规模的扩张,达到扩大经营规模,增强竞争优势,降低管理成本与费用,获取规模效益;拓展行业专属管理资源,这种合并属于(B)。A.混合合并B.横向合并C.纵向合并D.控股合并5、下列各项中,(D)不属于企业合并购买法的特点。A.购买企业在合并日资产负债表中以公允价值确定被购买企业可辨认资产和负债B.购买企业将购买成本与取得的被购买企业可辨认净资产的公允价值的差额作商誉处理。C.被购买企业合并前的收益与留存收益不纳入合并后主体的报表中D.被购买企业合并前的收益与留存收益纳入合并后主体的报表中6、购买企业对于购入的房屋、建筑物、机器设备等固定资产,如果属于可以继续使用的,其公允价值应按照(C)确定。A.可变现净值B.账面价值C.重置成本D.现行市价7、购买企业在确定所承担的负债的公允价值时,一般应按(B)确定。A.可变现净值B.账面价值C.重置成本D.现行市价8、第二期以及以后各期连续编制会计报表时,编制基础为(C)。A.上一期编制的合并会计报表B.上一期编制合并会计报表的合并工作底稿C.企业集团母公司与子公司的个别会计报表D.企业集团母公司和子公司的账簿记录9、甲公司拥有乙公司60%的股份,拥有丙公司30%的股份,乙公司拥有丙公司25%的股份,在这种情况下,甲公司编制合并会计报表时,应当将(C)纳入合并会计报表的合并范围。A.乙公司B.丙公司C.乙公司和丙公司D.两家都不是10、编制合并会计报表时,最关键的一步是(D)A.确定合并范围B.将抵消分录登记账簿C.调整帐项,结帐、对帐D.编制合并工作底稿11、母公司如果需要在控制权取得日编制合并会计报表,则需编制(A)。A.合并资产负债表B.合并资产负债表和合并利润表C.合并现金流量表D.B和C12、在合并资产负债表中,将“少数股东权益”视为普通负债处理的合并方法的理论基础是(B)。A.经济实体理论B.母公司理论C.所有权理论D.其他有关理论13、在子公司是母公司的全资子公司的情况下,合并利润表中的合并净利润数额(A)。A.应等于母公司净利润B.应大于母公司净利润C.应小于母公司净利润D.ABC均有可能14、合并价差形成的原因主要有(C)。A.母子公司的会计年度不一致B.母子公司采用不同的会计政策C.母子公司在证券市场上通过第三者取得子公司的股分D.子公司存在潜在的负债15、下列情况中,必须纳入A公司合并范围的情况是(A)。A.A公司拥有B公司60%的权益性资本,通过B公司拥有C公司55%的权益性资本B.A公司拥有甲公司49%的权益性资本C.A公司拥有丙公司48%的权益性资本,通过丙公司拥有J公司40%的权益性资本D.A公司拥有乙公司45%的权益性资本16、少数股东权益项目反映除母公司以外的其他投资者在子公司的权益,根据我国合并会计报表的有关规定,少数股东权益在合并资产负债表中应当(D)。A.在所有者权益类项目中列示B.在流动负债类项目中列示C.在长期负债类项目中列示D.作为少数股东权益单独列示17、在连续编制合并会计报表的情况下,上期抵销内部应收帐款额计提的坏账准备对本期的影响时,应编制的抵销分录为。(B)A.借:坏帐准备贷:管理费用B.借:坏帐准备贷:期初未分配利润C.借:期初未分配利润贷:坏帐准备D.借:管理费用贷:坏帐准备18、确定合并会计报表合并范围的依据是(B)。A.母公司的下属企业B.被母公司控制的被投资企业C.财务隶属于母公司的企业D.行政隶属于母公司的企业19、合并价差项目在编制合并会计报表时属于(A)。A.长期投资B.短期投资C.合并收...

1、当您付费下载文档后,您只拥有了使用权限,并不意味着购买了版权,文档只能用于自身使用,不得用于其他商业用途(如 [转卖]进行直接盈利或[编辑后售卖]进行间接盈利)。
2、本站所有内容均由合作方或网友上传,本站不对文档的完整性、权威性及其观点立场正确性做任何保证或承诺!文档内容仅供研究参考,付费前请自行鉴别。
3、如文档内容存在违规,或者侵犯商业秘密、侵犯著作权等,请点击“违规举报”。

碎片内容

高级财务会计复习

墨香书阁+ 关注
实名认证
内容提供者

热爱教学事业,对互联网知识分享很感兴趣

相关文档

确认删除?
VIP
微信客服
  • 扫码咨询
会员Q群
  • 会员专属群点击这里加入QQ群
客服邮箱
回到顶部