电脑桌面
添加小米粒文库到电脑桌面
安装后可以在桌面快捷访问

贷款还款技巧VIP免费

贷款还款技巧_第1页
1/10
贷款还款技巧_第2页
2/10
贷款还款技巧_第3页
3/10
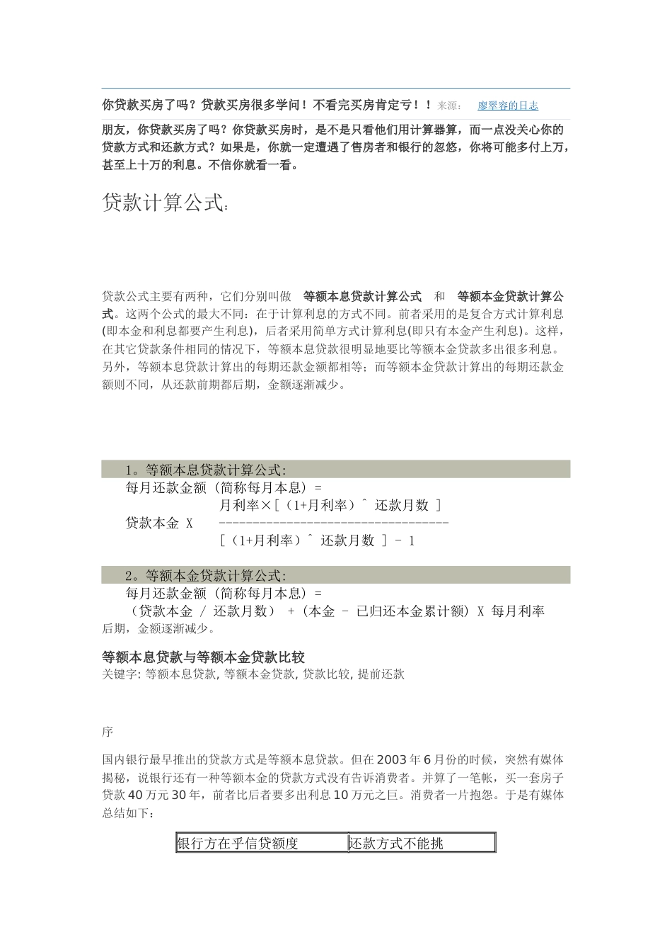
你贷款买房了吗?贷款买房很多学问!不看完买房肯定亏!!来源:廖翠容的日志朋友,你贷款买房了吗?你贷款买房时,是不是只看他们用计算器算,而一点没关心你的贷款方式和还款方式?如果是,你就一定遭遇了售房者和银行的忽悠,你将可能多付上万,甚至上十万的利息。不信你就看一看。贷款计算公式:贷款公式主要有两种,它们分别叫做等额本息贷款计算公式和等额本金贷款计算公式。这两个公式的最大不同:在于计算利息的方式不同。前者采用的是复合方式计算利息(即本金和利息都要产生利息),后者采用简单方式计算利息(即只有本金产生利息)。这样,在其它贷款条件相同的情况下,等额本息贷款很明显地要比等额本金贷款多出很多利息。另外,等额本息贷款计算出的每期还款金额都相等;而等额本金贷款计算出的每期还款金额则不同,从还款前期都后期,金额逐渐减少。1。等额本息贷款计算公式:每月还款金额(简称每月本息)=贷款本金X月利率×[(1+月利率)^还款月数]----------------------------------[(1+月利率)^还款月数]-12。等额本金贷款计算公式:每月还款金额(简称每月本息)=(贷款本金/还款月数)+(本金-已归还本金累计额)X每月利率后期,金额逐渐减少。等额本息贷款与等额本金贷款比较关键字:等额本息贷款,等额本金贷款,贷款比较,提前还款序国内银行最早推出的贷款方式是等额本息贷款。但在2003年6月份的时候,突然有媒体揭秘,说银行还有一种等额本金的贷款方式没有告诉消费者。并算了一笔帐,买一套房子贷款40万元30年,前者比后者要多出利息10万元之巨。消费者一片抱怨。于是有媒体总结如下:银行方在乎信贷额度还款方式不能挑售楼员关心提取佣金开发商希望早收放贷购房者的利益谁计较贷款银行不能选按揭律师不算帐你的利益谁知道等额本息贷款与等额本金贷款相比,在正常还款情况下,等额本金贷款的确能节省很多利息。但为什么在国外,采用等额本息贷款的借款人能比等额本金贷款节省更多的利息呢?当您了解了贷款后,您会发现目前国内有成千上万的借款人每年都无谓地多支付着成千上万的利息。下面,我来深入地分析这两种贷款,从而可以得出一个结论,等额本息贷款通过调整还款方式,可以在节省利息和节省时间方面,比等额本金贷款更好。两种贷款的利息计算方式下面我们先来分析一下这两种贷款在传统的还款方式下的区别。在计算利息方面,等额本息贷款为什么与等额本金贷款有那么大的差别?原因在于两者计算利息的方式不同。等额本息贷款采用的是复合利率计算。在每期还款的结算时刻,剩余本金所产生的利息要和剩余的本金(贷款余额)一起被计息,也就是说未付的利息也要计息,这好像比“利滚利”还要厉害。在国外,它是公认的适合放贷人利益的贷款方式。等额本金贷款采用的是简单利率方式计算利息。在每期还款的结算时刻,它只对剩余的本金(贷款余额)计息,也就是说未支付的贷款利息不与未支付的贷款余额一起作利息计算,而只有本金才作利息计算。因此,在传统还款方式下,贷款周期越长,等额本息贷款就要比等额本金贷款产生越多的利息。所以,如果借款人无法调整(或选择)还款方式的话,贷款周期越长的借款人,越应该选择等额本金贷款。两种贷款的每期还款特点让我们继续分析这两种贷款的区别。虽然等额本金贷款能节省很多利息,但等额本金贷款的“缺点”是它的每期还款金额都不同,而且是前期还款金额较重,后期还款金额较轻。这要求借款人的还款能力要适应这种情况。而对于等额本息贷款来讲却没有这样的“缺点”,它的每期还款金额都相同。借款人可以比较容易地根据自己还款能力,制定贷款方案。但要注意的是,等额本金贷款的每期还款额虽然不等,但它的每期平均还款金额却比等额本息贷款低很多。下面两张截图来自于"贷款分析师"软件,展示了两种贷款的每期还款特点。等额本息贷款还款表(部分):每期还款额相同等额本金贷款还款表(部分):每期还款额不同下面的分析,将能够进一步揭示出贷款的奥妙。两种还款的比较前面介绍了两种贷款方式各自的特点,我用表格归纳如下。等额本息贷款等额本金贷款计息方式简单利率计息复合利率计息每期还款本息等额不等额(前期重,后...

1、当您付费下载文档后,您只拥有了使用权限,并不意味着购买了版权,文档只能用于自身使用,不得用于其他商业用途(如 [转卖]进行直接盈利或[编辑后售卖]进行间接盈利)。
2、本站所有内容均由合作方或网友上传,本站不对文档的完整性、权威性及其观点立场正确性做任何保证或承诺!文档内容仅供研究参考,付费前请自行鉴别。
3、如文档内容存在违规,或者侵犯商业秘密、侵犯著作权等,请点击“违规举报”。

碎片内容

贷款还款技巧

墨香书阁+ 关注
实名认证
内容提供者

热爱教学事业,对互联网知识分享很感兴趣

确认删除?
VIP
微信客服
  • 扫码咨询
会员Q群
  • 会员专属群点击这里加入QQ群
客服邮箱
回到顶部