电脑桌面
添加小米粒文库到电脑桌面
安装后可以在桌面快捷访问

国家税收模拟考试试题VIP专享VIP免费

国家税收模拟考试试题_第1页
1/43
国家税收模拟考试试题_第2页
2/43
国家税收模拟考试试题_第3页
3/43
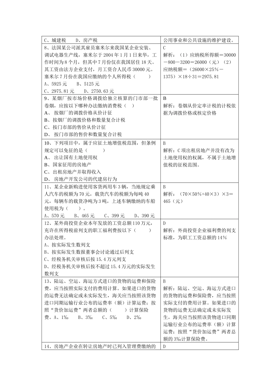
国家税收模拟试题一、单项选择题单项选择题答案及解析1、某生产企业(一般纳税人)自营出口自产货物,2004年10月末计算出的期末留抵税款为12万元,当期免抵退税额为18万元,则当期免抵税额为()。A、0B、6万元C、12万元D、18万元B解析:当期应退税额=12万元,当期免抵税额=当期免抵退税额-当期应退税额=18-12=6万元2、某企业2003年以200万元进口了一台生产设备;2004年8月因出现故障运往境外修理,同年10月按海关规定的期限复运进境。此时,该设备的国际市场价已为220万元。若经海关审定的修理费35万元、料件费为5万元,复运进境前的运费保险费3万元,进口关税税率为6%,该设备复运进境时应缴纳的进口关税为()。A、2.58万元B、3万元C、2.4万元D、12万元C解析:运往境外修理的机械器具、运输工具或者其他货物,出境时已向海关报明并在海关规定期限内复运进境的,应当以海关审定的修理费和料件费作为完税价格,复运进境前的运费和保险费不计入完税价格,应缴纳的进口关税=(35+5)×6%=2.4(万元)3、下列车船中,应缴纳车船使用税的是()。A、载重量不超过1吨的渔船B、不领行驶执照只在企业内部行驶的汽车C、外籍人员的汽车D、非机动车船D解析:A、B为免税项目,C为非应税项目4、某中外合资电信设备企业在境内设有甲、乙两个营业机构。2003年、2004年各机构的应纳税所得额、适用税率见下表(单位:万元,不考虑地方所得税):经审核,该企业选择甲机构为合并申报纳税的营业机构,则2004年该企业的应纳企业所得税额为()万元。A、37.5B、46.5C、49.5D、61.5C解析:本题两个营业机构,分别适用不同的税率,在盈亏相抵后,无论是低税率的亏损冲抵了高税率的利润,还是高税率的亏损冲抵了低税率的利润,都要用补回的方法解决。5、下列货物中只免税但不退税的项目有()A、来料加工复出口货物B、进料加工复出口货物C、从小规模纳税人购进的执普通发票的渔网鱼具D、计划内出口原油A解析:来料加工复出口的货物,原材料进口免税,加工自制货物出口不退税。BCD都属于规定可以退税的项目。6、对商业企业向供货方收取的与商品销售量、销售额挂钩(如以一定比例、金额、数量计算)的各种返还收入,均应按照平销返行为的有关规定()A、冲减当期增值税进项税金B、计算销项税C、征收营业税D、计入营业外收入不征流转税A解析:对商业企业向供货方收取的与商品销售量、销售额挂钩(如以一定比例、金额数量计算)的各种返还收入,均应按照平销返利行为的有关规定冲减当期增值税进项税金,不征收营业税。7、下列具有特定目的的税种有()A、资源税B、企业所得税C解析:城建税税款专门用于城市的C、城建税D、房产税公用事业和公共设施的维护建设。8、法国某公司派其雇员塞米尔来我国某企业安装、调试电器生产线,塞米尔于2004年1月1日来华,工作时间为8个月,但其中7月份仅在我国居住18天。其工资由法方企业支付,月工资合人民币30000元。塞米尔7月份在我国应缴纳的个人所得税()A、5925元B、5125元C、2975.81元D、2750.63元C解析:(1)应纳税所得额=30000-800-3200=26000(元)(2)应纳税额=(26000×25%-1375)×18÷31=2975.819、某烟厂按市场价格调拨给独立核算的门市部一批卷烟,应按以下哪种办法缴纳消费税()A、按烟厂的调拨价格从价计征B、按烟厂的调拨价格和数量复合计税C、按门市部的售价从价计征D、按门市部的售价和数量复合计税B解析:卷烟从价定率计税的计税依据为调拨价格或核定价格10、下列项目中,属于应征土地增值税范围,但条例规定可以免征的是()A、出让国有土地使用权B、国家征用的房地产C、出租房地产并取得收入D、房地产开发公司的代建房行为B解析:C项出租房地产并没有改为土地使用权的权属,不属于土地增值税的征税范围。11、某企业新购进使用客货两用车3辆,当地规定乘人汽车的税额为70元,载货汽车的税额为每吨40元,每辆车的载货净吨为3吨,上述车辆缴纳的车船使用税为()。A、570元B、465元C、399元D、390元B解析:(70×50%+40×3)×3=465(元)12、某外商投资企业本年发放的工资总额110万元,充许在所得税前列支的职工福利费按以下(...

1、当您付费下载文档后,您只拥有了使用权限,并不意味着购买了版权,文档只能用于自身使用,不得用于其他商业用途(如 [转卖]进行直接盈利或[编辑后售卖]进行间接盈利)。
2、本站所有内容均由合作方或网友上传,本站不对文档的完整性、权威性及其观点立场正确性做任何保证或承诺!文档内容仅供研究参考,付费前请自行鉴别。
3、如文档内容存在违规,或者侵犯商业秘密、侵犯著作权等,请点击“违规举报”。

碎片内容

国家税收模拟考试试题

确认删除?
VIP
微信客服
  • 扫码咨询
会员Q群
  • 会员专属群点击这里加入QQ群
客服邮箱
回到顶部