电脑桌面
添加小米粒文库到电脑桌面
安装后可以在桌面快捷访问

ISO质量与食品安全职责权限VIP免费

ISO质量与食品安全职责权限_第1页
1/7
ISO质量与食品安全职责权限_第2页
2/7
ISO质量与食品安全职责权限_第3页
3/7
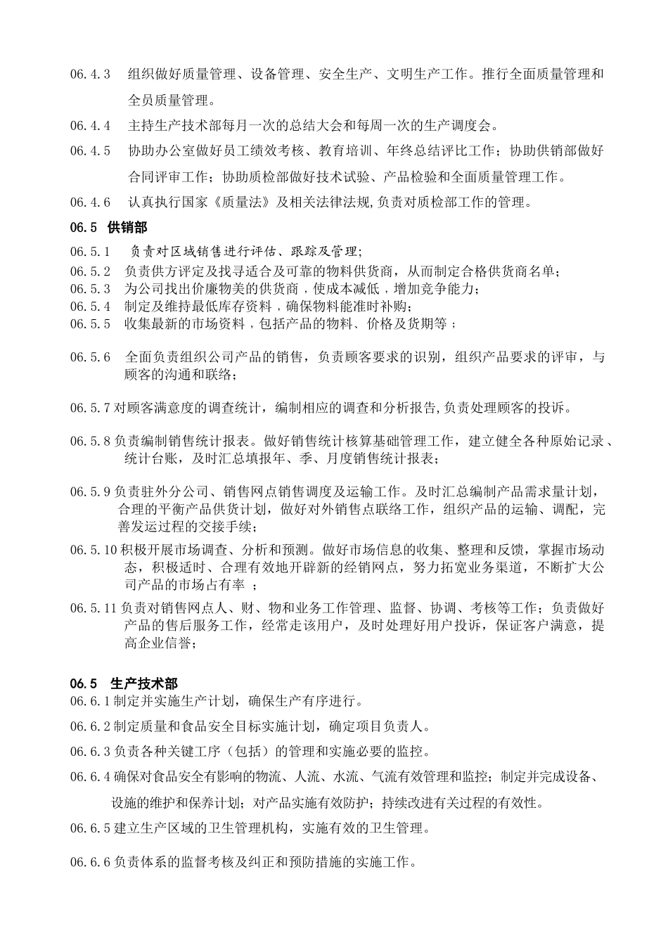
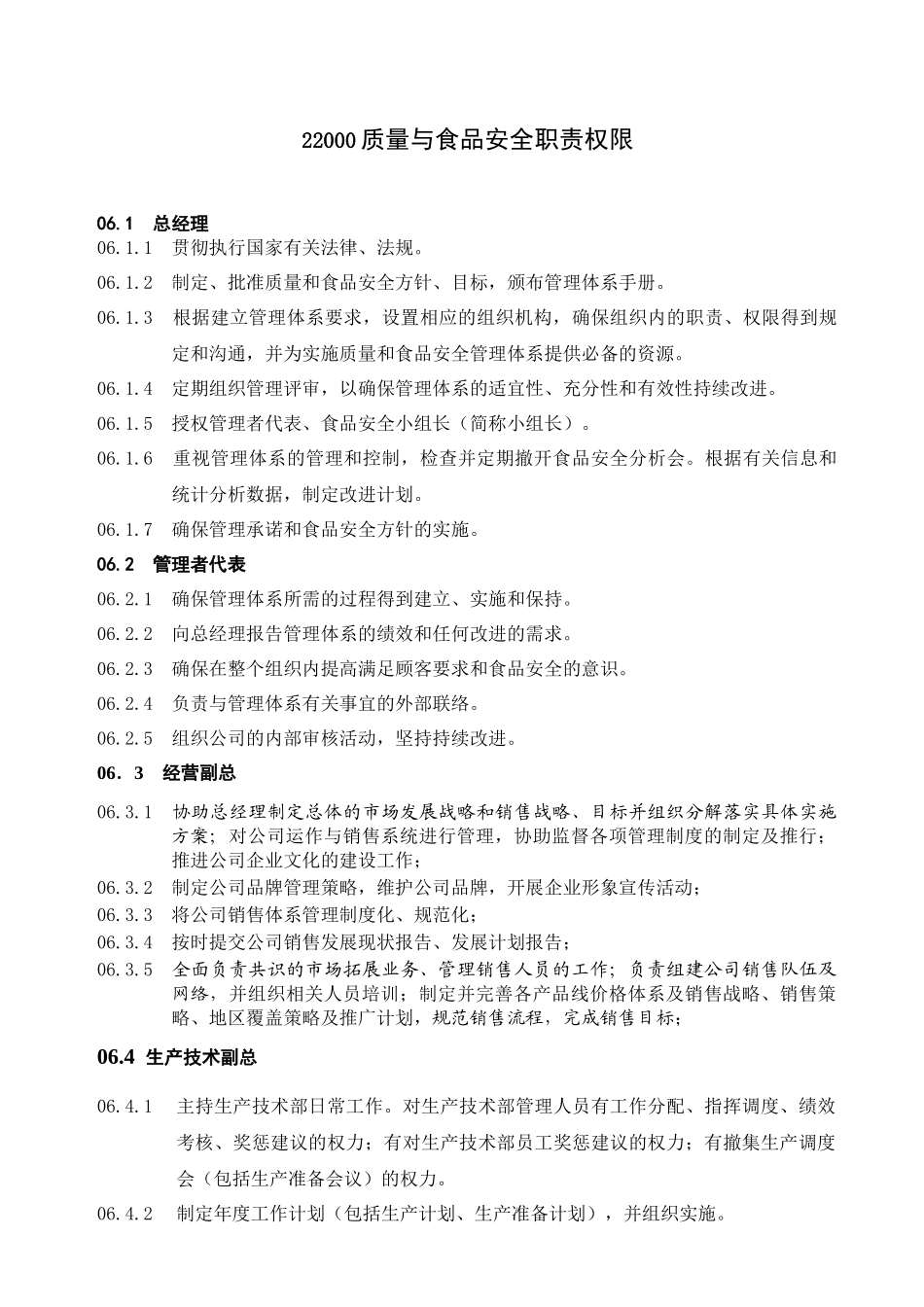
22000质量与食品安全职责权限06.1总经理06.1.1贯彻执行国家有关法律、法规。06.1.2制定、批准质量和食品安全方针、目标,颁布管理体系手册。06.1.3根据建立管理体系要求,设置相应的组织机构,确保组织内的职责、权限得到规定和沟通,并为实施质量和食品安全管理体系提供必备的资源。06.1.4定期组织管理评审,以确保管理体系的适宜性、充分性和有效性持续改进。06.1.5授权管理者代表、食品安全小组长(简称小组长)。06.1.6重视管理体系的管理和控制,检查并定期撤开食品安全分析会。根据有关信息和统计分析数据,制定改进计划。06.1.7确保管理承诺和食品安全方针的实施。06.2管理者代表06.2.1确保管理体系所需的过程得到建立、实施和保持。06.2.2向总经理报告管理体系的绩效和任何改进的需求。06.2.3确保在整个组织内提高满足顾客要求和食品安全的意识。06.2.4负责与管理体系有关事宜的外部联络。06.2.5组织公司的内部审核活动,坚持持续改进。06.3经营副总06.3.1协助总经理制定总体的市场发展战略和销售战略、目标并组织分解落实具体实施方案;对公司运作与销售系统进行管理,协助监督各项管理制度的制定及推行;推进公司企业文化的建设工作;06.3.2制定公司品牌管理策略,维护公司品牌,开展企业形象宣传活动;06.3.3将公司销售体系管理制度化、规范化;06.3.4按时提交公司销售发展现状报告、发展计划报告;06.3.5全面负责共识的市场拓展业务、管理销售人员的工作;负责组建公司销售队伍及网络,并组织相关人员培训;制定并完善各产品线价格体系及销售战略、销售策略、地区覆盖策略及推广计划,规范销售流程,完成销售目标;06.4生产技术副总06.4.1主持生产技术部日常工作。对生产技术部管理人员有工作分配、指挥调度、绩效考核、奖惩建议的权力;有对生产技术部员工奖惩建议的权力;有撤集生产调度会(包括生产准备会议)的权力。06.4.2制定年度工作计划(包括生产计划、生产准备计划),并组织实施。06.4.3组织做好质量管理、设备管理、安全生产、文明生产工作。推行全面质量管理和全员质量管理。06.4.4主持生产技术部每月一次的总结大会和每周一次的生产调度会。06.4.5协助办公室做好员工绩效考核、教育培训、年终总结评比工作;协助供销部做好合同评审工作;协助质检部做好技术试验、产品检验和全面质量管理工作。06.4.6认真执行国家《质量法》及相关法律法规,负责对质检部工作的管理。06.5供销部06.5.1负责对区域销售进行评估、跟踪及管理;06.5.2负责供方评定及找寻适合及可靠的物料供货商,从而制定合格供货商名单;06.5.3为公司找出价廉物美的供货商﹐使成本减低﹐增加竞争能力;06.5.4制定及维持最低库存资料﹐确保物料能准时补购;06.5.5收集最新的市场资料﹐包括产品的物料﹑价格及货期等﹔06.5.6全面负责组织公司产品的销售,负责顾客要求的识别,组织产品要求的评审,与顾客的沟通和联络;06.5.7对顾客满意度的调查统计,编制相应的调查和分析报告,负责处理顾客的投诉。06.5.8负责编制销售统计报表。做好销售统计核算基础管理工作,建立健全各种原始记录、统计台账,及时汇总填报年、季、月度销售统计报表;06.5.9负责驻外分公司、销售网点销售调度及运输工作。及时汇总编制产品需求量计划,合理的平衡产品供货计划,做好对外销售点联络工作,组织产品的运输、调配,完善发运过程的交接手续;06.5.10积极开展市场调查、分析和预测。做好市场信息的收集、整理和反馈,掌握市场动态,积极适时、合理有效地开辟新的经销网点,努力拓宽业务渠道,不断扩大公司产品的市场占有率;06.5.11负责对销售网点人、财、物和业务工作管理、监督、协调、考核等工作;负责做好产品的售后服务工作,经常走该用户,及时处理好用户投诉,保证客户满意,提高企业信誉;06.5生产技术部06.6.1制定并实施生产计划,确保生产有序进行。06.6.2制定质量和食品安全目标实施计划,确定项目负责人。06.6.3负责各种关键工序(包括)的管理和实施必要的监控。06.6.4确保对食品安全有影响的物流、人流、水流、气流有效管理和监控;制定并完成设备、设施的维护和保养计划;对产品实施有效防护;持续...

1、当您付费下载文档后,您只拥有了使用权限,并不意味着购买了版权,文档只能用于自身使用,不得用于其他商业用途(如 [转卖]进行直接盈利或[编辑后售卖]进行间接盈利)。
2、本站所有内容均由合作方或网友上传,本站不对文档的完整性、权威性及其观点立场正确性做任何保证或承诺!文档内容仅供研究参考,付费前请自行鉴别。
3、如文档内容存在违规,或者侵犯商业秘密、侵犯著作权等,请点击“违规举报”。

碎片内容

ISO质量与食品安全职责权限

确认删除?
VIP
微信客服
  • 扫码咨询
会员Q群
  • 会员专属群点击这里加入QQ群
客服邮箱
回到顶部