电脑桌面
添加小米粒文库到电脑桌面
安装后可以在桌面快捷访问

上海市房屋租赁合同样本VIP免费

上海市房屋租赁合同样本_第1页
1/4
上海市房屋租赁合同样本_第2页
2/4
上海市房屋租赁合同样本_第3页
3/4
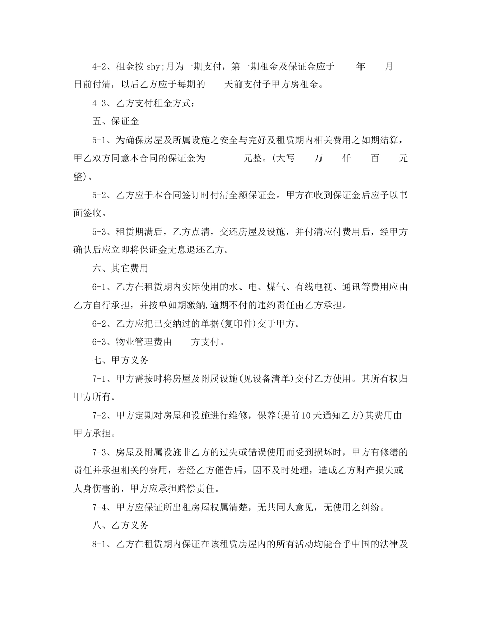
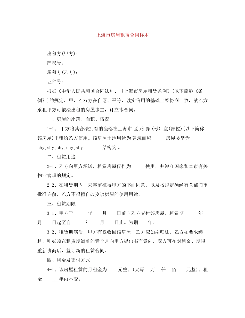
此资料由网络收集而来,如有侵权请告知上传者立即删除。资料共分享,我们负责传递知识。上海市房屋租赁合同样本出租方(甲方):产权号:承租方(乙方):证件号:根据《中华人民共和国合同法》、《上海市房屋租赁条例》(以下简称《条例》)的规定,甲、乙双方在自愿、平等、诚实信用的基础上经协商一致,就乙方承租甲方可依法出租的房屋事宜,订立本合同。一、房屋的座落、面积、情况1-1、甲方将其合法拥有的座落在上海市区路弄(号)室(部位)(以下简称该房屋)出租给乙方使用。该房屋土地用途为建筑面积房屋类型为shy;shy;shy;shy;shy;_______结构为。二、租赁用途2-1、乙方向甲方承诺,租赁房屋仅作为使用,并遵守国家和本市有关物业管理的规定。2-2、在租赁期内,未事前征得甲方的书面同意,以及按规定须经有关部门审批准许前,乙方不得擅自改变该房屋的使用用途。三、租赁期限3-1、甲方于年月日前向乙方交付该房屋,租赁期年月日起至自年月日止。为期年。3-2、租赁期满后,甲方有权收回该房屋,乙方应如期归还。乙方如要求续租,则必须在租赁期满前的壹个月向甲方提出书面意向,双方可在对租金、期限重新协商后,签订新的租赁合同。四、租金及支付方式4-1、该房屋租赁的月租金为元整。(大写万仟佰元整)。租金___年内不变。此资料由网络收集而来,如有侵权请告知上传者立即删除。资料共分享,我们负责传递知识。4-2、租金按shy;月为一期支付,第一期租金及保证金应于年月日前付清,以后乙方应于每期的天前支付予甲方房租金。4-3、乙方支付租金方式:五、保证金5-1、为确保房屋及所属设施之安全与完好及租赁期内相关费用之如期结算,甲乙双方同意本合同的保证金为元整。(大写万仟百元整)。5-2、乙方应于本合同签订时付清全额保证金。甲方在收到保证金后应予以书面签收。5-3、租赁期满后,乙方点清,交还房屋及设施,并付清应付费用后,经甲方确认后应立即将保证金无息退还乙方。六、其它费用6-1、乙方在租赁期内实际使用的水、电、煤气、有线电视、通讯等费用应由乙方自行承担,并按单如期缴纳,逾期不付的违约责任由乙方承担。6-2、乙方应把已交纳过的单据(复印件)交于甲方。6-3、物业管理费由方支付。七、甲方义务7-1、甲方需按时将房屋及附属设施(见设备清单)交付乙方使用。其所有权归甲方所有。7-2、甲方定期对房屋和设施进行维修,保养(提前10天通知乙方)其费用由甲方承担。7-3、房屋及附属设施非乙方的过失或错误使用而受到损坏时,甲方有修缮的责任并承担相关的费用,若经乙方催告后,因不及时处理,造成乙方财产损失或人身伤害的,甲方应承担赔偿责任。7-4、甲方应保证所出租房屋权属清楚,无共同人意见,无使用之纠纷。八、乙方义务8-1、乙方在租赁期内保证在该租赁房屋内的所有活动均能合乎中国的法律及此资料由网络收集而来,如有侵权请告知上传者立即删除。资料共分享,我们负责传递知识。该地点管理规定,不做任何违法之行为。否则视为违约,相关责任与甲方无关。8-2、乙方应按合同的规定,按时支付租金及其他各项费用,否则视为违约。8-3、未经甲方同意,乙方不能对租赁房屋进行装修、改造或超出甲方书面同意的范围装修或增设附属设施的,甲方可要求乙方恢复原状或赔偿损失。8-4、未经甲方书面同意,乙方不得将该房屋转租,并爱护使用该房屋及设施,如因乙方的过失或错使房屋及设施受到损坏,乙方应承担全部责任,甲方可要求立即赔偿。九、违约责任及处理9-1、甲乙双方任何一单方如未按本合同的条款执行或未尽义务,导致中途终止合同,则视为违约,双方同意违约金为元整。(大写万仟佰元整)若甲方违约,除退还给乙方保证金外,还须支付给乙方上述金额违约金;反之,若乙方违约,则甲方有权扣取上述金额违约金。9-2、凡执行本合同或与本合同有关的事情时双方如有争议,应首先友好协商,协商不成,可交上海仲裁委员会仲裁,或向有管辖权的人民法院提起诉讼。十、合同终止及解除条件10-1、在租赁期内甲乙双方任何一方单方面提前终止本合同,均构成违约。10-2、租赁期间,有下列情形之下而致合同终止的,双方互不承担责任。a、该房屋占用范围土地使用权依法提前收回;b、该房屋因社...

1、当您付费下载文档后,您只拥有了使用权限,并不意味着购买了版权,文档只能用于自身使用,不得用于其他商业用途(如 [转卖]进行直接盈利或[编辑后售卖]进行间接盈利)。
2、本站所有内容均由合作方或网友上传,本站不对文档的完整性、权威性及其观点立场正确性做任何保证或承诺!文档内容仅供研究参考,付费前请自行鉴别。
3、如文档内容存在违规,或者侵犯商业秘密、侵犯著作权等,请点击“违规举报”。

碎片内容

上海市房屋租赁合同样本

确认删除?
VIP
微信客服
  • 扫码咨询
会员Q群
  • 会员专属群点击这里加入QQ群
客服邮箱
回到顶部