电脑桌面
添加小米粒文库到电脑桌面
安装后可以在桌面快捷访问

经济数学课程教学大纲VIP免费

经济数学课程教学大纲_第1页
1/18
经济数学课程教学大纲_第2页
2/18
经济数学课程教学大纲_第3页
3/18
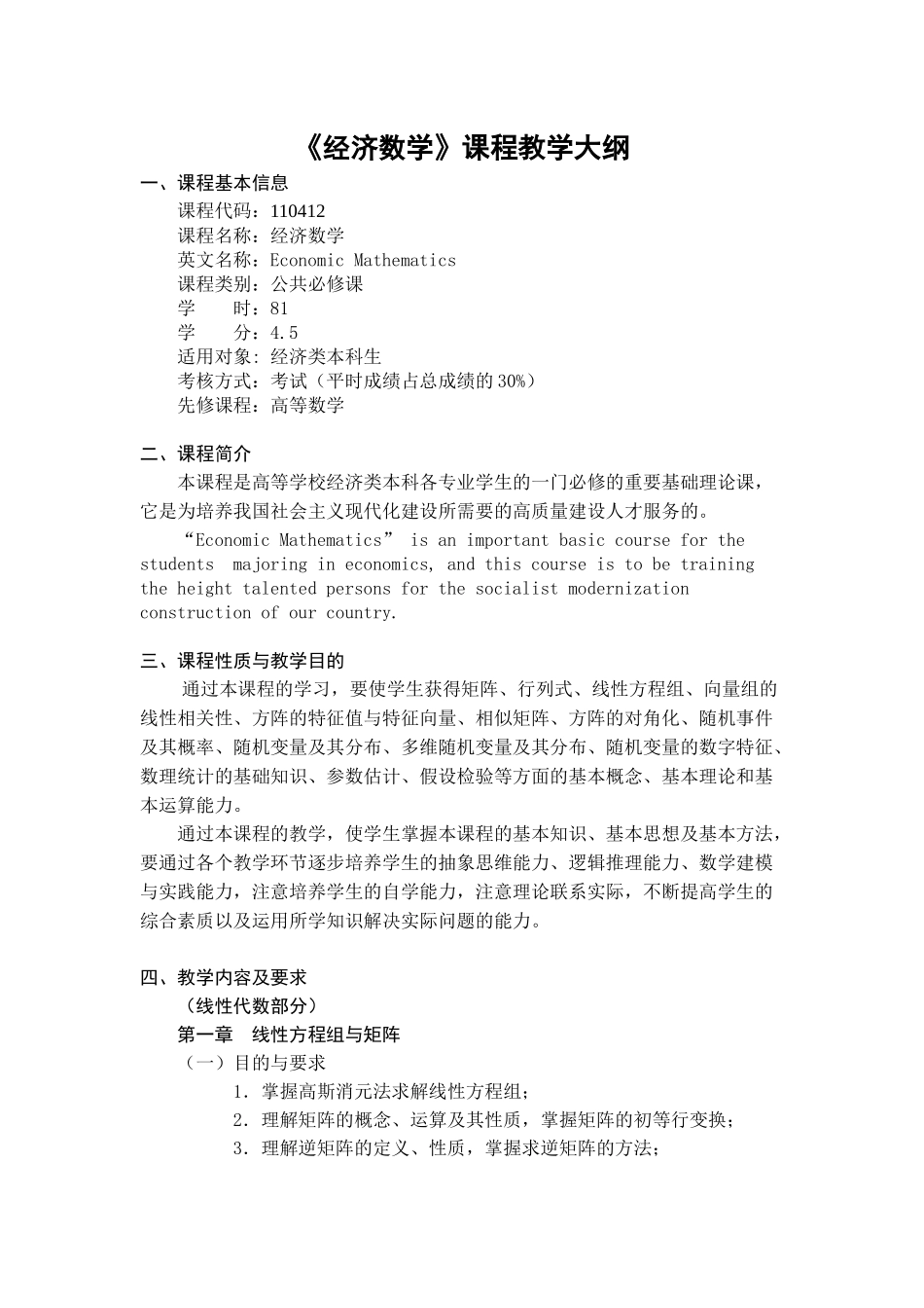
《经济数学》课程教学大纲一、课程基本信息课程代码:110412课程名称:经济数学英文名称:EconomicMathematics课程类别:公共必修课学时:81学分:4.5适用对象:经济类本科生考核方式:考试(平时成绩占总成绩的30%)先修课程:高等数学二、课程简介本课程是高等学校经济类本科各专业学生的一门必修的重要基础理论课,它是为培养我国社会主义现代化建设所需要的高质量建设人才服务的。“EconomicMathematics”isanimportantbasiccourseforthestudentsmajoringineconomics,andthiscourseistobetrainingtheheighttalentedpersonsforthesocialistmodernizationconstructionofourcountry.三、课程性质与教学目的通过本课程的学习,要使学生获得矩阵、行列式、线性方程组、向量组的线性相关性、方阵的特征值与特征向量、相似矩阵、方阵的对角化、随机事件及其概率、随机变量及其分布、多维随机变量及其分布、随机变量的数字特征、数理统计的基础知识、参数估计、假设检验等方面的基本概念、基本理论和基本运算能力。通过本课程的教学,使学生掌握本课程的基本知识、基本思想及基本方法,要通过各个教学环节逐步培养学生的抽象思维能力、逻辑推理能力、数学建模与实践能力,注意培养学生的自学能力,注意理论联系实际,不断提高学生的综合素质以及运用所学知识解决实际问题的能力。四、教学内容及要求(线性代数部分)第一章线性方程组与矩阵(一)目的与要求1.掌握高斯消元法求解线性方程组;2.理解矩阵的概念、运算及其性质,掌握矩阵的初等行变换;3.理解逆矩阵的定义、性质,掌握求逆矩阵的方法;4.了解分块矩阵的基本概念及矩阵分块的基本思想,掌握分块对角矩阵求逆矩阵的方法。(二)教学内容第一节线性方程组与消元法1.主要内容线性方程组;消元法。2.基本概念和知识点线性方程组的概念;使用消元法求解线性方程组的基本思想。3.问题与应用(能力要求)要求学生理解线性方程组的基本概念,掌握用消元法求解线性方程组的基本思想。第二节矩阵与矩阵的初等行变换1.主要内容矩阵的定义;矩阵初等行变换的概念;高斯消元法。2.基本概念和知识点矩阵与矩阵的初等行变换;行阶梯形矩阵和行最简形矩阵;用消元法求解线性方程组。3.问题与应用(能力要求)要求学生理解矩阵的基本概念,掌握矩阵的初等行变换并通过初等行变换将矩阵化为行阶梯形矩阵和行最简形矩阵,掌握用高斯消元法求解线性方程组的思想、方法和步骤。第三节矩阵的运算1.主要内容特殊矩阵;线性变换;矩阵的运算及其性质。2.基本概念和知识点几类特殊矩阵的概念;矩阵的加法、减法、数与矩阵的乘法、矩阵的乘法、矩阵的转置等运算及其性质。3.问题与应用(能力要求)要求学生理解几类特殊矩阵的概念,掌握矩阵的加法、减法、数与矩阵的乘法、矩阵的乘法、矩阵的转置等运算的运算规律及运算性质。第四节逆矩阵1.主要内容求方阵的逆矩阵。2.基本概念和知识点逆矩阵的定义及运算性质;求逆矩阵和求解矩阵方程。3.问题与应用(能力要求)要求学生理解逆矩阵的定义及运算性质,掌握求逆矩阵的基本思想和方法,并进一步会求解矩阵方程。第五节分块矩阵1.主要内容分块矩阵的概念和运算。2.基本概念和知识点分块矩阵的概念;分块矩阵的加法、减法、数乘、转置等运算及其性质;分块对角矩阵及其求逆矩阵运算。3.问题与应用(能力要求)要求学生理解分块矩阵的基本概念和分块矩阵的加法、减法、数乘、转置等运算及其性质,掌握分块对角矩阵求逆矩阵的方法。(三)课后练习Page27:1—4;6—10;13—21。(四)教学方法与手段本章以课堂教学为主,并结合课堂练习与讨论,课后练习及答疑等手段使学生较好的掌握本章的重点和难点,提高学生的逻辑思维能力和计算能力。第二章阶行列式(一)目的与要求1.掌握阶行列式的递推定义以及按行(列)展开定理;2.理解阶行列式的性质,掌握行列式计算的基本思想方法和步骤;3.理解方阵行列式,掌握方阵可逆的充要条件;4.理解克莱姆法则的基本思想,掌握克莱姆法则的具体应用;5.理解矩阵的秩的定义,掌握秩的求法,重点掌握线性方程组有解的充要条件。(二)教学内容第...

1、当您付费下载文档后,您只拥有了使用权限,并不意味着购买了版权,文档只能用于自身使用,不得用于其他商业用途(如 [转卖]进行直接盈利或[编辑后售卖]进行间接盈利)。
2、本站所有内容均由合作方或网友上传,本站不对文档的完整性、权威性及其观点立场正确性做任何保证或承诺!文档内容仅供研究参考,付费前请自行鉴别。
3、如文档内容存在违规,或者侵犯商业秘密、侵犯著作权等,请点击“违规举报”。

碎片内容

经济数学课程教学大纲

海纳百川+ 关注
实名认证
内容提供者

热爱教学事业,对互联网知识分享很感兴趣

确认删除?
VIP
微信客服
  • 扫码咨询
会员Q群
  • 会员专属群点击这里加入QQ群
客服邮箱
回到顶部