电脑桌面
添加小米粒文库到电脑桌面
安装后可以在桌面快捷访问

江苏电网电能质量分析与改进对策VIP免费

江苏电网电能质量分析与改进对策_第1页
1/7
江苏电网电能质量分析与改进对策_第2页
2/7
江苏电网电能质量分析与改进对策_第3页
3/7
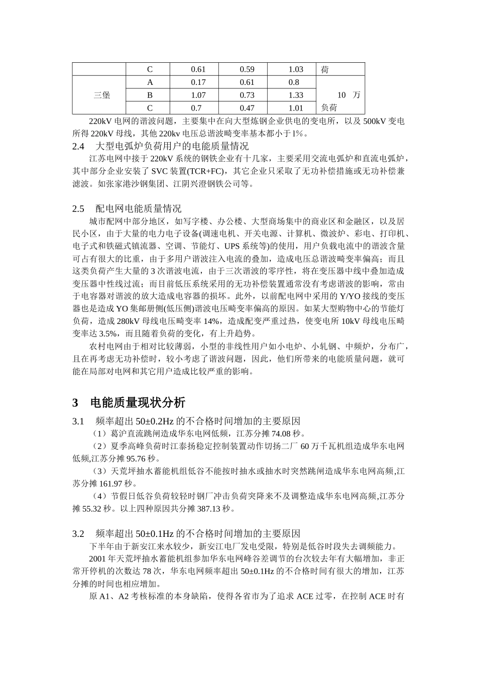
江苏电网电能质量分析与改进对策刘成民摘要:本文总结了近年来江苏电网及系统中大容量非线性用户的谐波等电能质量问题的现状,就包括频率在内的的各电能质量问题进行了分析,并对新形势下的电能质量问题,提出防止对策。为江苏电网进一步提高电能质量提供了技术支撑。关键词:电网,电能质量,对策PowerQualityAnalysisAndImprovedStrategyforJiangsuPowerNetworkAbstractThepresentconditionofpowerqualityproblemssuchasharmonicofnonlinearcustomeroflargecapacityinJiangsupowernetworkandsystemisconcluded.DifferentpowerqualityproblemsinJiangsuPowerNetworkareanalyzed.Accordingtonewpositionsofpowerqualityproblems,someprotectionandstrategyarepresented,whichprovidetechniquesupportforincreasingpowerqualityinJiangsupowernetwork.Keywordspowernetwork,powerquality,strategy1现代电能质量概念我国现有的电能质量方面的标准包括以下五个方面:(1)电力系统频率允许偏差;(2)供电电压允许偏差;(3)电压允许波动和闪变;(4)三相电压允许不平衡度;(5)公用电网谐波。目前国内电能质量方面的工作主要集中在电压(幅值)、频率和谐波方面,而随着国民经济的发展和技术的进步,一方面电网中各种非线性负荷及用户不断增长,增加了影响电能质量的不利来源;另一方面各种复杂的、精密的、对电能质量敏感的用电设备使用也越来越多,对电能质量的要求更高,这两个方面的矛盾日益突出。为了确保有效控制电能质量,现实中不仅包括以上五个方面,更增添了新的内容:如电压凹陷、电压中断、电压瞬变、过电压、欠电压、间谐波等。从苏州、南京等地一批IT高新技术企业向供电公司提出供电电能质量和供电可靠性的要求,就鲜明的反映了电能质量的现实发展趋势。[1][2]2江苏电网电能质量现状2.1频率指标2001年华东电网全网频率质量有所下降,江苏电网分摊的频率超出50±0.2HZ不合格时间为567.59秒,比2000年的267.7秒多299.89秒,合格率由2000年的99.999%下降到99.998%。不合格时间主要出现在6、7两个月,占全年不合格时间的68.2%。频率超出50±0.1HZ不合格时间为123337.05秒,比2000年的99203.06秒多24133.99秒,合格率由2000年的99.686%下降到99.608%。2.2电压偏差指标2001年江苏220千伏主网电压监控点2:00和9:00平均电压分别为230千伏和228千伏,比2000年2:00和9:00平均电压230.8千伏和227.4千伏分别下降了0.8千伏和上升了0.6千伏。2001年全省220千伏电压监控点电压合格率为99.49%,比2000年的99.4%上升0.09个百分点。2.3电网谐波情况(1)江苏500kV系统谐波数据为三峡第一回直流输电工程设计提供华东500kV系统谐波背景,对斗山和江都两个变电所进行了谐波测试,测试结果如表1所示(95%概率值,以下表格同)。测试结果表明,斗山站三次谐波偏高,接近1.4%,而江都除3次外,5次谐波电压呈现了更高的数值,达1.6%。谐波电压畸变率与基波运行电压幅值高低有关,基波运行电压越高,谐波电压畸变率越大。表1500kV谐波测试情况变电所名称相别3次5次THD备注斗山A1.1560.811.535B1.3890.8151.689C1.320.5221.518江都A0.8331.616★1.861B1.5951.603★2.383★C1.2971.2821.91(3)阳城电厂并入华东电网后的谐波情况2000年5月,在山西阳城电厂1号机组首次并入华东电网前后,在三堡开关站进行了谐波测试,测试结果见表2,由测试结果可以看出,不同的运行方式下谐波电压畸变变化较大,以B相为例,三堡站在空载投入东三Ⅱ线时,电压总畸变率达到2.2%,空载投入东三Ⅱ线和阳东二线后,电压总畸变率降为0.89%,阳城电厂井网后,线路带6万负荷时,电压总畸变率为1.28%,带10万负荷时,电压总畸变率为133%,且三相间存在较大的差异。表2.2000年阳城机组首次并网时东明、三堡谐波电压状况(%)变电所名称相别3次5次THD备注东明A0.40.10.6东三II线空载B0.70.51.0C0.90.41.0东明A0.50.10.6东三II线、阳东二线空载B0.80.61.1C1.00.51.1三堡A1.320.171.36东三II线空载B2.17★0.242.20★C2.36★0.152.38★三堡A0.080.760.86东三II线、阳东二线空载B0.090.790.89C0.120.490.74三堡A0.140.820.926...

1、当您付费下载文档后,您只拥有了使用权限,并不意味着购买了版权,文档只能用于自身使用,不得用于其他商业用途(如 [转卖]进行直接盈利或[编辑后售卖]进行间接盈利)。
2、本站所有内容均由合作方或网友上传,本站不对文档的完整性、权威性及其观点立场正确性做任何保证或承诺!文档内容仅供研究参考,付费前请自行鉴别。
3、如文档内容存在违规,或者侵犯商业秘密、侵犯著作权等,请点击“违规举报”。

碎片内容

江苏电网电能质量分析与改进对策

您可能关注的文档

海纳百川+ 关注
实名认证
内容提供者

热爱教学事业,对互联网知识分享很感兴趣

确认删除?
VIP
微信客服
  • 扫码咨询
会员Q群
  • 会员专属群点击这里加入QQ群
客服邮箱
回到顶部