电脑桌面
添加小米粒文库到电脑桌面
安装后可以在桌面快捷访问

第三章包装策划VIP免费

第三章包装策划_第1页
1/13
第三章包装策划_第2页
2/13
第三章包装策划_第3页
3/13
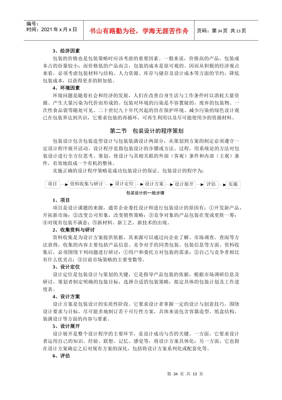
第32页共13页编号:时间:2021年x月x日书山有路勤为径,学海无涯苦作舟页码:第32页共13页第三章包装设计策划新产品出来后,首要任务是将其商品化,进行包装,然后进入市场。“包装有时候比盛装在里面的产品还重要”,这句话足以说明包装在整个企业或公司推广其产品所起的地位与作用。那么,产品原型出来经过测试之后,如何进行包装设计策划,包装设计工作如何展开,本章将作详细介绍。第一节包装及其设计概述一、产品的商品化一旦产品决定要向市场销售,必须进行包装前的一些准备工作。具体来说必须做如下一些决策。1、确定生产规模,建立生产线及生产基地。2、给产品命名。一个产品拥有一个好的名称非常重要。因为产品名称一方面具有法律意义,即我们常说的商标(trademark);另一方面它又包含商业意味,即人们常说的“品牌”。至于如何给产品取一个爽口好听的名字,本书将在品牌策划中详细探讨。3、进行商标注册。商标注册是产品规范化、合理化的必备条件。在不同国家都有不同的《商标法》进行规范管理,我国的《商标法》参见附录一。一般来说,在商标注册中应注意:①不能有任何不道德或欺诈的行为;②避免与已有商标雷同;③不必对产品进行过于细节性的描述。二、包装的含义早期包装的形式是指人们利用植物叶子、兽皮包裹,采用藤条、植物纤维捆扎,利用贝壳、竹筒、葫芦、兽角等作为容器,进而利用天然材料进行加工编织成篮子、筐篓装物以至在筐篓上敷泥,用泥土制作器皿盛装物品。而作为工业化时代产品的包装,通常包含三项:①基本包装:它是第一层包住产品的包裹物或容器,像糖果的纸包装或装药水的瓶子等。②包装组:它是一组基本包装的组合以备运输与销售,它可能只容纳一个包装,如包装药瓶的纸盒。③批量包装:它是最外层主要用于运输,如大纸箱或集装箱。从以上可以看出,作为现代意义的包装,其内涵及外延更为宽广,我们不妨引用不同国家对包装的标准定义,以供大家参考,也可以加深对包装概念的了解。美国包装学会对包装所下定义为:为便于货物之输送、流通、储存与贩卖,而实施之准备工作。日本工业标准对包装所下的定义为:包装为便于物品之输送及保管,并维护商品之价值,保持其状态,而使用适当之材料或容器而施以技术,使产品安全到达目的地。英国对包装的定义为:“为货物的运输和销售所做的艺术、科学和技术上的准备工作”。我国在国家标准中对包装的定义为:“为在流通保护产品、方便储运、促进销售,按一定的技术方法而采用的容器、材料和辅助物等的总体名称”,也指为了达到上述目的而采用容器、材料和辅助物的过程中施加一定技术方法等的操作活动。总的说来,英国的定义较全面的反映了包装的内容,体现包装在艺术上、科学上和技术上的特性。三、包装的功能从包装的定义中,我们就足以看出包装在产品流通中的地位与作用。包装的功能是我们进行包装设计策划的前提,正确理解与把握包装的功能要求是十分必要的。下面从产品第33页共13页第32页共13页编号:时间:2021年x月x日书山有路勤为径,学海无涯苦作舟页码:第33页共13页销售、消费三个角度阐述包装的功能。1、容纳功能:它一般指的是第一层包装,主要作用是利用包装容器容纳液态、粉状、块状等商品,便于运输。2、保护功能:主要是使商品防止外来各种因素所造成的损害,以保护内容物的安全。3、便利功能:主要是指便于商品的生产、流通、运输、陈列、销售、携带、使用等。4、销售功能:主要是包装通过其装潢及造型设计,借助商标、标签、文字、图案、色彩等要素,传达销售信息,介绍商品的名称、牌号、成份、性能、用途和使用方法等,提高货架效应,刺激消费者的购买欲,从而达到扩大销售的目的。5、教育功能:包装的教育功能指的是一方面包装通过其艺术性与观赏性可以提高人们审美情趣,陶冶人们审美情操,满足社会审美需求;另一方面包装通过其本身所传达的信息(商标与文字介绍等)有效地传达了商品知识,增长了人们的生活常识。此外,绿色包装概念的出现对人们的环保意识具有良好的教育作用。四、包装设计的定义与原则包装设计是实现包装功能与目标的关键环节,是将包装技术与视觉传达设计艺术...

1、当您付费下载文档后,您只拥有了使用权限,并不意味着购买了版权,文档只能用于自身使用,不得用于其他商业用途(如 [转卖]进行直接盈利或[编辑后售卖]进行间接盈利)。
2、本站所有内容均由合作方或网友上传,本站不对文档的完整性、权威性及其观点立场正确性做任何保证或承诺!文档内容仅供研究参考,付费前请自行鉴别。
3、如文档内容存在违规,或者侵犯商业秘密、侵犯著作权等,请点击“违规举报”。

碎片内容

第三章包装策划

精品中小学资料+ 关注
实名认证
内容提供者

精品文档

确认删除?
VIP
微信客服
  • 扫码咨询
会员Q群
  • 会员专属群点击这里加入QQ群
客服邮箱
回到顶部