电脑桌面
添加小米粒文库到电脑桌面
安装后可以在桌面快捷访问

科技创新成果鉴定书(轨道预埋螺栓定位模具)VIP免费

科技创新成果鉴定书(轨道预埋螺栓定位模具)_第1页
1/9
科技创新成果鉴定书(轨道预埋螺栓定位模具)_第2页
2/9
科技创新成果鉴定书(轨道预埋螺栓定位模具)_第3页
3/9
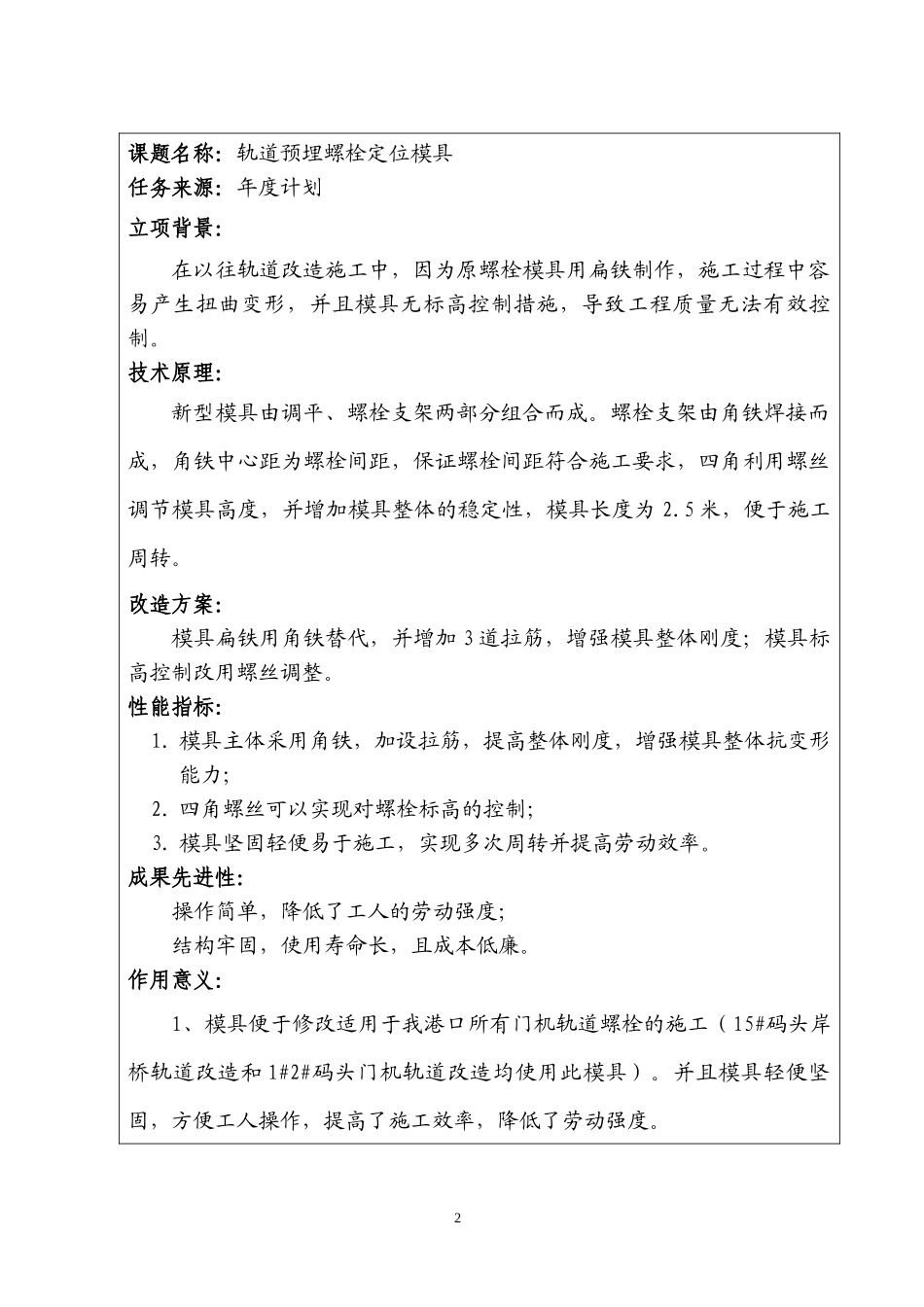
附件二:龙口港集团有限公司科技创新成果鉴定书龙港科鉴字[2011]第号成果名称:轨道预埋螺栓定位模具完成单位:兴港实业有限公司项目二部鉴定形式:会议鉴定组织鉴定单位:技术部(盖章)鉴定日期:龙口港集团有限公司技术部二0一一年制简要技术说明及主要性能指标1课题名称:轨道预埋螺栓定位模具任务来源:年度计划立项背景:在以往轨道改造施工中,因为原螺栓模具用扁铁制作,施工过程中容易产生扭曲变形,并且模具无标高控制措施,导致工程质量无法有效控制。技术原理:新型模具由调平、螺栓支架两部分组合而成。螺栓支架由角铁焊接而成,角铁中心距为螺栓间距,保证螺栓间距符合施工要求,四角利用螺丝调节模具高度,并增加模具整体的稳定性,模具长度为2.5米,便于施工周转。改造方案:模具扁铁用角铁替代,并增加3道拉筋,增强模具整体刚度;模具标高控制改用螺丝调整。性能指标:1.模具主体采用角铁,加设拉筋,提高整体刚度,增强模具整体抗变形能力;2.四角螺丝可以实现对螺栓标高的控制;3.模具坚固轻便易于施工,实现多次周转并提高劳动效率。成果先进性:操作简单,降低了工人的劳动强度;结构牢固,使用寿命长,且成本低廉。作用意义:1、模具便于修改适用于我港口所有门机轨道螺栓的施工(15#码头岸桥轨道改造和1#2#码头门机轨道改造均使用此模具)。并且模具轻便坚固,方便工人操作,提高了施工效率,降低了劳动强度。22、模具可四角调平,解决了轨道螺栓标高不易控制的难题。3、扁铁模具每套需要500元,而且周转三次后发生变形无法保证工程质量必须报废。我们自主研发的新型模具每套的制作费用为600元,模具的整体刚度和性能得到显著提高,并且使用寿命增加了5倍,可以周转15次以上,极大地节约了成本。3填写说明:本项应包括下列内容①任务来源应写明计划项目的计划名称,计划外的应说明是横向或自选题目;②应用领域和技术原理;③性能指标,包括合同要求的主要性能指标和实际达到的性能指标;④与国外同类技术的比较;⑤成果的创造性和先进性;⑥作用意义(直接经济效益和社会效益)。推广应用前景与措施在以往轨道改造施工中,因为原螺栓模具用扁铁制作,施工过程中容易产生扭曲变形,并且模具无标高控制措施,导致工程质量无法有效控制。此次轨道预埋螺栓定位模具的研发与应用,是源于我技术人员长期深入一线作业,对施工过程的各个环节充分了解,并结合轨道预埋螺栓的特点而做出的一项技术革新。对模具的长度和刚度的关系进行线性验算,设计出合理的长宽比例和加固位置。模具扁铁用角铁替代,并增加3道拉筋,增强模具整体刚度;模具标高控制改用螺丝调整。经调整后,螺栓的间距误差控制在±10mm,标高误差控制在±5mm.此轨道预埋螺栓定位模具的研发与应用可有效代替当前使用的定位模具,并在同行业中大力推广应用。同时,此次轨道预埋螺栓定位模具的研发与应用也为我们开拓了思路,为我们下一步的技术改进提供了新的方向。4填写说明:包括推广应用的范围、条件、前景以及存在的问题和改进的意见。主要技术文件目录和来源1、《机械设计手册》2、《五金手册》3、《现代焊接技术手册》4、《机械基础》5、《码头附属设施技术规范》JTJ297—20016、《混凝土结构工程施工质量验收规范》GB50204—20025填写说明:指按照规定要求申请鉴定单位必须递交的主要文件和技术资料。鉴定意见6鉴定委员会主任:副主任:年月日7主要科研人员名单序号姓名性别出生年月技术职称文化程度工作单位对成果创造性贡献1李洪庆男1966.3高级技师中专兴港实业提出技改课题,主持技术论证2李志刚男1973.3工程师本科兴港实业组织并领导技术小组进行攻关3王洪刚男1979.9助理工程师本科兴港实业负责定位模具的具体制作、改进工作4刘鹏男1986.11---大专兴港实业负责定位模具的具体制作、改进工作567891011121314158第9页共9页编号:时间:2021年x月x日书山有路勤为径,学海无涯苦作舟页码:第9页共9页鉴定委员会名单序号鉴定会职务姓名工作单位所学专业现从事专业技术职务签名123456789101112131415

1、当您付费下载文档后,您只拥有了使用权限,并不意味着购买了版权,文档只能用于自身使用,不得用于其他商业用途(如 [转卖]进行直接盈利或[编辑后售卖]进行间接盈利)。
2、本站所有内容均由合作方或网友上传,本站不对文档的完整性、权威性及其观点立场正确性做任何保证或承诺!文档内容仅供研究参考,付费前请自行鉴别。
3、如文档内容存在违规,或者侵犯商业秘密、侵犯著作权等,请点击“违规举报”。

碎片内容

科技创新成果鉴定书(轨道预埋螺栓定位模具)

中小学教育精品资料+ 关注
实名认证
内容提供者

中小学教育资料,优质文档创作者

确认删除?
VIP
微信客服
  • 扫码咨询
会员Q群
  • 会员专属群点击这里加入QQ群
客服邮箱
回到顶部