电脑桌面
添加小米粒文库到电脑桌面
安装后可以在桌面快捷访问

浩辰CAD2012CAD教程机械之齿形零件绘制VIP免费

浩辰CAD2012CAD教程机械之齿形零件绘制_第1页
1/72
浩辰CAD2012CAD教程机械之齿形零件绘制_第2页
2/72
浩辰CAD2012CAD教程机械之齿形零件绘制_第3页
3/72
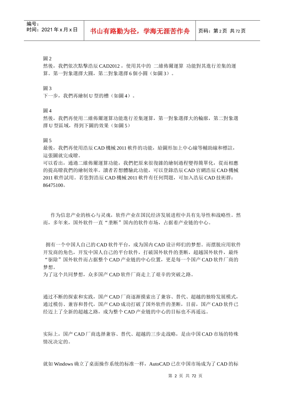
第1页共72页编号:时间:2021年x月x日书山有路勤为径,学海无涯苦作舟页码:第1页共72页CAD快捷键www.cadkjj.comS3EC浩辰CAD2012CAD教程机械之齿形零件绘制首先,让我们看一张齿形零件的CAD图(如图1),该零件可以看做由两部分构成:第一部分为一个大圆与6个小圆的差集,另一部分为几个相应的U型槽。图1那么,这样一个零件图应该如何绘制呢?浩辰CAD软件新增了二维布尔运算功能,我们可以尝试用这个功能来实现我们的绘制目标。第一步,我们画出外轮廓为53的圆,并且通过阵列画出半径为9、均布在大圆上的6个小圆(如图2)。图2然后,我们依次点击浩辰CAD2012,使用其中的二维布尔运算功能对其进行差集的运算。第一对象选择大圆,第二对象选择6个小圆(如图3)。图3下一步,我们再绘制U型的槽(如图4)。图4然后,我们再使用二维布尔运算功能进行差集运算,第一对象选择大的轮廓,第二对象选择U型区域,得到下图的效果(如图5)图5最后,我们再使用浩辰CAD机械2011软件的功能,给图形加上中心线等辅助线和标注,这张图就完成了。可以看出,通过二维布尔运算功能,我们把原来很复杂的绘制过程变得简单化,从而相应的提高了我们的绘制效率。读者若想体验此功能,可以登录浩辰CAD官网浩辰CAD机械2011软件试用。若您对浩辰CAD机械2011软件有任何问题,可加入浩辰CAD技术群:86475100。首先,讓我們看一張齒形零件的CAD圖(如圖1),該零件可以看做由兩部分構成:第一部分為一個大圓與6個小圓的差集,另一部分為幾個相應的U型槽。圖1那麼,這樣一個零件圖應該如何繪制呢?浩辰CAD軟件新增瞭二維佈爾運算功能,我們可以嘗試用這個功能來實現我們的繪制目標。第一步,我們畫出外輪廓為53的圓,並且通過陣列畫出半徑為9、均佈在大圓上的6個小圓(如圖2)。第2页共72页第1页共72页编号:时间:2021年x月x日书山有路勤为径,学海无涯苦作舟页码:第2页共72页圖2然後,我們依次點擊浩辰CAD2012,使用其中的二維佈爾運算功能對其進行差集的運算。第一對象選擇大圓,第二對象選擇6個小圓(如圖3)。圖3下一步,我們再繪制U型的槽(如圖4)。圖4然後,我們再使用二維佈爾運算功能進行差集運算,第一對象選擇大的輪廓,第二對象選擇U型區域,得到下圖的效果(如圖5)圖5最後,我們再使用浩辰CAD機械2011軟件的功能,給圖形加上中心線等輔助線和標註,這張圖就完成瞭。可以看出,通過二維佈爾運算功能,我們把原來很復雜的繪制過程變得簡單化,從而相應的提高瞭我們的繪制效率。讀者若想體驗此功能,可以登錄浩辰CAD官網浩辰CAD機械2011軟件試用。若您對浩辰CAD機械2011軟件有任何問題,可加入浩辰CAD技術群:86475100。作为信息产业的核心与灵魂,软件产业在国民经济发展进程中具有先导性和战略性。然而,多年来,国外软件一直“垄断”国内的软件市场,占据着产业链的中心。拥有一个中国人自己的CAD软件平台,成为国内CAD设计师们的梦想。而摆脱应用软件开发商的角色,开发中国人自己的平台软件,打破国外软件的垄断,超越国外软件,最终“驱除”国外软件而占据整个CAD产业链的中心位置,更是每一个国产CAD软件厂商的梦想。为了这个共同梦想,众多国产CAD软件厂商走上了艰辛的突破之路。通过不断的探索和实践,国产CAD厂商逐渐摸索出了兼容、替代、超越的独特发展模式,通过模仿、兼容和替代,国产CAD成功打破了国外软件的垄断,目前,国产CAD软件已经迈上了全新的超越之路,成为整个CAD产业链的中心的目标也不再遥远。实际上,国产CAD厂商选择兼容、替代、超越的三步走战略,是由中国CAD市场的特殊情况决定的。就如Windows确立了桌面操作系统的标准一样,AutoCAD已在中国市场成为了CAD的标第3页共72页第2页共72页编号:时间:2021年x月x日书山有路勤为径,学海无涯苦作舟页码:第3页共72页准,事实垄断已经形成。AutoCAD的DWG文件成为CAD软件默认格式,其他平台软件必须与其兼容,否则就会出现数据丢失、图纸打不开等问题。同时,由于多年使用AutoCAD形成了严重使用习惯,让国内设计师放弃AutoCAD而学习一种全新的CAD软件,是一件非常困难的事情。所以,兼容性和使用习惯,成为国产CAD软件厂商必须...

1、当您付费下载文档后,您只拥有了使用权限,并不意味着购买了版权,文档只能用于自身使用,不得用于其他商业用途(如 [转卖]进行直接盈利或[编辑后售卖]进行间接盈利)。
2、本站所有内容均由合作方或网友上传,本站不对文档的完整性、权威性及其观点立场正确性做任何保证或承诺!文档内容仅供研究参考,付费前请自行鉴别。
3、如文档内容存在违规,或者侵犯商业秘密、侵犯著作权等,请点击“违规举报”。

碎片内容

浩辰CAD2012CAD教程机械之齿形零件绘制

您可能关注的文档

中小学文库+ 关注
实名认证
内容提供者

精品资料应用尽有

确认删除?
VIP
微信客服
  • 扫码咨询
会员Q群
  • 会员专属群点击这里加入QQ群
客服邮箱
回到顶部