电脑桌面
添加小米粒文库到电脑桌面
安装后可以在桌面快捷访问

混凝土结构设计原理期末试题库及其参考答案VIP免费

混凝土结构设计原理期末试题库及其参考答案_第1页
1/83
混凝土结构设计原理期末试题库及其参考答案_第2页
2/83
混凝土结构设计原理期末试题库及其参考答案_第3页
3/83
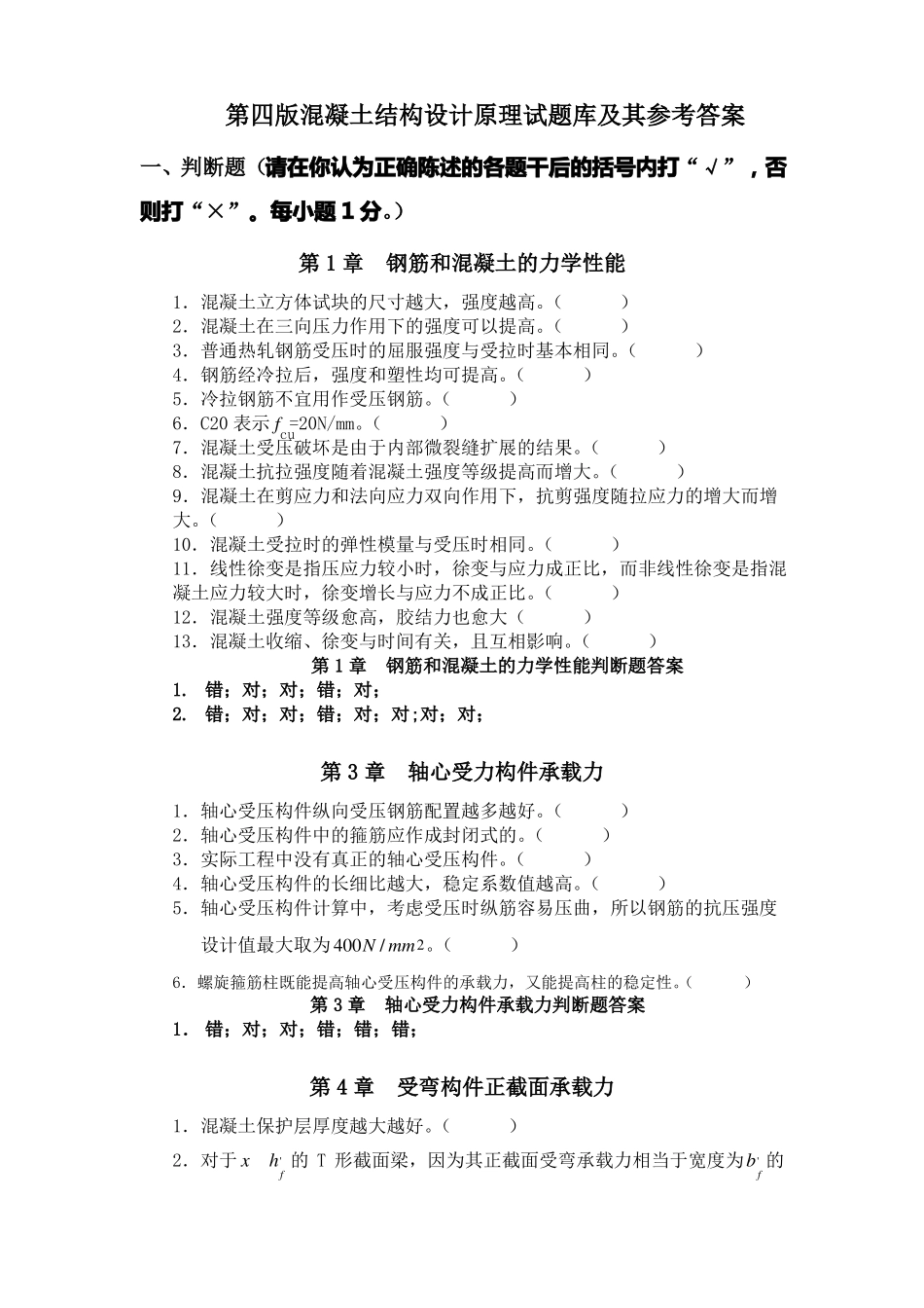
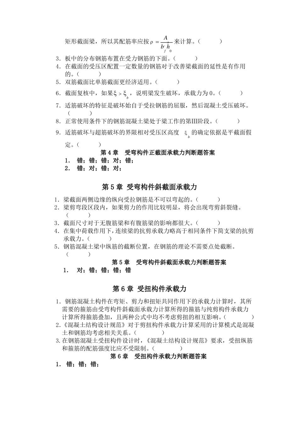
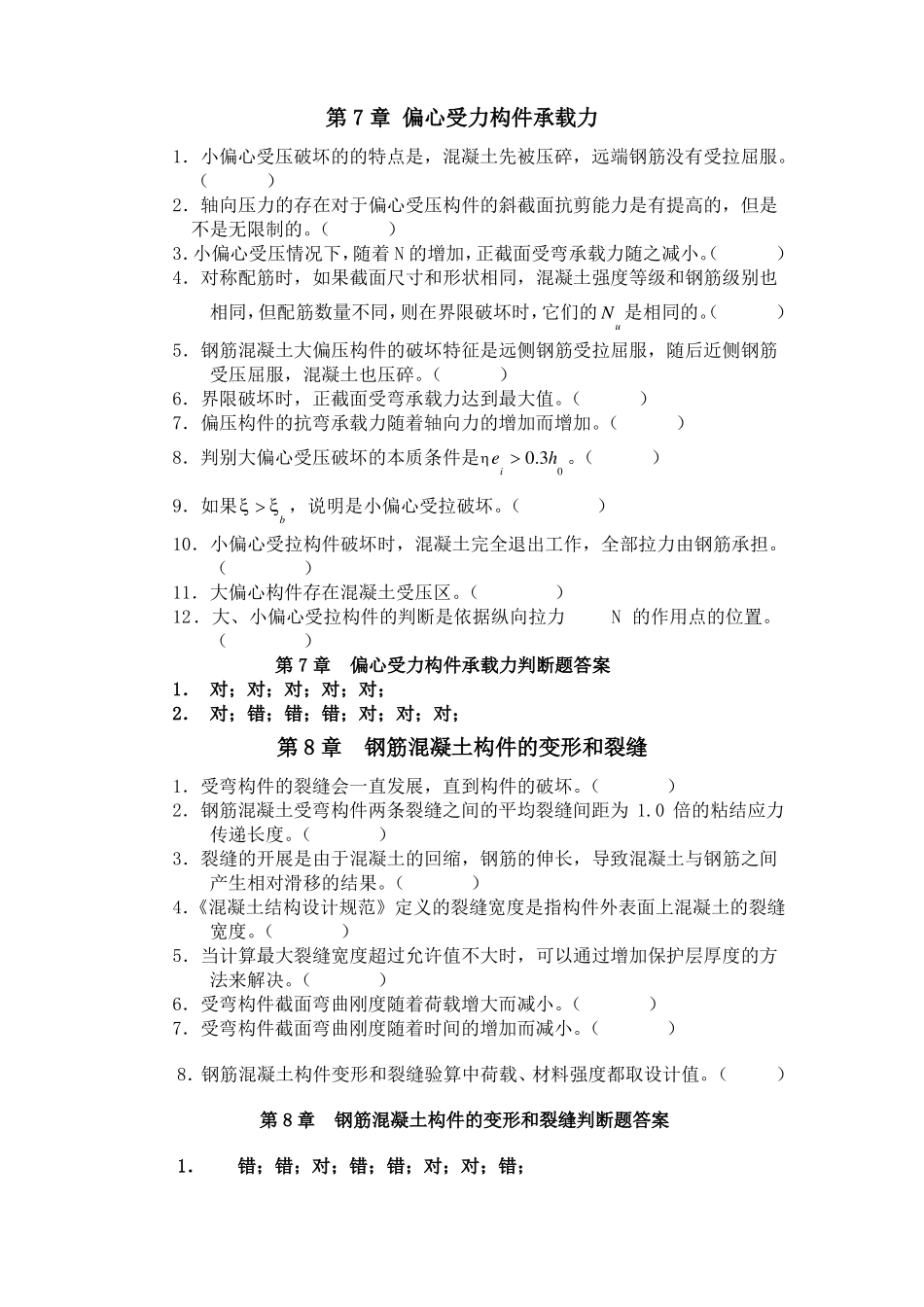
第四版混凝土结构设计原理试题库及其参考答案一、判断题(请在你认为正确陈述的各题干后的括号内打“√”,否则打“×”。每小题1分。)第1章钢筋和混凝土的力学性能1.混凝土立方体试块的尺寸越大,强度越高。()2.混凝土在三向压力作用下的强度可以提高。()3.普通热轧钢筋受压时的屈服强度与受拉时基本相同。()4.钢筋经冷拉后,强度和塑性均可提高。()5.冷拉钢筋不宜用作受压钢筋。()6.C20表示fcu=20N/mm。()7.混凝土受压破坏是由于内部微裂缝扩展的结果。()8.混凝土抗拉强度随着混凝土强度等级提高而增大。()9.混凝土在剪应力和法向应力双向作用下,抗剪强度随拉应力的增大而增大。()10.混凝土受拉时的弹性模量与受压时相同。()11.线性徐变是指压应力较小时,徐变与应力成正比,而非线性徐变是指混凝土应力较大时,徐变增长与应力不成正比。()12.混凝土强度等级愈高,胶结力也愈大()13.混凝土收缩、徐变与时间有关,且互相影响。()第1章钢筋和混凝土的力学性能判断题答案1.错;对;对;错;对;2.错;对;对;错;对;对;对;对;第3章轴心受力构件承载力1.轴心受压构件纵向受压钢筋配置越多越好。()2.轴心受压构件中的箍筋应作成封闭式的。()3.实际工程中没有真正的轴心受压构件。()4.轴心受压构件的长细比越大,稳定系数值越高。()5.轴心受压构件计算中,考虑受压时纵筋容易压曲,所以钢筋的抗压强度设计值最大取为400N/mm2。()6.螺旋箍筋柱既能提高轴心受压构件的承载力,又能提高柱的稳定性。()第3章轴心受力构件承载力判断题答案1.错;对;对;错;错;错;第4章受弯构件正截面承载力1.混凝土保护层厚度越大越好。()2.对于xh'f的T形截面梁,因为其正截面受弯承载力相当于宽度为b'f的矩形截面梁,所以其配筋率应按As来计算。()'bfh03.板中的分布钢筋布置在受力钢筋的下面。()4.在截面的受压区配置一定数量的钢筋对于改善梁截面的延性是有作用的。()5.双筋截面比单筋截面更经济适用。()6.截面复核中,如果b,说明梁发生破坏,承载力为0。()7.适筋破坏的特征是破坏始自于受拉钢筋的屈服,然后混凝土受压破坏。()8.正常使用条件下的钢筋混凝土梁处于梁工作的第Ⅲ阶段。()9.适筋破坏与超筋破坏的界限相对受压区高度b的确定依据是平截面假定。()第4章受弯构件正截面承载力判断题答案1.错;错;错;对;错;2.错;对;错;对;第5章受弯构件斜截面承载力1.梁截面两侧边缘的纵向受拉钢筋是不可以弯起的。()2.梁剪弯段区段内,如果剪力的作用比较明显,将会出现弯剪斜裂缝。()3.截面尺寸对于无腹筋梁和有腹筋梁的影响都很大。()4.在集中荷载作用下,连续梁的抗剪承载力略高于相同条件下简支梁的抗剪承载力。()5.钢筋混凝土梁中纵筋的截断位置,在钢筋的理论不需要点处截断。()第5章受弯构件斜截面承载力判断题答案1.对;错;错;错;错第6章受扭构件承载力1.钢筋混凝土构件在弯矩、剪力和扭矩共同作用下的承载力计算时,其所需要的箍筋由受弯构件斜截面承载力计算所得的箍筋与纯剪构件承载力计算所得箍筋叠加,且两种公式中均不考虑剪扭的相互影响。()2.《混凝土结构设计规范》对于剪扭构件承载力计算采用的计算模式是混凝土和钢筋均考虑相关关系。()3.在钢筋混凝土受扭构件设计时,《混凝土结构设计规范》要求,受扭纵筋和箍筋的配筋强度比应不受限制。()第6章受扭构件承载力判断题答案1.错;错;错;第7章偏心受力构件承载力1.小偏心受压破坏的的特点是,混凝土先被压碎,远端钢筋没有受拉屈服。()2.轴向压力的存在对于偏心受压构件的斜截面抗剪能力是有提高的,但是不是无限制的。()3.小偏心受压情况下,随着N的增加,正截面受弯承载力随之减小。()4.对称配筋时,如果截面尺寸和形状相同,混凝土强度等级和钢筋级别也相同,但配筋数量不同,则在界限破坏时,它们的Nu是相同的。()5.钢筋混凝土大偏压构件的破坏特征是远侧钢筋受拉屈服,随后近侧钢筋受压屈服,混凝土也压碎。()6.界限破坏时,正截面受弯承载力达到最大值。()7.偏...

1、当您付费下载文档后,您只拥有了使用权限,并不意味着购买了版权,文档只能用于自身使用,不得用于其他商业用途(如 [转卖]进行直接盈利或[编辑后售卖]进行间接盈利)。
2、本站所有内容均由合作方或网友上传,本站不对文档的完整性、权威性及其观点立场正确性做任何保证或承诺!文档内容仅供研究参考,付费前请自行鉴别。
3、如文档内容存在违规,或者侵犯商业秘密、侵犯著作权等,请点击“违规举报”。

碎片内容

混凝土结构设计原理期末试题库及其参考答案

您可能关注的文档

确认删除?
VIP
微信客服
  • 扫码咨询
会员Q群
  • 会员专属群点击这里加入QQ群
客服邮箱
回到顶部