电脑桌面
添加小米粒文库到电脑桌面
安装后可以在桌面快捷访问

遥感图像分类后处理VIP免费

遥感图像分类后处理_第1页
1/8
遥感图像分类后处理_第2页
2/8
遥感图像分类后处理_第3页
3/8
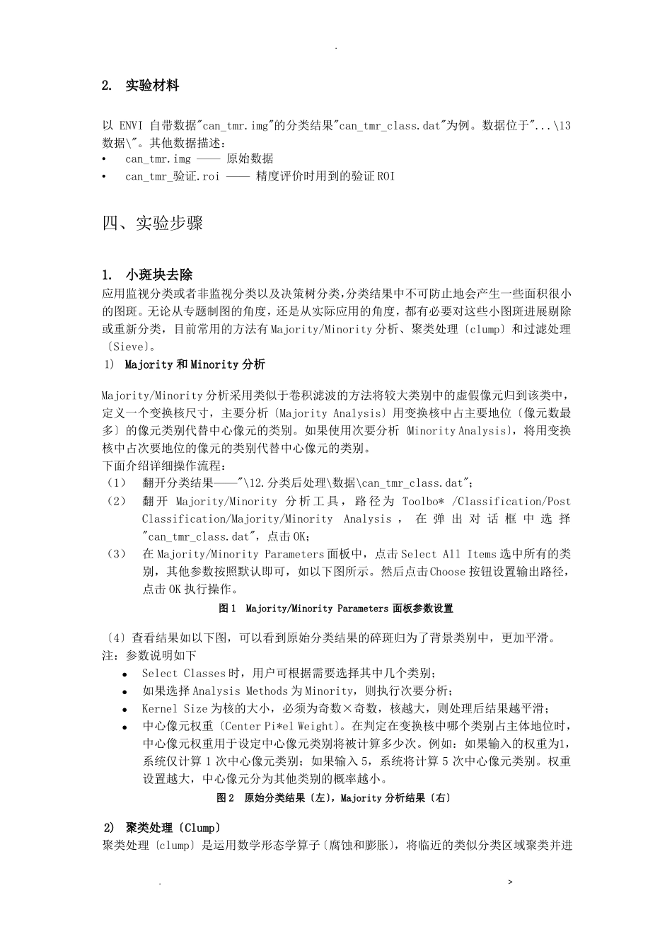
.遥感图像分类后处理一、实验目的与要求监视分类和决策树分类等分类方法得到的一般是初步结果,难于到达最终的应用目的。因此,需要对初步的分类结果进展一些处理,才能得到满足需求的分类结果,这些处理过程就通常称为分类后处理。常用分类后处理通常包括:更改分类颜色、分类统计分析、小斑点处理〔类后处理〕、栅矢转换等操作。本课程将以几种常见的分类后处理操作为例,学习分类后处理工具。二、实验内容与方法1.实验内容1.小斑块去除Majority和Minority分析聚类处理〔Clump〕过滤处理〔Sieve〕2.分类统计3.分类叠加4.分类结果转矢量5.ENVIClassic分类后处理浏览结果局部修改更改类别颜色6.精度评价1.实验方法在中,分类后处理的工具主要位于Toolbo*/Classification/PostClassification/;三、实验设备与材料1.实验设备装有的计算机.>.2.实验材料以ENVI自带数据"can_tmr.img"的分类结果"can_tmr_class.dat"为例。数据位于"...\13数据\"。其他数据描述:•can_tmr.img——原始数据•can_tmr_验证.roi——精度评价时用到的验证ROI四、实验步骤1.小斑块去除应用监视分类或者非监视分类以及决策树分类,分类结果中不可防止地会产生一些面积很小的图斑。无论从专题制图的角度,还是从实际应用的角度,都有必要对这些小图斑进展剔除或重新分类,目前常用的方法有Majority/Minority分析、聚类处理〔clump〕和过滤处理〔Sieve〕。1)Majority和Minority分析Majority/Minority分析采用类似于卷积滤波的方法将较大类别中的虚假像元归到该类中,定义一个变换核尺寸,主要分析〔MajorityAnalysis〕用变换核中占主要地位〔像元数最多〕的像元类别代替中心像元的类别。如果使用次要分析〔MinorityAnalysis〕,将用变换核中占次要地位的像元的类别代替中心像元的类别。下面介绍详细操作流程:(1)翻开分类结果——"\12.分类后处理\数据\can_tmr_class.dat";(2)翻开Majority/Minority分析工具,路径为Toolbo*/Classification/PostClassification/Majority/MinorityAnalysis,在弹出对话框中选择"can_tmr_class.dat",点击OK;(3)在Majority/MinorityParameters面板中,点击SelectAllItems选中所有的类别,其他参数按照默认即可,如以下图所示。然后点击Choose按钮设置输出路径,点击OK执行操作。图1Majority/MinorityParameters面板参数设置〔4〕查看结果如以下图,可以看到原始分类结果的碎斑归为了背景类别中,更加平滑。注:参数说明如下•SelectClasses时,用户可根据需要选择其中几个类别;•如果选择AnalysisMethods为Minority,则执行次要分析;•KernelSize为核的大小,必须为奇数×奇数,核越大,则处理后结果越平滑;•中心像元权重〔CenterPi*elWeight〕。在判定在变换核中哪个类别占主体地位时,中心像元权重用于设定中心像元类别将被计算多少次。例如:如果输入的权重为1,系统仅计算1次中心像元类别;如果输入5,系统将计算5次中心像元类别。权重设置越大,中心像元分为其他类别的概率越小。图2原始分类结果〔左〕,Majority分析结果〔右〕2)聚类处理〔Clump〕聚类处理〔clump〕是运用数学形态学算子〔腐蚀和膨胀〕,将临近的类似分类区域聚类并进.>.展合并。分类图像经常缺少空间连续性〔分类区域中斑点或洞的存在〕。低通滤波虽然可以用来平滑这些图像,但是类别信息常常会被临近类别的编码干扰,聚类处理解决了这个问题。首先将被选的分类用一个膨胀操作合并到一块,然后用变换核对分类图像进展腐蚀操作。下面介绍详细操作流程:〔1〕翻开分类结果——"\分类后处理\数据\can_tmr_class.dat";〔2〕翻开聚类处理工具,路径为Toolbo*/Classification/PostClassification/ClumpClasses,在弹出对话框中选择"can_tmr_class.dat",点击OK;〔3〕在ClumpParameters面板中,点击SelectAllItems选中所有的类别,其他参数按照默认即可,如以下图所示。然后点击Choose按钮设置输出路径,点击OK执行操作。图3ClumpParameters面板参数设置结果〔4〕查看结果如以下图所示,可以看到原始分类结果的碎斑归为了背景类别中,更加平滑。注:参数说明如下•SelectClasses时,用...

1、当您付费下载文档后,您只拥有了使用权限,并不意味着购买了版权,文档只能用于自身使用,不得用于其他商业用途(如 [转卖]进行直接盈利或[编辑后售卖]进行间接盈利)。
2、本站所有内容均由合作方或网友上传,本站不对文档的完整性、权威性及其观点立场正确性做任何保证或承诺!文档内容仅供研究参考,付费前请自行鉴别。
3、如文档内容存在违规,或者侵犯商业秘密、侵犯著作权等,请点击“违规举报”。

碎片内容

遥感图像分类后处理

您可能关注的文档

确认删除?
VIP
微信客服
  • 扫码咨询
会员Q群
  • 会员专属群点击这里加入QQ群
客服邮箱
回到顶部