电脑桌面
添加小米粒文库到电脑桌面
安装后可以在桌面快捷访问

物业接管验收VIP免费

物业接管验收_第1页
1/11
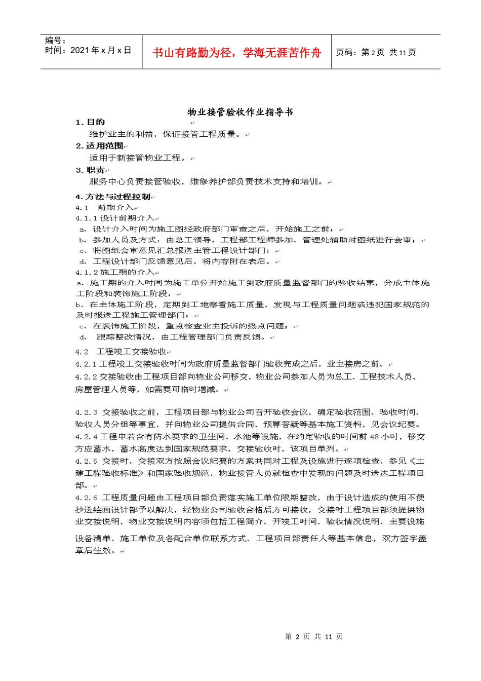
物业接管验收_第2页
2/11
物业接管验收_第3页
3/11
第1页共11页编号:时间:2021年x月x日书山有路勤为径,学海无涯苦作舟页码:第1页共11页物业接管验收物业接管验收与竣工验收的区别•物业接管验收:•是在项目竣工验收全部合格的基础上,物业公司代表全体业主以满足安全及使用功能正常为主要内容的再次检验。•工程竣工验收•竣工验收是指主要建筑一起附属的物业设施设备和相关场地已经建设完成,由施工单位向开发单位进行移交时开发建设单位组织专业人员对项目进行验收,合格后接收并出具接管验收报告。接管验收条件•一般条件•1、土建、设备、智能化及园林绿化各分部、分项工程全部施工完毕,并通过政府专业验收,通过综合验收。一般来说,应取得以下证书:•①工程竣工核验证书•②规划验收证书•③消防验收意见书•④电梯验收结果通知书•⑤燃气管道工程验收证书•⑥城建档案验收证书•⑦人防工程验收证书•⑧已签订《工程保修书》•并有凭以上证书换领的《建设工程竣工验收备案表》。•2、供电、给排水、环境、道路、电话、有线电视、燃气、消防、智能化、中央空调、主题公园等设备和设施能正常使用。•二、最低要求•在项目所确定的入伙日期前一周必须达到以下要求:•1、室内外照明、给排水、道路、门禁对讲、电梯、室内消火栓、地下车库施工完毕,可正常使用。•2、向物业公司提供设备运行所必须的图纸及设备说明书。如强弱电系统图、给排水系统图、燃气系统图、中央空调系统图、室外管网图及设备说明书等。•3、业主(用户)室内可进行精装修,可向物业公司移交锁匙。接管验收依据•参考规范、标准:•《民用闭路监视电视系统工程技术规范》GB50198-94•《室内消火栓》GB3445-93•《消火栓箱》GB1456l-93•《建筑物防雷设计规范》(GB50057-94)•《电气装置安装工程施工及验收规范》(GBJ147-90、GBJ148-90、GB50168-92、GB50169-92、GB50170-92、GB50171-92、GB50182-93、GB50254-96、GB50258-96、GB50259-96)•《建筑安装工程质量检验评定标准》GBJ300~305-88•《房屋接管验收标准》(ZBP30001-90)第2页共11页第1页共11页编号:时间:2021年x月x日书山有路勤为径,学海无涯苦作舟页码:第2页共11页物业接管验收作业指导书第3页共11页第2页共11页编号:时间:2021年x月x日书山有路勤为径,学海无涯苦作舟页码:第3页共11页第4页共11页第3页共11页编号:时间:2021年x月x日书山有路勤为径,学海无涯苦作舟页码:第4页共11页第5页共11页第4页共11页编号:时间:2021年x月x日书山有路勤为径,学海无涯苦作舟页码:第5页共11页第6页共11页第5页共11页编号:时间:2021年x月x日书山有路勤为径,学海无涯苦作舟页码:第6页共11页第7页共11页第6页共11页编号:时间:2021年x月x日书山有路勤为径,学海无涯苦作舟页码:第7页共11页第8页共11页第7页共11页编号:时间:2021年x月x日书山有路勤为径,学海无涯苦作舟页码:第8页共11页第9页共11页第8页共11页编号:时间:2021年x月x日书山有路勤为径,学海无涯苦作舟页码:第9页共11页第10页共11页第9页共11页编号:时间:2021年x月x日书山有路勤为径,学海无涯苦作舟页码:第10页共11页第11页共11页第10页共11页编号:时间:2021年x月x日书山有路勤为径,学海无涯苦作舟页码:第11页共11页

1、当您付费下载文档后,您只拥有了使用权限,并不意味着购买了版权,文档只能用于自身使用,不得用于其他商业用途(如 [转卖]进行直接盈利或[编辑后售卖]进行间接盈利)。
2、本站所有内容均由合作方或网友上传,本站不对文档的完整性、权威性及其观点立场正确性做任何保证或承诺!文档内容仅供研究参考,付费前请自行鉴别。
3、如文档内容存在违规,或者侵犯商业秘密、侵犯著作权等,请点击“违规举报”。

碎片内容

物业接管验收

确认删除?
VIP
微信客服
  • 扫码咨询
会员Q群
  • 会员专属群点击这里加入QQ群
客服邮箱
回到顶部