电脑桌面
添加小米粒文库到电脑桌面
安装后可以在桌面快捷访问

员工电子技术基础培训材料VIP免费

员工电子技术基础培训材料_第1页
1/6
员工电子技术基础培训材料_第2页
2/6
员工电子技术基础培训材料_第3页
3/6
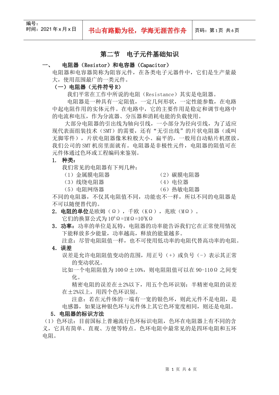
第1页共6页编号:时间:2021年x月x日书山有路勤为径,学海无涯苦作舟页码:第1页共6页第二节电子元件基础知识一、电阻器(Resistor)和电容器(Capacitor)电阻器和电容器简称为阻容元件,在各类电子元器件中,它们是生产量最大,使用范围最广的一类元件。(一)电阻器(元件符号R)我们平常在工作中所说的电阻(Resistance)其实是电阻器。电阻器是一种具有一定阻值,一定几何形状,一定性能参数,在电路中起电阻作用的实体元件。在电路中,它的主要作用是稳定和调节电路中的电流和电压,作为分流器、分压器和消耗电能的负载使用。大部分电阻器的引出线为轴向引线,一小部分为径向引线,为了适应现代表面组装技术(SMT)的需要,还有“无引出线”的片状电阻器(或叫无脚零件),片状电阻器像米粒般大小、扁平的,一般用自动贴片机摆放,我们公司的SMT机房里面就有。电阻器是非极性元件,电阻器的阻值可在元件体通过色环或工程编码来鉴别。1.种类:我们常见的电阻器有下列几种:(1)金属膜电阻器(2)碳膜电阻器(3)线绕电阻器(4)电位器(5)电阻网络器(6)热敏电阻器不同的电阻器,不仅其电阻值不同,功能也不一样,所以不同的电阻器是不可以随便替代的。2.电阻的单位是欧姆(Ω),千欧(KΩ),兆欧(MΩ)。它们的换算公式为106Ω=1MΩ=103KΩ3.功率:功率的单位是瓦特,电阻器的功率能告诉我们它在正常使用情况下能释放多少能量,功率越高,释放的能量越多。注意:尽管电阻阻值一样,也不可使用低功率的电阻代替高功率的电阻。4.误差误差是允许电阻阻值变动的范围,用正号(+)或负号(-)表示其正常的变动状况。比如一个电阻阻值为100Ω±10%,则电阻阻值可以在90-110Ω之间变化。精密电阻的误差在±2%以下,用五个色环识别:半精密电阻的误差在±2%以上,用四个色环识别。注意:若在元件体的一端有一宽的银色环,则此元件不是电阻,是电感器,如果这种银色环与元件体上其它色环宽度相同,则还是电阻。5.电阻器的标识方法(1)色环法:目前国标上普遍流行色环标识电阻,色环在电阻器上有不同的含义,它具有简单、直观、方便等特点。色环电阻中最常见的是四环电阻和五环电阻。第2页共6页第1页共6页编号:时间:2021年x月x日书山有路勤为径,学海无涯苦作舟页码:第2页共6页A.四环电阻(碳膜电阻)四环电阻有:2条重要数据环一条倍乘环一条误差环第一道色环印在电阻的金属帽上,表示电阻有效数字的最高位,也表示电阻值色标法读数的方向,第二道色环表示有效数字的次高位,第三道色环表示相乘的倍率,第四环表示误差。金色为±5%,银色为±10%。值得注意的是:第四环的位置国内外的标法有异,国外有此厂家把第四环也标在另一端的金属帽上,遇此情况切记:金色或银色的一端不是第一环。第一环是离元件体端部最近的一环。例:某电阻的色环依次为“黄、紫、红、银”,则该电阻的阻值为4700Ω=4.7KΩ,误差为±10%。附表:电阻器用色环标志的种类及含义颜色color有效数字乘数精度(%)银色silver……10-2±10金色gold……10-1±5黑色black……100……棕色brown1101±1红色red2102±2橙色orange3103……黄色yellow4104……绿色green5105±0.5蓝色blue6106±0.2紫色violet7107±0.1灰色gray8108……白色white9109……B.五环电阻(精密电阻)五环电阻的标识与四环电阻的基本相同,只不过它多了一条数据环和多了一些误差别,五环电阻的误差在±2%以下.误差环倍乘环重要数据环重要数据环第3页共6页第2页共6页编号:时间:2021年x月x日书山有路勤为径,学海无涯苦作舟页码:第3页共6页例:某电阻的色环依次为“黄、紫、黑、棕、棕”,则该电阻的阻值为4.7KΩ,误差为±1%.除了四环电阻和五环电阻,还有六环电阻,阻值读法与五环电阻一样,最后一环表示温度系数。(2)工程编码大多数的电阻用色环标注,而功率电阻和线绕电阻是用工程编码来标注的。工程编码可表示5种特性:a.形式b.种类c.组织d.误差e.功率a.形式:形式是由两个英文字母与跟着的两个数据标注。字母“RW”表示功率电阻,两个字母标注了电阻的物理结构。b.种类:电阻的种类由一个单独的字母表示。c.组织:对于误差大于±2%的...

1、当您付费下载文档后,您只拥有了使用权限,并不意味着购买了版权,文档只能用于自身使用,不得用于其他商业用途(如 [转卖]进行直接盈利或[编辑后售卖]进行间接盈利)。
2、本站所有内容均由合作方或网友上传,本站不对文档的完整性、权威性及其观点立场正确性做任何保证或承诺!文档内容仅供研究参考,付费前请自行鉴别。
3、如文档内容存在违规,或者侵犯商业秘密、侵犯著作权等,请点击“违规举报”。

碎片内容

员工电子技术基础培训材料

确认删除?
VIP
微信客服
  • 扫码咨询
会员Q群
  • 会员专属群点击这里加入QQ群
客服邮箱
回到顶部