电脑桌面
添加小米粒文库到电脑桌面
安装后可以在桌面快捷访问

原子核和强相互作用物质的相变VIP免费

原子核和强相互作用物质的相变_第1页
1/6
原子核和强相互作用物质的相变_第2页
2/6
原子核和强相互作用物质的相变_第3页
3/6
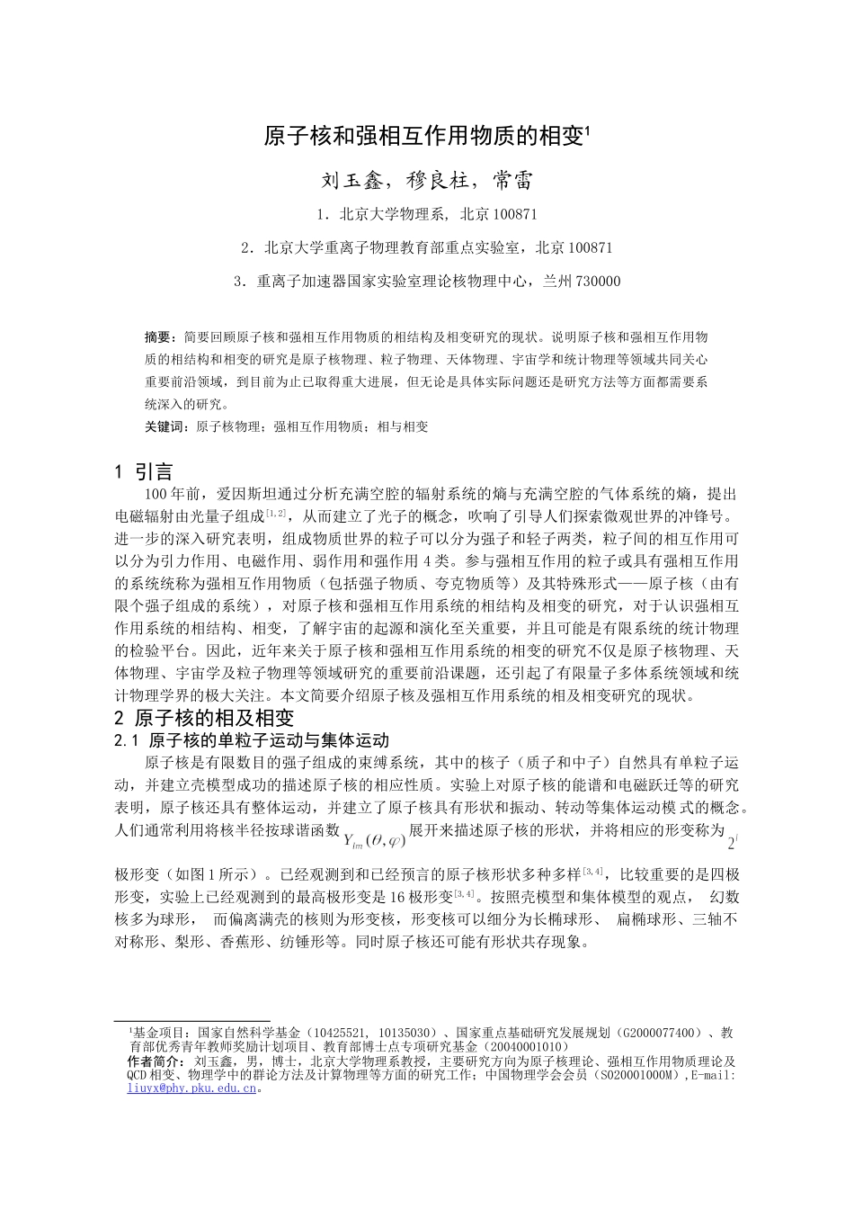
原子核和强相互作用物质的相变1刘玉鑫,穆良柱,常雷1.北京大学物理系,北京1008712.北京大学重离子物理教育部重点实验室,北京1008713.重离子加速器国家实验室理论核物理中心,兰州730000摘要:简要回顾原子核和强相互作用物质的相结构及相变研究的现状。说明原子核和强相互作用物质的相结构和相变的研究是原子核物理、粒子物理、天体物理、宇宙学和统计物理等领域共同关心重要前沿领域,到目前为止已取得重大进展,但无论是具体实际问题还是研究方法等方面都需要系统深入的研究。关键词:原子核物理;强相互作用物质;相与相变1引言100年前,爱因斯坦通过分析充满空腔的辐射系统的熵与充满空腔的气体系统的熵,提出电磁辐射由光量子组成[1,2],从而建立了光子的概念,吹响了引导人们探索微观世界的冲锋号。进一步的深入研究表明,组成物质世界的粒子可以分为强子和轻子两类,粒子间的相互作用可以分为引力作用、电磁作用、弱作用和强作用4类。参与强相互作用的粒子或具有强相互作用的系统统称为强相互作用物质(包括强子物质、夸克物质等)及其特殊形式——原子核(由有限个强子组成的系统),对原子核和强相互作用系统的相结构及相变的研究,对于认识强相互作用系统的相结构、相变,了解宇宙的起源和演化至关重要,并且可能是有限系统的统计物理的检验平台。因此,近年来关于原子核和强相互作用系统的相变的研究不仅是原子核物理、天体物理、宇宙学及粒子物理等领域研究的重要前沿课题,还引起了有限量子多体系统领域和统计物理学界的极大关注。本文简要介绍原子核及强相互作用系统的相及相变研究的现状。2原子核的相及相变2.1原子核的单粒子运动与集体运动原子核是有限数目的强子组成的束缚系统,其中的核子(质子和中子)自然具有单粒子运动,并建立壳模型成功的描述原子核的相应性质。实验上对原子核的能谱和电磁跃迁等的研究表明,原子核还具有整体运动,并建立了原子核具有形状和振动、转动等集体运动模式的概念。人们通常利用将核半径按球谐函数展开来描述原子核的形状,并将相应的形变称为极形变(如图1所示)。已经观测到和已经预言的原子核形状多种多样[3,4],比较重要的是四极形变,实验上已经观测到的最高极形变是16极形变[3,4]。按照壳模型和集体模型的观点,幻数核多为球形,而偏离满壳的核则为形变核,形变核可以细分为长椭球形、扁椭球形、三轴不对称形、梨形、香蕉形、纺锤形等。同时原子核还可能有形状共存现象。1基金项目:国家自然科学基金(10425521,10135030)、国家重点基础研究发展规划(G2000077400)、教育部优秀青年教师奖励计划项目、教育部博士点专项研究基金(20040001010)作者简介:刘玉鑫,男,博士,北京大学物理系教授,主要研究方向为原子核理论、强相互作用物质理论及QCD相变、物理学中的群论方法及计算物理等方面的研究工作;中国物理学会会员(S020001000M),E-mail:liuyx@phy.pku.edu.cn。图1时原子核的极形变的形状示意图(取自文献[3])Fig.1Sketchoftheshapeofanucleusin-poledeformationwith(takenfromRef.[3])近年来的研究表明,在较高激发能和较高角动量情况下,原子核的集体能谱消失,即出现带终结现象[5],这表明发生了由集体运动到单粒子运动的相变。2.2原子核的形状相变原子核形状的研究一直是原子核结构理论中一个重要的问题,这是因为原子核形状与原子核组成成分及其两种运动形式--集体运动和单粒子运动、中子质子比、角动量、激发态能量和核环境的温度等都密切相关。例如,集体模型中计算单粒子运动时常用的变形平均势就和核形状有关,不同形状原子核的集体运动模式各不相同[6];同时原子核的形状由所有核子的空间分布决定,而且随集体运动模式的不同而变化[7]。另一方面,原子核的形状和一定的动力学对称性相联系[4],核形状变化与原子核的动力学对称性的破缺相联系。原子核的形状发生变化表明其状态和性质发生了变化,也就是发生了相变。因此,原子核的形状相结构和相变的研究是原子核结构研究的重要内容。由于形状共存可能是单粒子运动和集体运动较强耦合的结果[7],因此形状共存也是核形状研究中关注的焦点[8]。早期...

1、当您付费下载文档后,您只拥有了使用权限,并不意味着购买了版权,文档只能用于自身使用,不得用于其他商业用途(如 [转卖]进行直接盈利或[编辑后售卖]进行间接盈利)。
2、本站所有内容均由合作方或网友上传,本站不对文档的完整性、权威性及其观点立场正确性做任何保证或承诺!文档内容仅供研究参考,付费前请自行鉴别。
3、如文档内容存在违规,或者侵犯商业秘密、侵犯著作权等,请点击“违规举报”。

碎片内容

原子核和强相互作用物质的相变

书海行舟+ 关注
实名认证
内容提供者

热爱教学事业,对互联网知识分享很感兴趣

相关文档

确认删除?
VIP
微信客服
  • 扫码咨询
会员Q群
  • 会员专属群点击这里加入QQ群
客服邮箱
回到顶部