电脑桌面
添加小米粒文库到电脑桌面
安装后可以在桌面快捷访问

质量体系编写表格COP1-1VIP免费

质量体系编写表格COP1-1_第1页
1/3
质量体系编写表格COP1-1_第2页
2/3
质量体系编写表格COP1-1_第3页
3/3
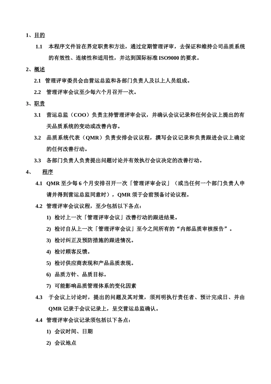
普源科技有限公司编号COP1.1程序文件版本01文件名称:品质管理评审程序责任部门QMR制定日期2002.01.04页次1/3责任部门负责人:品质系统代表:版号修订内容日期01重新修订02.01.04签收部门GMQMRQMSSHRADPDPCPEPISTENMM会签1、目的1.1本程序文件旨在界定职责和方法,通过定期管理评审,去保证和维持公司品质系统的有效性、连续性和适用性,并达到国际标准ISO9000的要求。2、概述2.1管理评审委员会由营运总监和各部门负责人及以上人员组成。2.2管理评审会议至少每六个月召开一次。3、职责3.1营运总监(COO)负责主持管理评审会议,并确认会议记录和任何会议上提出的有关品质系统的变动或改善内容。3.2品质系统代表(QMR)负责安排会议议程,撰写会议记录和负责跟进会议上确定的任何改善行动。3.3各部门负责人负责提出问题讨论并有效执行会议决定的改善行动。4、程序4.1QMR至少每6个月安排召开一次「管理评审会议」(或当任何一个部门负责人申请并得到营运总监同意时),QMR须于会前预备讨论议程。4.2管理评审会议议程,至少包括以下各点:1)检讨上一次「管理评审会议」改善行动的跟进结果。2)检讨自从上一次「管理评审会议」至今之间所有的“内部品质审核报告”。3)检讨纠正及预防措施的跟进情况。4)检讨顾客反馈。5)检讨供应商表现和产品品质表现。6)品质方针、品质目标。7)可能影响品质管理体系的变化因素4.3于会议上讨论时,提出的问题及其对策,须列明执行责任者、预计完成日、并由QMR记录于会议记录上,呈交营运总监确认。4.4管理评审会议记录须包括以下各点:1)会议时间、日期2)会议地点3)参加会议人员名单4)讨论项目5)问题及对策6)对策执行负责人,及预计完成日期(或跟进日期)7)QMR和总经理或营运总监的确认、签署8)会议记录副本之签收4.5QMR须确保管理评审会议记录副本派发到营运总监及各部门负责人。4.6各部门负责人须按时执行所管理范围的改善或预防措施。4.7QMR负责按照「预计完成日期」,跟进所有会议记录上决定的改善或预防措施的完成日期,并督促所有责任者按时完成,QMR在必要时提供协助,务求达到品质系统的有效和适用性。4.8所有行动的进度及有效性将于下一次「管理评审会议」上检讨。5记录及表格5.1会议记录。(FM-MR-0111-01)

1、当您付费下载文档后,您只拥有了使用权限,并不意味着购买了版权,文档只能用于自身使用,不得用于其他商业用途(如 [转卖]进行直接盈利或[编辑后售卖]进行间接盈利)。
2、本站所有内容均由合作方或网友上传,本站不对文档的完整性、权威性及其观点立场正确性做任何保证或承诺!文档内容仅供研究参考,付费前请自行鉴别。
3、如文档内容存在违规,或者侵犯商业秘密、侵犯著作权等,请点击“违规举报”。

碎片内容

质量体系编写表格COP1-1

书海行舟+ 关注
实名认证
内容提供者

热爱教学事业,对互联网知识分享很感兴趣

相关文档

确认删除?
VIP
微信客服
  • 扫码咨询
会员Q群
  • 会员专属群点击这里加入QQ群
客服邮箱
回到顶部