电脑桌面
添加小米粒文库到电脑桌面
安装后可以在桌面快捷访问

初中化学除杂专题可直接打印VIP免费

初中化学除杂专题可直接打印_第1页
1/7
初中化学除杂专题可直接打印_第2页
2/7
初中化学除杂专题可直接打印_第3页
3/7
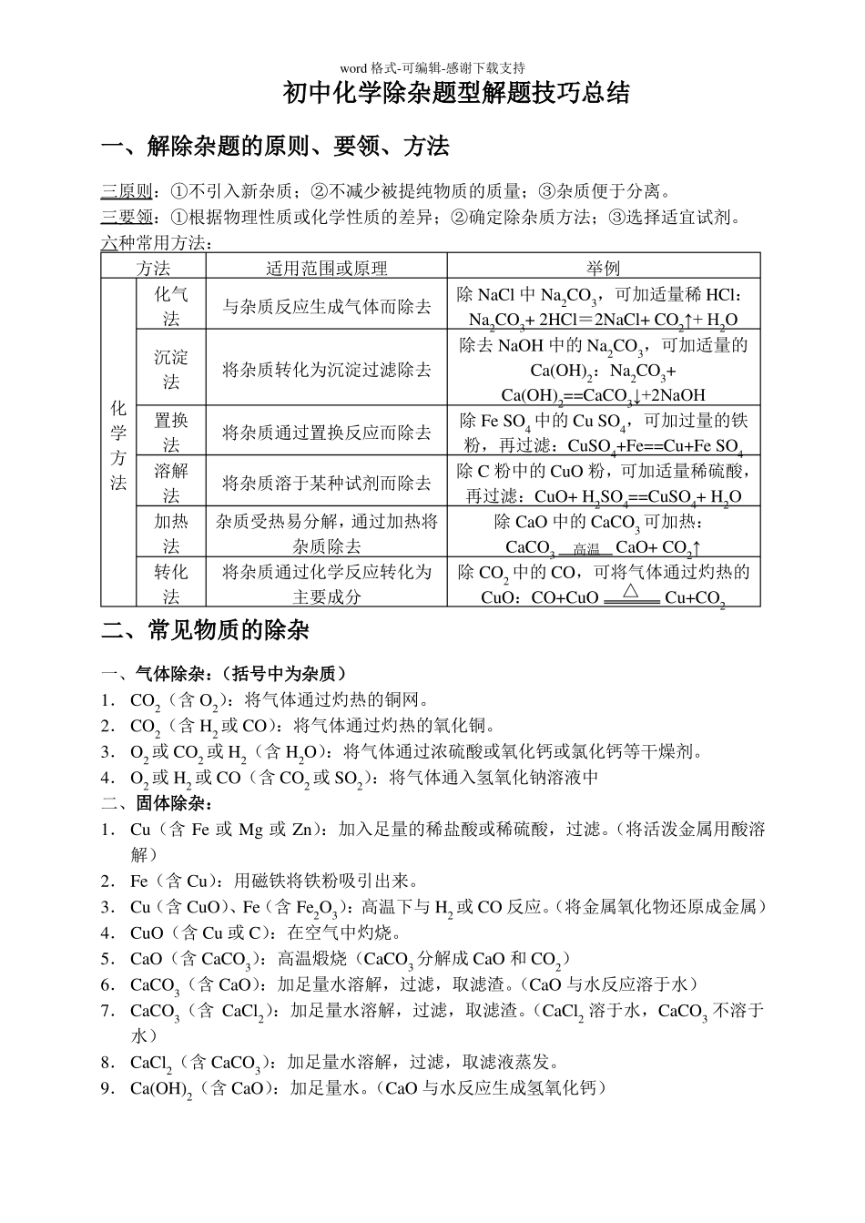
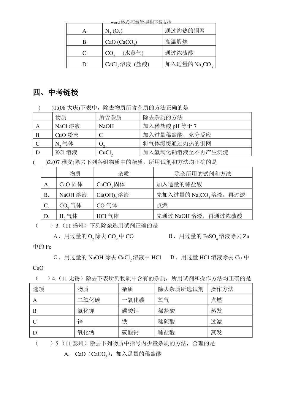
word格式-可编辑-感谢下载支持初中化学除杂题型解题技巧总结一、解除杂题的原则、要领、方法三原则:①不引入新杂质;②不减少被提纯物质的质量;③杂质便于分离。三要领:①根据物理性质或化学性质的差异;②确定除杂质方法;③选择适宜试剂。六种常用方法:方法适用范围或原理举例化气除NaCl中Na2CO3,可加适量稀HCl:与杂质反应生成气体而除去法Na2CO3+2HCl=2NaCl+CO2↑+H2O除去NaOH中的Na2CO3,可加适量的沉淀将杂质转化为沉淀过滤除去Ca(OH)2:Na2CO3+法Ca(OH)2==CaCO3↓+2NaOH化置换除FeSO4中的CuSO4,可加过量的铁将杂质通过置换反应而除去学法粉,再过滤:CuSO4+Fe==Cu+FeSO4方溶解除C粉中的CuO粉,可加适量稀硫酸,法将杂质溶于某种试剂而除去法再过滤:CuO+H2SO4==CuSO4+H2O加热杂质受热易分解,通过加热将除CaO中的CaCO3可加热:高温法杂质除去CaCO3CaO+CO2↑转化将杂质通过化学反应转化为除CO2中的CO,可将气体通过灼热的△法主要成分CuO:CO+CuOCu+CO2二、常见物质的除杂一、气体除杂:(括号中为杂质)1.CO2(含O2):将气体通过灼热的铜网。2.CO2(含H2或CO):将气体通过灼热的氧化铜。3.O2或CO2或H2(含H2O):将气体通过浓硫酸或氧化钙或氯化钙等干燥剂。4.O2或H2或CO(含CO2或SO2):将气体通入氢氧化钠溶液中二、固体除杂:1.Cu(含Fe或Mg或Zn):加入足量的稀盐酸或稀硫酸,过滤。(将活泼金属用酸溶解)2.Fe(含Cu):用磁铁将铁粉吸引出来。3.Cu(含CuO)、Fe(含Fe2O3):高温下与H2或CO反应。(将金属氧化物还原成金属)4.CuO(含Cu或C):在空气中灼烧。5.CaO(含CaCO3):高温煅烧(CaCO3分解成CaO和CO2)6.CaCO3(含CaO):加足量水溶解,过滤,取滤渣。(CaO与水反应溶于水)7.CaCO3(含CaCl2):加足量水溶解,过滤,取滤渣。(CaCl2溶于水,CaCO3不溶于水)8.CaCl2(含CaCO3):加足量水溶解,过滤,取滤液蒸发。9.Ca(OH)2(含CaO):加足量水。(CaO与水反应生成氢氧化钙)word格式-可编辑-感谢下载支持三、溶液除杂:1.FeSO4溶液(含H2SO4或CuSO4)、FeCl2溶液(含盐酸或CuCl2):过量铁粉,过滤,取滤液。有关反应:Fe+H2SO4=FeSO4+H2↑;Fe+CuSO4=Cu+FeSO4Fe+2HCl=FeCl2+H2↑;Fe+CuCl2=Cu+FeCl22.NaCl溶液(含Na2CO3):加适量稀盐酸。Na2CO3+2HCl=2NaCl+H2O+CO2↑..3.Na2SO4溶液(含CuSO4):加适量..NaOH溶液。CuSO4+2NaOH=Cu(OH)2↓+Na2SO4三、经典例题()例1.(07昆明)除去KCl溶液中混有的少量K2CO3,选用的试剂是A.H2SO4溶液B.稀盐酸C.K2SO4溶液D.AgNO3溶液()例2.(08哈尔滨)除去下列各物质中的少量杂质所选用的试剂及操作方法均正确的是项目ABCD物质KNO3H2硝酸CO杂质(少量)MnO2水蒸气盐酸CO2试剂足量的水适量的NaOH溶液过量的硝酸银溶液足量氧化铁操作方法溶解、过滤、蒸发洗气过滤加热()例3.(08黄石)下列除杂方法正确的是A.用NaOH除去CO2中混有的HClB.用点燃的方法除去CO2中混有少量的COC.用水除去MnO2中混有的KClD.用硝酸除去NaCl中混有的Na2CO3()例4.(08盐城)下表列出了除去物质中所含少量杂质的方法,其中错误的是ABCDABC物质CONaClNaOH溶液Cu(NO3)2溶液物质CO2KClH2O所含杂质CO2泥沙Na2CO3AgNO3杂质COMnO2NaNO2除去杂质的方法通过足量氢氧化钠溶液,干燥溶解、过滤、蒸发加入足量稀盐酸至不再产生气泡加入过量的铜粉,过滤除杂试剂O2水活性炭提纯方法点燃溶解、过滤、蒸发吸附、过滤溶解、过滤、洗涤()例5.(08南通)除去下列物质中所含少量杂质的方法正确的是DNa2CO3Na2SO4BaCl2()例6.(08淄博)下列除杂质的方法不正确的是...选项物质(括号内为杂质)除杂方法word格式-可编辑-感谢下载支持ABCDN2(O2)CaO(CaCO3)CO2(水蒸气)CaCl2溶液(盐酸)通过灼热的铜网高温煅烧通过浓硫酸加入适量的Na2CO3四、中考链接()1.(08大庆)下表中,除去物质所含杂质的方法正确的是ABCD物质NaCl溶液CuO粉末N2气体KCl溶液所含杂质NaOHCO2CuCl2除去杂质的方法加入稀盐酸pH等于7加入过量稀盐酸,充分反应将气体缓缓通过灼热的铜网加入氢氧化钠溶液至不再产生沉淀()2.(07雅安)除去下列各组物质中的杂质,所用试剂和方法均正确的是A.B.C.D.物...

1、当您付费下载文档后,您只拥有了使用权限,并不意味着购买了版权,文档只能用于自身使用,不得用于其他商业用途(如 [转卖]进行直接盈利或[编辑后售卖]进行间接盈利)。
2、本站所有内容均由合作方或网友上传,本站不对文档的完整性、权威性及其观点立场正确性做任何保证或承诺!文档内容仅供研究参考,付费前请自行鉴别。
3、如文档内容存在违规,或者侵犯商业秘密、侵犯著作权等,请点击“违规举报”。

碎片内容

初中化学除杂专题可直接打印

确认删除?
VIP
微信客服
  • 扫码咨询
会员Q群
  • 会员专属群点击这里加入QQ群
客服邮箱
回到顶部