电脑桌面
添加小米粒文库到电脑桌面
安装后可以在桌面快捷访问

某酒店餐饮部职务说明书大全VIP免费

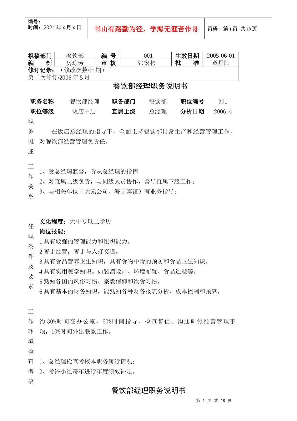
某酒店餐饮部职务说明书大全_第1页
1/18
某酒店餐饮部职务说明书大全_第2页
2/18
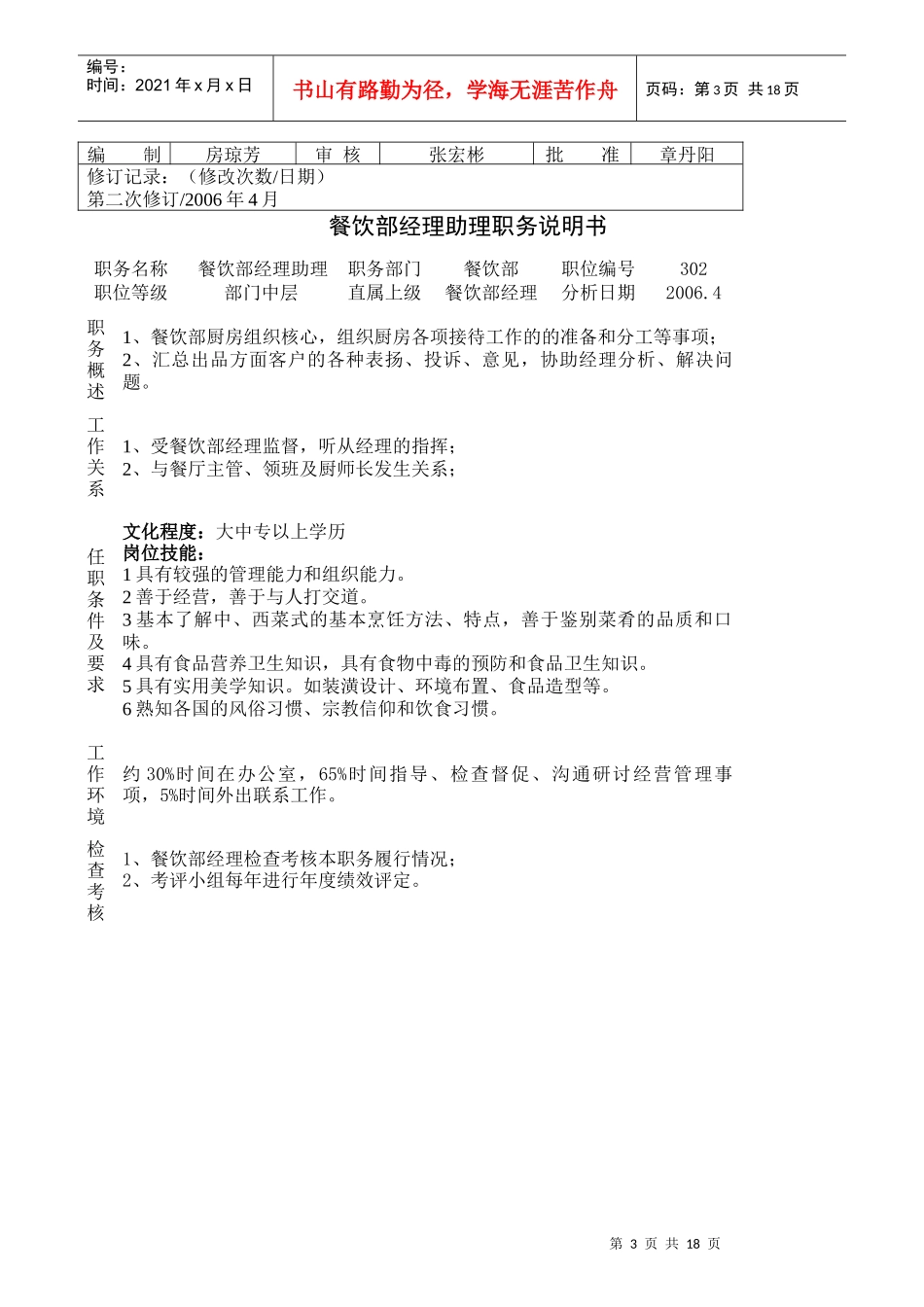
某酒店餐饮部职务说明书大全_第3页
3/18
第1页共18页编号:时间:2021年x月x日书山有路勤为径,学海无涯苦作舟页码:第1页共18页拟稿部门餐饮部编号001生效日期2005-06-01编制房琼芳审核张宏彬批准章丹阳修订记录:(修改次数/日期)第二次修订/2006年5月餐饮部经理职务说明书职务名称餐饮部经理职务部门餐饮部职位编号301职位等级饭店中层直属上级总经理分析日期2006.4职务概述在饭店总经理的指导下,全面主持餐饮部日常生产和经营管理工作,对餐饮部经营管理负责任。工作关系1、受总经理监督,听从总经理的指挥2、对直属上级负责,与同级人员协作,督导直属下级工作;3、与相关单位(大元公司、海宁宾馆)有业务指导;任职条件及要求文化程度:大中专以上学历岗位技能:1具有较强的管理能力和组织能力。2善于经营,善于与人打交道。3具有食品营养卫生知识,具有食物中毒的预防和食品卫生知识。4具有实用美学知识。如装潢设计、环境布置、食品造型等。5熟知各国的风俗习惯、宗教信仰和饮食习惯。6具有基本的财务知识。能熟知各种财务报表分析、成本控制和预算。工作环境约30%时间在办公室,60%时间指导、检查督促、沟通研讨经营管理事项,10%时间外出联系工作。检查考核1、总经理检查考核本职务履行情况;2、考评小组每年进行年度绩效评定。餐饮部经理职务说明书第2页共18页第1页共18页编号:时间:2021年x月x日书山有路勤为径,学海无涯苦作舟页码:第2页共18页主要工作任务职责附注承办策划审核批准承办人批准人1、熟悉本饭店的主要目标市场,了解消费者的餐饮需求,并有针对性地开发和提供能满足他们需求的餐饮产品和服务。√√-总经理2、制定本年度、月度的营业收入,领导全体员工积极完成经营指标。并分析和报告年、月度的经营情况。√√-3、和厨师长一起进行对固定菜单的筹划、更改,不断推出新的菜肴品种。根据市场情况和不同时期的需求,进行有特色的食品节、时令菜式及饮品的推广。√√-4、加强对餐饮采购、验收和储存的管理与控制,降低成本。√√-5、控制食品及饮品的标准、规格和要求,正确掌握成本率。加强食品原料及物品的管理,减低费用。√-6、根据已制定的服务标准和操作规程,每日检查管理人员的工作情况,餐厅的服务态度、服务规程,出品部门的食品(饮品)质量及各项规章制度的执行情况,发现问题及时纠正和处理。√-总经理7、抓好设备、设施的维修保养,使之处于完好的工作状态并得到合理使用,加强日常管理,防止事故发生。√-总经理8、抓好卫生工作和安全工作。√-总经理9、抓好员工队伍的基本建设,熟悉和掌握员工的思想状况、工作表现和业务水平。能不时地对员工进行各种培训,提高全部门的能动性。√-总经理10、11、12、一三、14、一五、总经理临时分配的其他工作任务。临时确定拟稿部门餐饮部编号002生效日期2005-06-01第3页共18页第2页共18页编号:时间:2021年x月x日书山有路勤为径,学海无涯苦作舟页码:第3页共18页编制房琼芳审核张宏彬批准章丹阳修订记录:(修改次数/日期)第二次修订/2006年4月餐饮部经理助理职务说明书职务名称餐饮部经理助理职务部门餐饮部职位编号302职位等级部门中层直属上级餐饮部经理分析日期2006.4职务概述1、餐饮部厨房组织核心,组织厨房各项接待工作的的准备和分工等事项;2、汇总出品方面客户的各种表扬、投诉、意见,协助经理分析、解决问题。工作关系1、受餐饮部经理监督,听从经理的指挥;2、与餐厅主管、领班及厨师长发生关系;任职条件及要求文化程度:大中专以上学历岗位技能:1具有较强的管理能力和组织能力。2善于经营,善于与人打交道。3基本了解中、西菜式的基本烹饪方法、特点,善于鉴别菜肴的品质和口味。4具有食品营养卫生知识,具有食物中毒的预防和食品卫生知识。5具有实用美学知识。如装潢设计、环境布置、食品造型等。6熟知各国的风俗习惯、宗教信仰和饮食习惯。工作环境约30%时间在办公室,65%时间指导、检查督促、沟通研讨经营管理事项,5%时间外出联系工作。检查考核1、餐饮部经理检查考核本职务履行情况;2、考评小组每年进行年度绩效评定。第4页共18页第3页共18页编号:时间:2021年x月x日书山有路勤为径,学海无涯苦作舟页码:第4...

1、当您付费下载文档后,您只拥有了使用权限,并不意味着购买了版权,文档只能用于自身使用,不得用于其他商业用途(如 [转卖]进行直接盈利或[编辑后售卖]进行间接盈利)。
2、本站所有内容均由合作方或网友上传,本站不对文档的完整性、权威性及其观点立场正确性做任何保证或承诺!文档内容仅供研究参考,付费前请自行鉴别。
3、如文档内容存在违规,或者侵犯商业秘密、侵犯著作权等,请点击“违规举报”。

碎片内容

某酒店餐饮部职务说明书大全

确认删除?
VIP
微信客服
  • 扫码咨询
会员Q群
  • 会员专属群点击这里加入QQ群
客服邮箱
回到顶部