电脑桌面
添加小米粒文库到电脑桌面
安装后可以在桌面快捷访问

会计稽核及财务专用表格汇总VIP免费

会计稽核及财务专用表格汇总_第1页
1/22
会计稽核及财务专用表格汇总_第2页
2/22
会计稽核及财务专用表格汇总_第3页
3/22
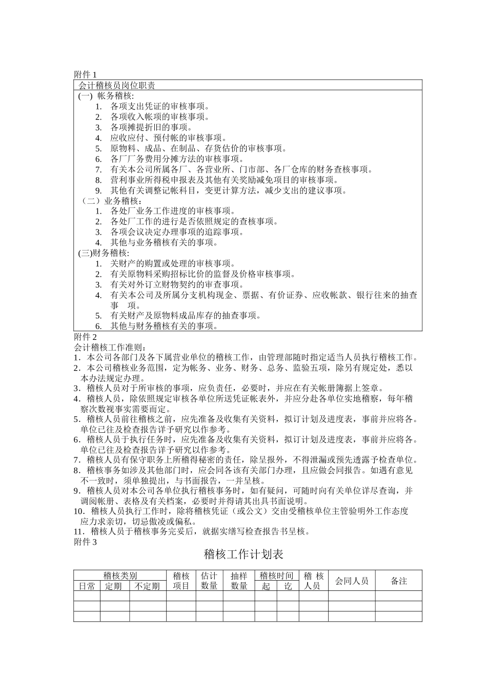
附件1会计稽核员岗位职责(一)帐务稽核:1.各项支出凭证的审核事项。2.各项收入帐项的审核事项。3.各项摊提折旧的事项。4.应收应付、预付帐的审核事项。5.原物料、成品、在制品、存货估价的审核事项。6.各厂厂务费用分摊方法的审核事项。7.有关本公司所属各厂、各营业所、门市部、各厂仓库的财务查核事项。8.营利事业所得税申报表及其他有关奖励减免项目的审核事项。9.其他有关调整记帐科目,变更计算方法,减少支出的建议事项。(二)业务稽核:1.各处厂业务工作进度的审核事项。2.各处厂工作的进行是否依照规定的查核事项。3.各项会议决定办理事项的追踪事项。4.其他与业务稽核有关的事项。(三)财务稽核:1.关财产的购置或处理的审核事项。2.有关原物料采购招标比价的监督及价格审核事项。3.有关对外订立财物契约的审查事项。4.有关本公司及所属分支机构现金、票据、有价证券、应收帐款、银行往来的抽查事项。5.有关财产及原物料成品库存的抽查事项。6.其他与财务稽核有关的事项。附件2会计稽核工作准则:1.本公司各部门及各下属营业单位的稽核工作,由管理部随时指定适当人员执行稽核工作。2.本公司稽核业务范围,定为帐务、业务、财务、总务、监验五项,除另有规定处,悉以本办法规定办理。3.稽核人员对于所审核的事项,应负责任,必要时,并应在有关帐册簿据上签章。4.稽核人员,除依照规定审核各单位所送凭证帐表外,并应分赴各单位实地稽察,每年稽察次数视事实需要而定。5.稽核人员前往稽核之前,应先准备及收集有关资料,拟订计划及进度表,事前并应将各。单位已往及检查报告详予研究以作参考。6.稽核人员于执行任务时,应先准备及收集有关资料,拟订计划及进度表,事前并应将各。单位已往及检查报告详予研究以作参考。7.稽核人员有保守职务上所稽得秘密的责任,除呈报外,不得泄漏或预先透露予检查单位。8.稽核事务如涉及其他部门时,应会同各该有关部门办理,且应做会同报告。如遇有意见不一致时,须单独提出,与书面报告,一并呈核。9.稽核人员对本公司各单位执行稽核事务时,如有疑问,可随时向有关单位详尽查询,并调阅帐册、表格及有关档案,必要时并得请其出具书面说明。10.稽核人员执行工作时,除将稽核凭证(或公文)交由受稽核单位主管验明外工作态度应力求亲切,切忌傲凌或偏私。11.稽核人员于稽核事务完妥后,就据实缮写检查报告书呈核。附件3稽核工作计划表稽核类别稽核项目估计数量抽样数量稽核时间稽核人员会同人员备注日常定期不定期起讫附件4帐务稽核表稽核事项稽核部门稽核记录语评记帐凭证的审核或检查时,应注意下列事项1.每一交易行为发生,是否按规定填制传票,如有积压或事后补制者,应查明其原因。2.会计科目、子目、细目有无误用,摘要是否适当,有无遗漏、错误以及各项数字的计算是否正确。3.转帐是否合理,借贷方数字是否相符。4.应加盖的戮记编号手续是否合乎规定、齐全、确实及手续是否完备。5.传票所附原始凭证是否合乎规定、齐全、确实及手续是否完备。6.传票编号是否连贯,有无重编、缺号现象,装订是否完整。7.传票的保存方法及放置地点是否妥善,是否已登录日记簿或日计表。8.传票的调阅及拆阅是否依照规定手续办理。帐簿检查时,应注意下列事项1.各种帐簿的记载,是否与传票相符应复核者,是否已复核,每日应记的帐,是否当日记载完毕。2.现金收付日记帐收付总额,是否与库存表当日收付金额相符。3.各科目明细分类帐户或子目之和或未销讫各笔之和是否与总分类帐各该科目之余额相等,是否按日或定期核对。相对科目之余额是否相符,有无漏转现象。4.各种帐簿启用、移交及编制明细帐目等,是否完备,并送该管税捐稽征机关登记。5.各种帐簿有无经核准后而自行改订者。6.各种帐簿记载错误的纠正划线、结转、地页等手续,是否依照规定办理,误露的空白帐页,有否划“X”形红线注销,并由记帐员及主办会计人员在“X”处盖章证明。7.活页帐页的编号及保管,是否依照规定手续办理,订本式帐簿有无缺号。8.旧帐簿内未用空白帐页,有无加划线或加盖“空白作废”戮记注销。9.各种帐簿的保存方法及放置地点,是...

1、当您付费下载文档后,您只拥有了使用权限,并不意味着购买了版权,文档只能用于自身使用,不得用于其他商业用途(如 [转卖]进行直接盈利或[编辑后售卖]进行间接盈利)。
2、本站所有内容均由合作方或网友上传,本站不对文档的完整性、权威性及其观点立场正确性做任何保证或承诺!文档内容仅供研究参考,付费前请自行鉴别。
3、如文档内容存在违规,或者侵犯商业秘密、侵犯著作权等,请点击“违规举报”。

碎片内容

会计稽核及财务专用表格汇总

确认删除?
VIP
微信客服
  • 扫码咨询
会员Q群
  • 会员专属群点击这里加入QQ群
客服邮箱
回到顶部