电脑桌面
添加小米粒文库到电脑桌面
安装后可以在桌面快捷访问

会计科目基础知识培训资料VIP免费

会计科目基础知识培训资料_第1页
1/76
会计科目基础知识培训资料_第2页
2/76
会计科目基础知识培训资料_第3页
3/76
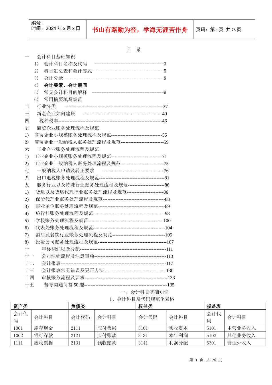
第1页共76页编号:时间:2021年x月x日书山有路勤为径,学海无涯苦作舟页码:第1页共76页目录一会计科目基础知识1)会计科目名称及代码-----------------------------32)科目汇总表和会计等式------------------------------53)会计分录------------------------------------------84)会计要素、会计期间5)常见会计科目的解释------------------------------96)常用摘要填写规范二行业分类-------------------------------------------------------------37三新老企业如何建账--------------------------------------------------40四税种税率-----------------------------------------------------------------46五商贸企业账务处理流程及规范1)商贸企业小规模账务处理流程及规范--------------------------------552)商贸企业一般纳税人账务处理流程及规范---------------------------59六工业企业账务处理流程及规范1)工业企业小规模账务处理流程及规范--------------------------------712)工业企业一般纳税人账务处理流程及规范---------------------------75七一般纳税人申请及转正要求---------------------------------------76八出口退税账务处理流程及规范-----------------------------------------81九服务行业以及特殊行业账务处理流程及规范-----------------------861)货运以及货运代理行业账务处理流程及规范-----------------------862)保险代理业账务处理流程及规范---------------------------------------883)事业单位账务处理流程及规范------------------------------------------894)旅行社账务处理流程及规范---------------------------------------------985)学校账务处理流程及规范-----------------------------------------------1006)代表处账务处理流程及规范---------------------------------------------1047)酒店及餐饮行业账务处理流程及规范---------------------------------1058)投资公司账务处理流程及规范-------------------------------------------107十年终利润以及分配------------------------------------------------------111十一公司注销流程及注意事项---------------------------------------------113十二会计报表------------------------------------------------------------------117十三会计报表常见错误及更正方法---------------------------------------130十四审核账务流程及要求----------------------------------------------------133十五督导沟通问答50题----------------------------------------------------135一、会计科目基础知识1、会计科目及代码规范化表格资产类负债类权益类损益表会计代码会计科目会计代码会计科目会计代码会计科目会计代码会计科目1001库存现金2111应付票据3101实收资本5101主营业务收入1002银行存款2121应付账款3131本年利润5102其他业务收入1111应收票据2131预收账款3141利润分配5301营业外收入第2页共76页第1页共76页编号:时间:2021年x月x日书山有路勤为径,学海无涯苦作舟页码:第2页共76页1131应收账款2151应付职工薪酬314101未分配利润5401主营业务成本1133其他应收款215101工资成本类5402营业税金及附加1151预付账款215102福利费会计代码会计科目5405其他业务支出1161应收出口退税2171应交税费4101生产成本5501销售费用1211原材料217101应交增值税410101直接材料5502管理费用1231低值易耗品21710101进项税额410102直接人工550201工资1243库存商品21710102销项税额410103制造费用550202办公费1501固定资产21710103转出未交增值税4105制造费用550203差旅费1502累计折旧217102待抵扣进项税410501工资550204交际应酬费1603在建工程217103未交增值税410502租赁费550205通讯费1901长期待摊费用217104营业税410503水电管理费550206运杂费217105城建税410504折旧费550207折旧费217106教育费附加550208福利费217107个人所得税550209租赁费217108堤围费550210水电管理费217109企业所得税550211开办费217110文化事业建设费550212堤围费2181其他应付款550213社保费550214税金5503财务...

1、当您付费下载文档后,您只拥有了使用权限,并不意味着购买了版权,文档只能用于自身使用,不得用于其他商业用途(如 [转卖]进行直接盈利或[编辑后售卖]进行间接盈利)。
2、本站所有内容均由合作方或网友上传,本站不对文档的完整性、权威性及其观点立场正确性做任何保证或承诺!文档内容仅供研究参考,付费前请自行鉴别。
3、如文档内容存在违规,或者侵犯商业秘密、侵犯著作权等,请点击“违规举报”。

碎片内容

会计科目基础知识培训资料

确认删除?
VIP
微信客服
  • 扫码咨询
会员Q群
  • 会员专属群点击这里加入QQ群
客服邮箱
回到顶部