电脑桌面
添加小米粒文库到电脑桌面
安装后可以在桌面快捷访问

财务管理学备考资料 综合版VIP免费

财务管理学备考资料 综合版_第1页
1/11
财务管理学备考资料 综合版_第2页
2/11
财务管理学备考资料 综合版_第3页
3/11
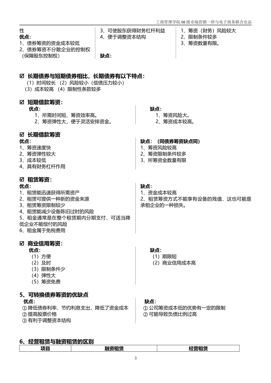
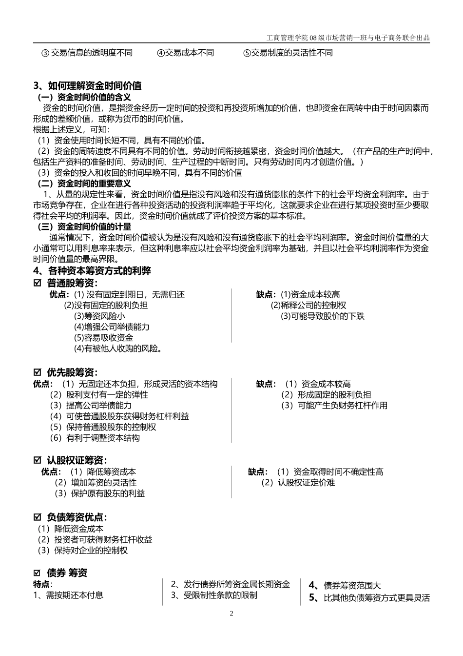
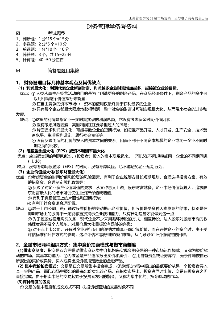
工商管理学院08级市场营销一班与电子商务联合出品财务管理学备考资料考试题型1、判断题:1分*15个=15分2、多选题:2分*5个=10分3、单选题:1分*10个=10分4、简答题:3个,共15~25分5、计算题:40~50分左右简答题题目集锦1、财务管理目标几种基本观点及其优缺点(1)利润最大化:利润代表企业新创财富,利润越多企业财富增加越多,越接近企业的目标。优点:①人类从事生产经营活动的目的是为了创造更多的剩余产品,在商品经济条件下,剩余产品的多少可以用利润这个价值指标来衡量;②在自由竞争的资本市场中,资本的使用权最终属于获利最多的企业;③只有每个企业都最大限度地获得利润,整个社会的财富才可能实现最大化,从而带来社会的进步和发展。缺点:①这里的利润是指企业一定时期实现的利润总额,它没有考虑资金时间价值因素;②没有考虑风险因素,高额利润往往要承担过大的风险;③片面追求利润最大化,可能导致企业的短期行为,如忽视产品开发、人才开发、生产安全、技术装备水平、生活福利设施、履行社会责任等;④没有反映创造的利润与投入的资本之间的关系,因而不利于不同资本规模的企业或同一企业不同时期之间的比较。(2)每股盈余最大化(EPS)或资本利润率最大化优点:应当把实现的利润和股东(投资者)投入的资本联系起来。(可以在不同规模或同一企业的不同期间进行比较)缺点:没有考虑每股盈余(EPS)的时间;没有考虑风险。也不能避免企业短期行为。(3)企业价值最大化(股东财富最大化)优点:①考虑资金的时间价值和投资的风险因素,有利于企业统筹安排长短期规划、合理选择投资方案、有效筹措资金、合理制定股利政策等;②反映了对企业资产保值增值的要求,从某种意义上说,股东财富越多,企业市场价值就越大,追求股东财富最大化的结果可促使企业资产保值或增值;③有利于克服管理上的片面性和短期行为;④有利于社会资源合理配置。缺点:①对于上市公司,虽可通过股票价格的变动揭示企业价值,但股价是受多种因素影响的结果,特别是在即期市场上的股价不一定能够直接揭示企业获利能力,只有长期趋势才能做到这一点;②为了控股或稳定购销关系,现代企业不少采用循环持股的方式,相互持股。法人股东对股票市价的敏感程度远不及个人股东,对股价最大化目标没有足够的兴趣;③对于非上市公司,只有对企业进行专门的评估才能真正确定其价值。而在评估企业的资产时,由于受评估标准和评估方式的影响,这种评估不易做到客观和准确,从而导致企业价值确定的困难。2、金融市场两种组织方式:集中竞价拍卖模式与做市商制度(1)做市商制度:指交易双方需借助做市商这类中介机构来实现金融交易的一种市场运作模式,又称为报价驱动的市场。其基本功能为:①为该金融产品连续报出买价和卖价;②用自有资金或证券库存,无条件地按自己所报出的买价或卖价,买入或卖出投资者指定数量的金融产品。(2)集中竞价拍卖模式:交易是在交易所集中撮合完成,投资者以市场中报出的最低要价从另一个投资者买入某一金融产品,而以市场中报出的最高出价卖出该产品。在拍卖市场上,投资者同时出价,交易在投资者之间直接完成。由于拍卖市场的交易起始于投资者发出的指令,又称为集中化的、指令驱动的市场。(3)两种制度的区别①交易的集中程度和成交方式不同②投资者面对的交易对象不同1工商管理学院08级市场营销一班与电子商务联合出品③交易信息的透明度不同④交易成本不同⑤交易制度的灵活性不同3、如何理解资金时间价值(一)资金时间价值的含义资金的时间价值,是指资金经历一定时间的投资和再投资所增加的价值,也即资金在周转中由于时间因素而形成的差额价值,或称为货币的时间价值。根据上述定义,可知:(1)资金使用时间长短不同,具有不同的价值。(2)资金的周转速度不同具有不同的价值。劳动时间衔接越紧密,资金时间价值越大。(在产品的生产时间中,包括生产资料的准备时间、劳动时间、生产过程的中断时间。只有劳动时间内才创造价值。)(3)资金的投入和收回的时间早晚不同,具有不同的价值(二)资金时间的重要意义1、从量的规定性来看,资金时间价值是指没有风险和...

1、当您付费下载文档后,您只拥有了使用权限,并不意味着购买了版权,文档只能用于自身使用,不得用于其他商业用途(如 [转卖]进行直接盈利或[编辑后售卖]进行间接盈利)。
2、本站所有内容均由合作方或网友上传,本站不对文档的完整性、权威性及其观点立场正确性做任何保证或承诺!文档内容仅供研究参考,付费前请自行鉴别。
3、如文档内容存在违规,或者侵犯商业秘密、侵犯著作权等,请点击“违规举报”。

碎片内容

财务管理学备考资料 综合版

您可能关注的文档

确认删除?
VIP
微信客服
  • 扫码咨询
会员Q群
  • 会员专属群点击这里加入QQ群
客服邮箱
回到顶部