电脑桌面
添加小米粒文库到电脑桌面
安装后可以在桌面快捷访问

下篇 审计管理VIP免费

下篇 审计管理_第1页
1/11
下篇 审计管理_第2页
2/11
下篇 审计管理_第3页
3/11
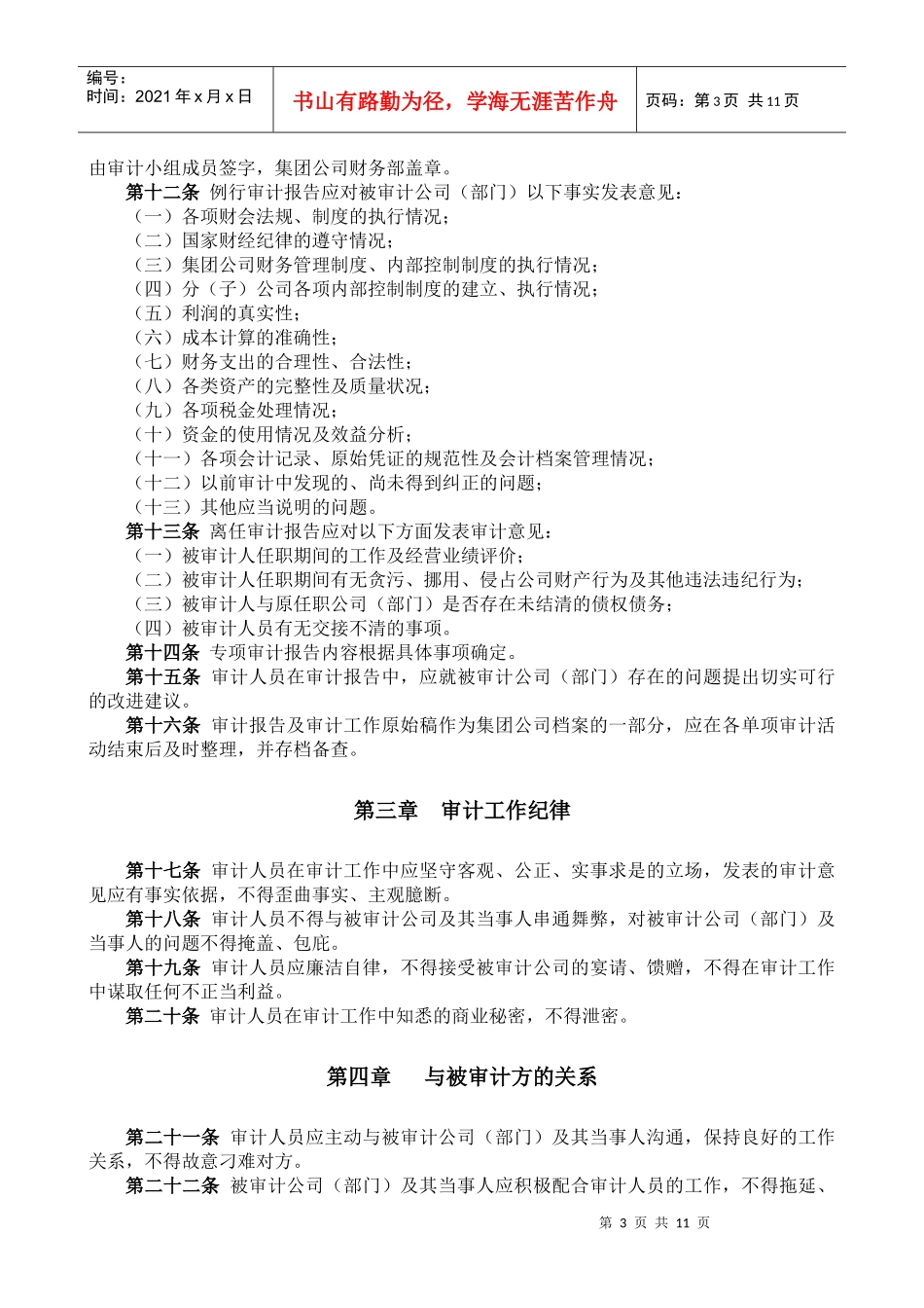
第1页共11页编号:时间:2021年x月x日书山有路勤为径,学海无涯苦作舟页码:第1页共11页下篇审计管理第Ⅴ章审计管理25、内部审计制度26、内部审计工作操作规程27、审计工作底稿复核制度28、审计整改落实管理制度29、内部审计工作责任追究制度30、内部审计人员管理制度第2页共11页第1页共11页编号:时间:2021年x月x日书山有路勤为径,学海无涯苦作舟页码:第2页共11页内部审计制度第一章总则第一条为了对公司各项运营管理实施有效的监控,并规范公司内部审计行为,依据国家有关审计法规和集团公司有关管理规定,结合公司目前实际情况,特制定此制度。第二条本制度适用于集团公司及所属各分(子)公司、经营性部门。第二章审计类型与实施第三条审计类型:(一)例行审计。按照集团公司审计计划,对所属各公司的经营管理活动每年至少审计一次。(二)离任审计。集团公司所属各公司总经理、财务总监,在建工程总经理,供应、物流、销售等经营性部门总经理离任前,由集团公司财务部按国家相关规定对离任人员在职期间的经营管理活动进行离任审计。(三)专项审计。对集团公司所属各公司、经营性部门存在的重点问题及员工举报的问题进行专项审计。(四)其他审计。集团公司要求开展的其他审计活动。第四条集团公司决定对所属各公司进行审计时,由集团公司财务部签发《审计通知书》。第五条《审计通知书》签发后,审计部门应当委派至少由两名审计人员组成的审计小组,并指定其中一人为组长,开展审计工作。审计小组组长对该次审计工作结果负全部责任。第六条审计人员开展审计工作,应当以下列法规、制度为依据:(一)《中华人民共和国审计法》、《中华人民共和国会计法》以及国家相关财经纪律;(二)《企业财务准则》、《企业会计准则》、《企业财务制度》、《企业会计制度》;(三)《会计基础工作规范》;(四)集团公司财务管理制度及内部控制制度。第七条审计内容:(一)各类会计凭证、帐薄、报表、档案;(二)各项内部控制制度;(三)各类合同、协议、文件资料。第八条审计人员应对被审计公司(部门)的各类实物资产进行清查核实,不能全部清查核实的,应当清查核实,清查结果应当足以形成审计结论。第九条审计人员应对审计工作的全过程做出真实、准确、完整的记录,形成统一、规范的审计工作初始资料。第十条审计记录应征求当事人的意见,并经其签字确认。第十一条审计工作结束后,审计人员应认真做好审计总结,出具审计报告。审计报告第3页共11页第2页共11页编号:时间:2021年x月x日书山有路勤为径,学海无涯苦作舟页码:第3页共11页由审计小组成员签字,集团公司财务部盖章。第十二条例行审计报告应对被审计公司(部门)以下事实发表意见:(一)各项财会法规、制度的执行情况;(二)国家财经纪律的遵守情况;(三)集团公司财务管理制度、内部控制制度的执行情况;(四)分(子)公司各项内部控制制度的建立、执行情况;(五)利润的真实性;(六)成本计算的准确性;(七)财务支出的合理性、合法性;(八)各类资产的完整性及质量状况;(九)各项税金处理情况;(十)资金的使用情况及效益分析;(十一)各项会计记录、原始凭证的规范性及会计档案管理情况;(十二)以前审计中发现的、尚未得到纠正的问题;(十三)其他应当说明的问题。第十三条离任审计报告应对以下方面发表审计意见:(一)被审计人任职期间的工作及经营业绩评价;(二)被审计人任职期间有无贪污、挪用、侵占公司财产行为及其他违法违纪行为;(三)被审计人与原任职公司(部门)是否存在未结清的债权债务;(四)被审计人员有无交接不清的事项。第十四条专项审计报告内容根据具体事项确定。第十五条审计人员在审计报告中,应就被审计公司(部门)存在的问题提出切实可行的改进建议。第十六条审计报告及审计工作原始稿作为集团公司档案的一部分,应在各单项审计活动结束后及时整理,并存档备查。第三章审计工作纪律第十七条审计人员在审计工作中应坚守客观、公正、实事求是的立场,发表的审计意见应有事实依据,不得歪曲事实、主观臆断。第十八条审计人员不得与被审计公司及其当事人串通舞弊,对被...

1、当您付费下载文档后,您只拥有了使用权限,并不意味着购买了版权,文档只能用于自身使用,不得用于其他商业用途(如 [转卖]进行直接盈利或[编辑后售卖]进行间接盈利)。
2、本站所有内容均由合作方或网友上传,本站不对文档的完整性、权威性及其观点立场正确性做任何保证或承诺!文档内容仅供研究参考,付费前请自行鉴别。
3、如文档内容存在违规,或者侵犯商业秘密、侵犯著作权等,请点击“违规举报”。

碎片内容

下篇 审计管理

您可能关注的文档

确认删除?
VIP
微信客服
  • 扫码咨询
会员Q群
  • 会员专属群点击这里加入QQ群
客服邮箱
回到顶部