电脑桌面
添加小米粒文库到电脑桌面
安装后可以在桌面快捷访问

应交税费实质性程序与审计程序VIP专享VIP免费

应交税费实质性程序与审计程序_第1页
1/12
应交税费实质性程序与审计程序_第2页
2/12
应交税费实质性程序与审计程序_第3页
3/12
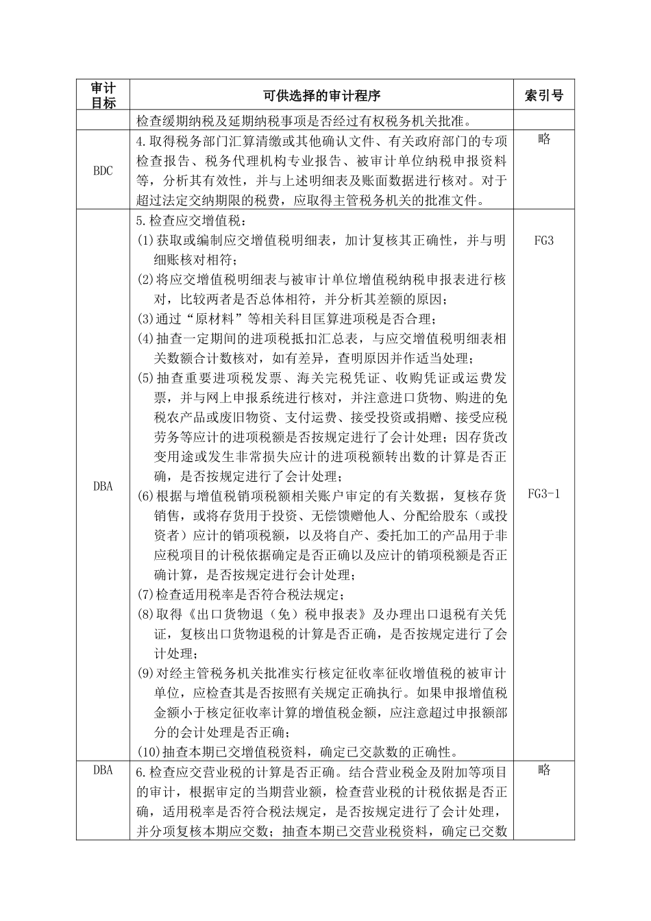
应交税费实质性程序被审计单位:项目:应交税费编制:日期:索引号:FG财务报表截止日/期间:复核:日期:第一部分认定、审计目标和审计程序对应关系一、审计目标与认定对应关系表审计目标财务报表认定存在完整性权利和义务计价和分摊列报A资产负债表中记录的应交税费是存在的。√B所有应当记录的应交税费均已记录。√C记录的应交税费是被审计单位应当履行的偿还义务。√D应交税费以恰当的金额包括在财务报表中,与之相关的计价调整已恰当记录。√E应交税费已按照企业会计准则的规定在财务报表中作出恰当列报。√二、审计目标与审计程序对应关系表审计目标可供选择的审计程序索引号D1.获取或编制应交税费明细表:(1)复核加计是否正确,并与报表数、总账数和明细账合计数核对是否相符;(2)注意印花税、耕地占用税以及其他不需要预计应缴数的税金有无误入应交税费项目;(3)分析存在借方余额的项目,查明原因,判断是否由被审计单位预缴税款引起;FG2BCA2.首次接受委托时,取得被审计单位的纳税鉴定、纳税通知、减免税批准文件等,了解被审计单位适用的税种、附加税费、计税(费)基础、税(费)率,以及征、免、减税(费)的范围与期限。如果被审计单位适用特定的税基式优惠或税额式优惠、或减低适用税率的,且该项税收优惠需办理规定的审批或备案手续的,应检查相关的手续是否完整、有效。连续接受委托时,关注其变化情况。略BA3.核对期初未交税金与税务机关受理的纳税申报资料是否一致,略审计目标可供选择的审计程序索引号检查缓期纳税及延期纳税事项是否经过有权税务机关批准。BDC4.取得税务部门汇算清缴或其他确认文件、有关政府部门的专项检查报告、税务代理机构专业报告、被审计单位纳税申报资料等,分析其有效性,并与上述明细表及账面数据进行核对。对于超过法定交纳期限的税费,应取得主管税务机关的批准文件。略DBA5.检查应交增值税:(1)获取或编制应交增值税明细表,加计复核其正确性,并与明细账核对相符;(2)将应交增值税明细表与被审计单位增值税纳税申报表进行核对,比较两者是否总体相符,并分析其差额的原因;(3)通过“原材料”等相关科目匡算进项税是否合理;(4)抽查一定期间的进项税抵扣汇总表,与应交增值税明细表相关数额合计数核对,如有差异,查明原因并作适当处理;(5)抽查重要进项税发票、海关完税凭证、收购凭证或运费发票,并与网上申报系统进行核对,并注意进口货物、购进的免税农产品或废旧物资、支付运费、接受投资或捐赠、接受应税劳务等应计的进项税额是否按规定进行了会计处理;因存货改变用途或发生非常损失应计的进项税额转出数的计算是否正确,是否按规定进行了会计处理;(6)根据与增值税销项税额相关账户审定的有关数据,复核存货销售,或将存货用于投资、无偿馈赠他人、分配给股东(或投资者)应计的销项税额,以及将自产、委托加工的产品用于非应税项目的计税依据确定是否正确以及应计的销项税额是否正确计算,是否按规定进行会计处理;(7)检查适用税率是否符合税法规定;(8)取得《出口货物退(免)税申报表》及办理出口退税有关凭证,复核出口货物退税的计算是否正确,是否按规定进行了会计处理;(9)对经主管税务机关批准实行核定征收率征收增值税的被审计单位,应检查其是否按照有关规定正确执行。如果申报增值税金额小于核定征收率计算的增值税金额,应注意超过申报额部分的会计处理是否正确;(10)抽查本期已交增值税资料,确定已交款数的正确性。FG3FG3-1DBA6.检查应交营业税的计算是否正确。结合营业税金及附加等项目的审计,根据审定的当期营业额,检查营业税的计税依据是否正确,适用税率是否符合税法规定,是否按规定进行了会计处理,并分项复核本期应交数;抽查本期已交营业税资料,确定已交数略审计目标可供选择的审计程序索引号的正确性。DBA7.检查应交消费税的计算是否正确。结合营业税金及附加等项目,根据审定的应税消费品销售额(或数量),检查消费税的计税依据是否正确。适用税率(或单位税额)是否符合税法规定,是否按规定进行了会计处理,并分项复核本期应交消费税税额;抽查本期已交消费税资料,确定已交数的正确性。...

1、当您付费下载文档后,您只拥有了使用权限,并不意味着购买了版权,文档只能用于自身使用,不得用于其他商业用途(如 [转卖]进行直接盈利或[编辑后售卖]进行间接盈利)。
2、本站所有内容均由合作方或网友上传,本站不对文档的完整性、权威性及其观点立场正确性做任何保证或承诺!文档内容仅供研究参考,付费前请自行鉴别。
3、如文档内容存在违规,或者侵犯商业秘密、侵犯著作权等,请点击“违规举报”。

碎片内容

应交税费实质性程序与审计程序

确认删除?
VIP
微信客服
  • 扫码咨询
会员Q群
  • 会员专属群点击这里加入QQ群
客服邮箱
回到顶部