电脑桌面
添加小米粒文库到电脑桌面
安装后可以在桌面快捷访问

某证券公司工资改革方案VIP专享VIP免费

某证券公司工资改革方案_第1页
1/9
某证券公司工资改革方案_第2页
2/9
某证券公司工资改革方案_第3页
3/9
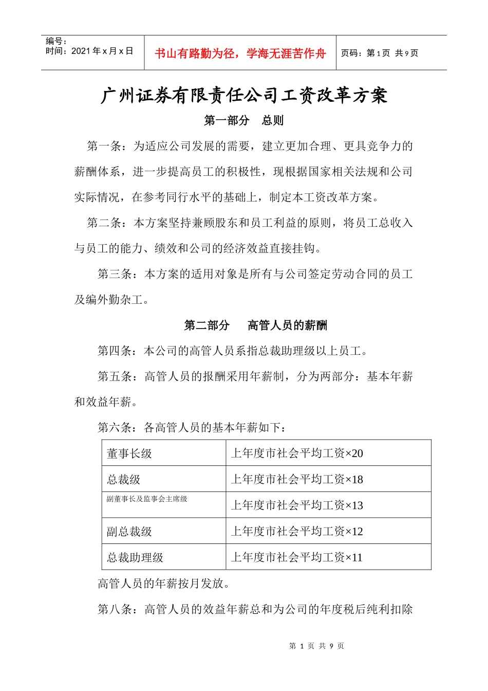
第1页共9页编号:时间:2021年x月x日书山有路勤为径,学海无涯苦作舟页码:第1页共9页广州证券有限责任公司工资改革方案第一部分总则第一条:为适应公司发展的需要,建立更加合理、更具竞争力的薪酬体系,进一步提高员工的积极性,现根据国家相关法规和公司实际情况,在参考同行水平的基础上,制定本工资改革方案。第二条:本方案坚持兼顾股东和员工利益的原则,将员工总收入与员工的能力、绩效和公司的经济效益直接挂钩。第三条:本方案的适用对象是所有与公司签定劳动合同的员工及编外勤杂工。第二部分高管人员的薪酬第四条:本公司的高管人员系指总裁助理级以上员工。第五条:高管人员的报酬采用年薪制,分为两部分:基本年薪和效益年薪。第六条:各高管人员的基本年薪如下:董事长级上年度市社会平均工资×20总裁级上年度市社会平均工资×18副董事长及监事会主席级上年度市社会平均工资×13副总裁级上年度市社会平均工资×12总裁助理级上年度市社会平均工资×11高管人员的年薪按月发放。第八条:高管人员的效益年薪总和为公司的年度税后纯利扣除第2页共9页第1页共9页编号:时间:2021年x月x日书山有路勤为径,学海无涯苦作舟页码:第2页共9页10%的净资产收益后所剩余额的10%,其中董事长所占份额应不低于20%,总裁所占份额应不低于18%,其他高管人员的效益年薪由董事会分别考核确定。第九条:效益年薪每年发放应发部分的60%,未发部分作为经营者风险抵押金,存入指定帐户,待任期届满考核合格后,连同银行利息一起兑现给经营者本人。考核不合格的,予以扣减。第三部分编内员工的薪酬第一章基础工资第十条:所有编内员工的基础工资暂定为500元,以后根据物价水平变动情况逐年调整。第二章工龄工资第十一条:公司所有员工实行统一的工龄工资计算标准。第十二条:工龄工资计算公式为:工龄工资=公司工龄×20元第三章岗位、技能工资第十三条:岗位、技能工资按职能部门、业务部门和营业部分别计发。第十四条:职能部门(包括总裁办、人力资源总部、财务中心、研究中心、电脑中心、纪检监察法律室、稽核室、行政后勤中心等部门)的岗位、技能工资计算标准为:岗位、技能工资=岗位、技能工资基数×岗位、技能工资系数第3页共9页第2页共9页编号:时间:2021年x月x日书山有路勤为径,学海无涯苦作舟页码:第3页共9页第十五条:职能部门岗位、技能工资基数为:广州市上年市社会平均月工资。第十六条:职能部门岗位、技能工资系数表表一:职等职位一级二级三级四级五级六级七级八级一等业务员等职位1.21.31.41.51.61.71.81.9二等业务主管等职位1.51.61.71.81.92.02.12.2三等襄理等职位1.81.92.02.12.22.32.42.5四等经理助理等职位2.12.22.32.42.52.62.72.8五等副经理等职位2.52.62.72.82.93.03.13.2六等经理等职位2.82.93.03.13.23.33.43.5七等总经理助理等职位3.13.23.33.43.53.63.73.8八等副总经理等职位3.63.73.83.94.04.14.24.3九等总经理等职位4.54.64.74.84.95.05.15.2第十七条:业务部门总部(基金总部、机构管理总部、投资管理中心、债券总部、投资银行总部)的岗位工资与职能部门相同。第十八条:公司在外地的分支机构(营业部除外)员工的系数与职能部门相同,但基数由人力资源总部根据各地上年市社会平均工资实行分类确定。地区分类表如下:表二:第4页共9页第3页共9页编号:时间:2021年x月x日书山有路勤为径,学海无涯苦作舟页码:第4页共9页地区类别城市一类地区广州、北京、上海、深圳二类地区天津、河北、辽宁、江苏、浙江、福建、山东、广西、海南9个省的重点城市及珠江三角洲地区所属城市。三类地区一、二类地区以外的城市第十九条:营业部员工岗位、技能工资计算公式为:岗位、技能工资=岗位、技能工资系数×岗位、技能工资基数第二十条:营业部员工岗位、技能工资系数表表三:职等职位一级二级三级四级五级六级七级八级一等业务员1.21.31.41.51.61.71.81.9.二等业务主管1.51.61.71.81.92.02.12.2三等襄理1.81.92.02.12.22.32.42.5四等总经理助理2.42.52.62.72.82.93.03.1五等副总经理3.13.23.33.43.53.63.73.8六等总经理3.63.73.83.94.04.14.24.3第二十一条:营业部员...

1、当您付费下载文档后,您只拥有了使用权限,并不意味着购买了版权,文档只能用于自身使用,不得用于其他商业用途(如 [转卖]进行直接盈利或[编辑后售卖]进行间接盈利)。
2、本站所有内容均由合作方或网友上传,本站不对文档的完整性、权威性及其观点立场正确性做任何保证或承诺!文档内容仅供研究参考,付费前请自行鉴别。
3、如文档内容存在违规,或者侵犯商业秘密、侵犯著作权等,请点击“违规举报”。

碎片内容

某证券公司工资改革方案

中小学资料+ 关注
实名认证
内容提供者

精美课件,值得下载

确认删除?
VIP
微信客服
  • 扫码咨询
会员Q群
  • 会员专属群点击这里加入QQ群
客服邮箱
回到顶部