电脑桌面
添加小米粒文库到电脑桌面
安装后可以在桌面快捷访问

质量考核办法VIP专享VIP免费

质量考核办法_第1页
1/9
质量考核办法_第2页
2/9
质量考核办法_第3页
3/9
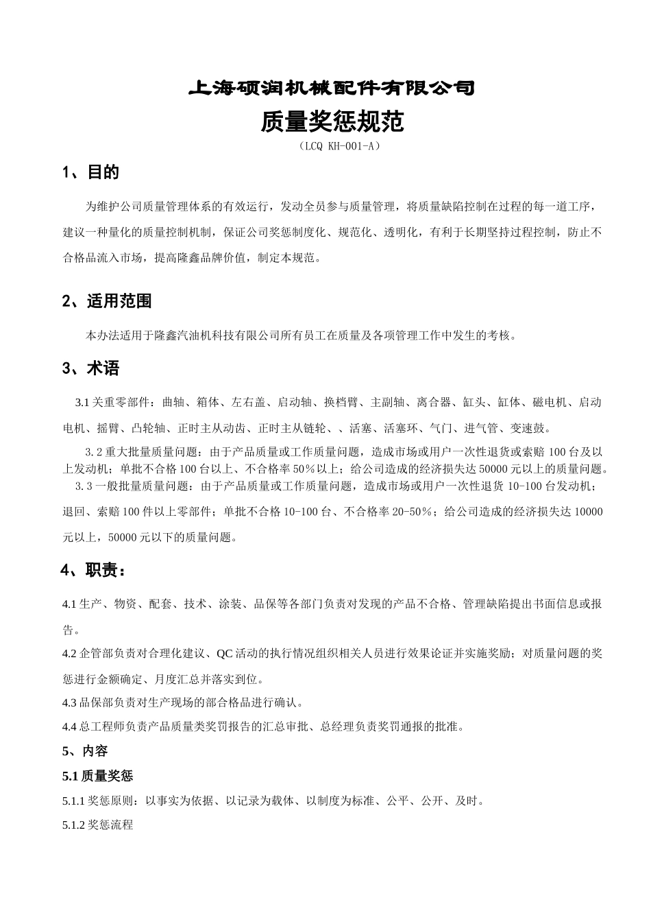
上海硕润机械配件有限公司质量奖惩规范(LCQKH-001-A)1、目的为维护公司质量管理体系的有效运行,发动全员参与质量管理,将质量缺陷控制在过程的每一道工序,建议一种量化的质量控制机制,保证公司奖惩制度化、规范化、透明化,有利于长期坚持过程控制,防止不合格品流入市场,提高隆鑫品牌价值,制定本规范。2、适用范围本办法适用于隆鑫汽油机科技有限公司所有员工在质量及各项管理工作中发生的考核。3、术语3.1关重零部件:曲轴、箱体、左右盖、启动轴、换档臂、主副轴、离合器、缸头、缸体、磁电机、启动电机、摇臂、凸轮轴、正时主从动齿、正时主从链轮、、活塞、活塞环、气门、进气管、变速鼓。3.2重大批量质量问题:由于产品质量或工作质量问题,造成市场或用户一次性退货或索赔100台及以上发动机;单批不合格100台以上、不合格率50%以上;给公司造成的经济损失达50000元以上的质量问题。3.3一般批量质量问题:由于产品质量或工作质量问题,造成市场或用户一次性退货10-100台发动机;退回、索赔100件以上零部件;单批不合格10-100台、不合格率20-50%;给公司造成的经济损失达10000元以上,50000元以下的质量问题。4、职责:4.1生产、物资、配套、技术、涂装、品保等各部门负责对发现的产品不合格、管理缺陷提出书面信息或报告。4.2企管部负责对合理化建议、QC活动的执行情况组织相关人员进行效果论证并实施奖励;对质量问题的奖惩进行金额确定、月度汇总并落实到位。4.3品保部负责对生产现场的部合格品进行确认。4.4总工程师负责产品质量类奖罚报告的汇总审批、总经理负责奖罚通报的批准。5、内容5.1质量奖惩5.1.1奖惩原则:以事实为依据、以记录为载体、以制度为标准、公平、公开、及时。5.1.2奖惩流程5.1.2.1一般单件质量问题及工作质量问题,由相关部门填写《内部质量信息卡》按照流转办法进行传相关部门确认,或将经公司领导批示的书面报告传给企管部,企管部进行核实,并进行分类统计。5.1.2.2品保部负责对生产现场反映的不合格零部件、产品质量等信息进行确认,明确是否是属于配件本身不合格还是工序损坏、状态问题等造成,并可根据已经明确责任的质量问题,按奖惩金额直接开具《质量奖罚通知单》,将奖罚单在半个工作日内传企管部。5.1.2.3对重大产品质量和严重工作质量问题,相关部门提交书面报告,交分管公司领导审批,再交企管部负责编制《通报》,由总经理批准(总经理不在时由其代理人批准)后发布生效。《通报》由企管部向全公司分发,并统一张贴在《质量专题栏》,以供员工查看、监督。5.1.2.4企管部负责对已经明确的信息按照奖惩标准进行金额确定,将已经落实的奖惩情况在1个工作日内通报相关发现和责任部门。5.1.2.5接受奖励和罚款的部门必须在接到企管部的汇总后1个工作日内将奖罚情况在部门质量看板上通报。5.1.2.6次月5日前,企管部将奖罚项目进行统计汇总,填写《内部质量奖罚汇总表》,经部门负责人审核、总工程师批准后交人力室在当月工资中兑现。5.1.3质量奖罚流程图NY5.1.4批量、重大质量问题奖惩序号考核项目责任人罚款发现人奖励直接责任直接管理责任间接管理责任1重大批量质量问题200-1000元/次50-500元/次50-300元/次100~2002一般批量质量问题100-500元/次50-300元/次50-200元/次50~1003因工作质量、产品质量造成集团考核按集团考核分×2,每次扣分不低于0.5分发现部门填写信息、报告确认企管奖罚金额确定奖罚落实责任部门奖罚通报5.1.5供方零部件质量奖罚序号缺陷内容缺陷类别考核奖励积分1关重零部件存在裂纹、焊接不牢、漏气、装配部位缺料A1001032箱体、盖类机加孔堵塞时不按规定使用密封胶A50533零部件状态批量错A500以上/次534零部件材质不合格、关重工序漏A500以上/次1035零部件规格或材料未经我司同意变更A500以上/次1036关重零部件因尺寸不合格导致卡死A100537供方提供虚假的质量证明A2001038为达到某种利益违规向我司工作人员送礼A200/次2039供方未按时送货导致我司生产等受到影响A5元/分钟10310非关重零部件裂纹、装配部位缺料B505211关重零部件变形、装配尺寸不合格、加工或装配不到位B502212零部件螺纹损坏导致装配困难、...

1、当您付费下载文档后,您只拥有了使用权限,并不意味着购买了版权,文档只能用于自身使用,不得用于其他商业用途(如 [转卖]进行直接盈利或[编辑后售卖]进行间接盈利)。
2、本站所有内容均由合作方或网友上传,本站不对文档的完整性、权威性及其观点立场正确性做任何保证或承诺!文档内容仅供研究参考,付费前请自行鉴别。
3、如文档内容存在违规,或者侵犯商业秘密、侵犯著作权等,请点击“违规举报”。

碎片内容

质量考核办法

确认删除?
VIP
微信客服
  • 扫码咨询
会员Q群
  • 会员专属群点击这里加入QQ群
客服邮箱
回到顶部