电脑桌面
添加小米粒文库到电脑桌面
安装后可以在桌面快捷访问

线形暴光模式下怎样控制暴光VIP免费

线形暴光模式下怎样控制暴光_第1页
1/10
线形暴光模式下怎样控制暴光_第2页
2/10
线形暴光模式下怎样控制暴光_第3页
3/10
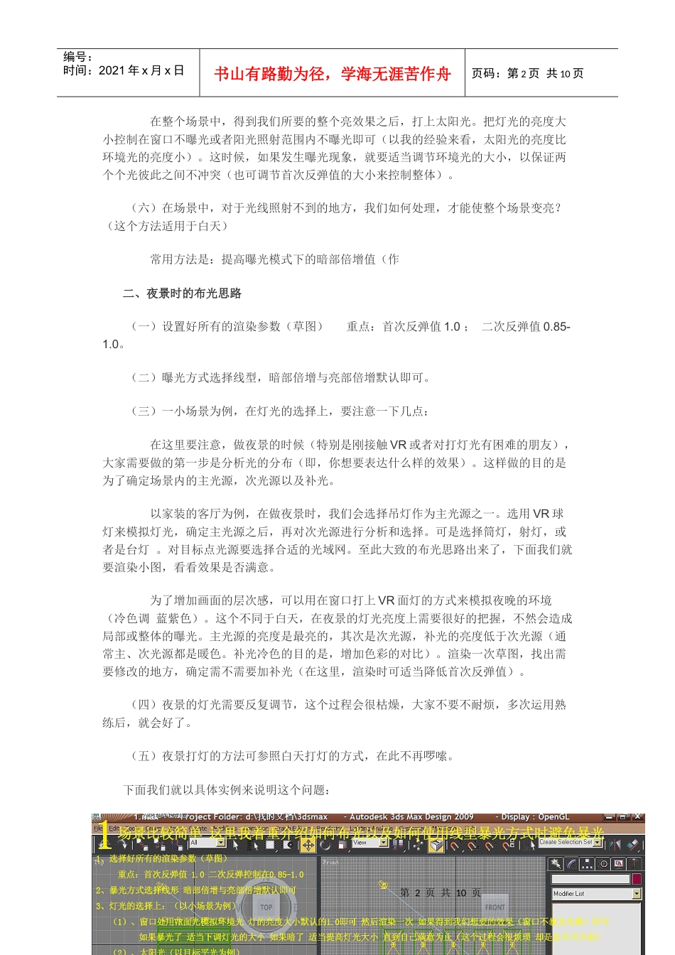
第1页共10页编号:时间:2021年x月x日书山有路勤为径,学海无涯苦作舟页码:第1页共10页新手入门线形暴光模式下如何控制暴光一、白天时的布光思路与方法(一)选择好所有的渲染参数(草图)重点:首次反弹值1.0;二次反弹控制在0.85-1.0。(二)曝光方式选择线形,暗部倍增与亮部倍增默认即可。(三)以小场景为例,在灯光的选择上,要注意以下两点:(1)、窗口处用VR面光模拟环境光,灯的亮度大小为默认的1.0即可,然后渲染一次。只要得到我们想要的效果(窗口不曝光为准)即可。如果曝光了,只要适当调一下灯光的大小。如果暗了,就适当地提高灯光大小,直到自己满意为止(这个过程会很烦琐,但是这也是必不可少的)。(2)、太阳光(以目标平光为例)一般太阳光的亮度大小可能会比VR模拟的环境光小一点(根据具体情况),这个灯一般是在最后才打的(后面我再讲),所以之前第1步的环境光很重要。(四)当窗口的环境光得到我们想要的结果之后,渲染一次,然后开始分析整个场景。一般情况下,场景会整体偏暗,不过没关系,这个时候我们就可以调节渲染面板中首次反弹值的大小了。慢慢调节(一般都是上调),直到在整个场景中得到我们想要的亮度。(注意:1、在提高首次反弹值大小的过程中,如果窗口的环境光爆了,先别急着处理,先看一下整个场景的亮度是否可以。确定这个之后,再降低VR面灯即环境光的亮度。只要是不曝光即可。2、在调节首次反弹值的时候,尽量不要去改变窗口环境光的亮度大小,所有的亮度均以不曝光为前提。)(五)太阳光与上面一个太阳光一样第2页共10页第1页共10页编号:时间:2021年x月x日书山有路勤为径,学海无涯苦作舟页码:第2页共10页在整个场景中,得到我们所要的整个亮效果之后,打上太阳光。把灯光的亮度大小控制在窗口不曝光或者阳光照射范围内不曝光即可(以我的经验来看,太阳光的亮度比环境光的亮度小)。这时候,如果发生曝光现象,就要适当调节环境光的大小,以保证两个个光彼此之间不冲突(也可调节首次反弹值的大小来控制整体)。(六)在场景中,对于光线照射不到的地方,我们如何处理,才能使整个场景变亮?(这个方法适用于白天)常用方法是:提高曝光模式下的暗部倍增值(作二、夜景时的布光思路(一)设置好所有的渲染参数(草图)重点:首次反弹值1.0;二次反弹值0.85-1.0。(二)曝光方式选择线型,暗部倍增与亮部倍增默认即可。(三)一小场景为例,在灯光的选择上,要注意一下几点:在这里要注意,做夜景的时候(特别是刚接触VR或者对打灯光有困难的朋友),大家需要做的第一步是分析光的分布(即,你想要表达什么样的效果)。这样做的目的是为了确定场景内的主光源,次光源以及补光。以家装的客厅为例,在做夜景时,我们会选择吊灯作为主光源之一。选用VR球灯来模拟灯光,确定主光源之后,再对次光源进行分析和选择。可是选择筒灯,射灯,或者是台灯。对目标点光源要选择合适的光域网。至此大致的布光思路出来了,下面我们就要渲染小图,看看效果是否满意。为了增加画面的层次感,可以用在窗口打上VR面灯的方式来模拟夜晚的环境(冷色调蓝紫色)。这个不同于白天,在夜景的灯光亮度上需要很好的把握,不然会造成局部或整体的曝光。主光源的亮度是最亮的,其次是次光源,补光的亮度低于次光源(通常主、次光源都是暖色。补光冷色的目的是,增加色彩的对比)。渲染一次草图,找出需要修改的地方,确定需不需要加补光(在这里,渲染时可适当降低首次反弹值)。(四)夜景的灯光需要反复调节,这个过程会很枯燥,大家不要不耐烦,多次运用熟练后,就会好了。(五)夜景打灯的方法可参照白天打灯的方式,在此不再啰嗦。下面我们就以具体实例来说明这个问题:第3页共10页第2页共10页编号:时间:2021年x月x日书山有路勤为径,学海无涯苦作舟页码:第3页共10页第4页共10页第3页共10页编号:时间:2021年x月x日书山有路勤为径,学海无涯苦作舟页码:第4页共10页第5页共10页第4页共10页编号:时间:2021年x月x日书山有路勤为径,学海无涯苦作舟页码:第5页共10页第6页共10页第5页共10页编号:时间:2021年x月x日书山有路勤为径,学海无涯苦...

1、当您付费下载文档后,您只拥有了使用权限,并不意味着购买了版权,文档只能用于自身使用,不得用于其他商业用途(如 [转卖]进行直接盈利或[编辑后售卖]进行间接盈利)。
2、本站所有内容均由合作方或网友上传,本站不对文档的完整性、权威性及其观点立场正确性做任何保证或承诺!文档内容仅供研究参考,付费前请自行鉴别。
3、如文档内容存在违规,或者侵犯商业秘密、侵犯著作权等,请点击“违规举报”。

碎片内容

线形暴光模式下怎样控制暴光

您可能关注的文档

精华资料店+ 关注
实名认证
内容提供者

大量教育教学资料

确认删除?
VIP
微信客服
  • 扫码咨询
会员Q群
  • 会员专属群点击这里加入QQ群
客服邮箱
回到顶部