电脑桌面
添加小米粒文库到电脑桌面
安装后可以在桌面快捷访问

如何提升财务管理能力VIP免费

如何提升财务管理能力_第1页
1/6
如何提升财务管理能力_第2页
2/6
如何提升财务管理能力_第3页
3/6
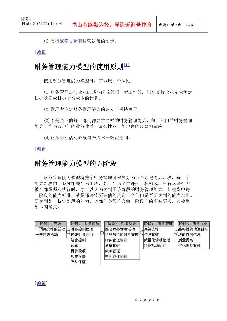
第1页共6页编号:时间:2021年x月x日书山有路勤为径,学海无涯苦作舟页码:第1页共6页什么是财务管理能力模型?[1]财务管理是企业日常经营管理活动的重要组成部分,贯穿于企业经营的全过程。在激烈的市场竞争中,企业的财务管理能力的大小关系到企业的生存和发展。财务管理能力模型起源于英国,它是一种全新的财务评价方法,可供企业的所有者评价企业经营者的财务管理能力。[编辑]财务管理活动的内容及作用[1]1.财务管理的内容无论企业规模大小,企业的财务管理活动内容基本上都由以下三部分组成:(1)财务信息:即需要企业去收集和保存、确保其公正性和及时性、可用来支持业务正常运行的财务信息。(2)财务控制:即需要企业适当关注或执行的财务事务。(3)财务分析:即需要企业具备使用系统的方法分析财务和经营信息,用以支持决策制订过程的能力。2、财务管理的作用由于财务管理是企业的财务管理者所做工作的一个重要组成部分。所以,财务管理活应该起到以下作用:(1)确认和管理财务风险。(2)能及时获取相关的、准确的和可靠的信息,以便决策时理解它潜在的财务含意。(3)提供有关财务和经营报告。(4)防止舞弊、过失、违反财务规章制度及公款丢失等行为的发生。(5)帮助组织管理好财务风险的同时,完成计量核算任务。第2页共6页第1页共6页编号:时间:2021年x月x日书山有路勤为径,学海无涯苦作舟页码:第2页共6页(6)支持战略目标和经营决策的制定。[编辑]财务管理能力模型的使用原则[1]使用财务管理能力模型时,应体现四个原则:(1)财务管理是与企业的其他组成部门一起工作的,用来支持企业完成预定目标及完成目标所费成本的计算。(2)管理者应对财务管理能力的建立与保持负责。(3)不是企业的每一部门都要求同样的财务管理能力,每一部门的财务管理能力应当与该部门的业务性质、复杂性及可能出现的风险相适应。(4)财务管理活动必须符合成本一效益原则。[编辑]财务管理能力模型的五阶段财务管理能力模型将整个财务管理过程划分为五个渐进能力阶段,每一个能力阶段由一系列相关行为组成,某一行为又由许多目标构成,只有这些行为被全部掌握和执行时,才可以认为达到了该阶段的财务管理能力。此模型中每一阶段的能力标准,就是那些将要评估的决定一个部门是否要达到的能力水平。要达到某一特定阶段的能力,该部门必须符合每一阶段上的所有要求。该模型如下图所示:[编辑]第3页共6页第2页共6页编号:时间:2021年x月x日书山有路勤为径,学海无涯苦作舟页码:第3页共6页l.开始在这一阶段,一个组织的财务管理特征表现为:还没有制定它的关键政策、实务或控制框架。由于所需实务的减少,部门目标的完成经常依靠个人的独立作用,决定了其所取得的成绩具有不确定性。相应地,这个阶段具有不同于其他阶段的特点:一个组织或一种模式所希望维持的环境是不稳定的。[编辑]2.控制该阶段的重点在于:制定一个控制框架,提供一个稳定的环境,确保控制活动是持续的。控制框架包括财务、经营和管理控制。当这些基本内控如预想的那样运行时,它们将会降低风险,产生完整的、准确的财务和经营数据。在这个阶段,企业的财务部门的首要任务是确保财务系统有足够的控制,能提供准确的、完整的和及时的财务数据,且对非财务部门提供有效的指导。要做到这一点,需要考虑两个方面:一是在预期结果的基础上,制定有现实意义的财务计划;二是要测算达到这个结果所需花费的成本。这一阶段的能力标准具有以下特征:企业应当围绕财务系统管理控制。准备经营财务计划。监督或控制经营财务计划。准备预算报告。筹集款项。根据法定要求出具报告。保证活动如预期那样运行。[编辑]3.整合该阶段的重点在于财务的角色转换。财务的角色从传统的簿记员转化为支持经营管理者,财务工作的任务是发展一种既能提供基本财务数据又能提供进行成本一效益分析的数据,以满足对经营管理者对财务信息的需求。在这一阶段,企业的关键财务管理活动是:(1)制定活动和行为的标准,在同类企业或单位之间进行评价和比较,且能在财务和非财务数据之间建立联系。第4页共6页第3页共6页编号:时间:2021年x月x日书山有路勤为径,学...

1、当您付费下载文档后,您只拥有了使用权限,并不意味着购买了版权,文档只能用于自身使用,不得用于其他商业用途(如 [转卖]进行直接盈利或[编辑后售卖]进行间接盈利)。
2、本站所有内容均由合作方或网友上传,本站不对文档的完整性、权威性及其观点立场正确性做任何保证或承诺!文档内容仅供研究参考,付费前请自行鉴别。
3、如文档内容存在违规,或者侵犯商业秘密、侵犯著作权等,请点击“违规举报”。

碎片内容

如何提升财务管理能力

确认删除?
VIP
微信客服
  • 扫码咨询
会员Q群
  • 会员专属群点击这里加入QQ群
客服邮箱
回到顶部