电脑桌面
添加小米粒文库到电脑桌面
安装后可以在桌面快捷访问

会计从业资格考试试题及答案(doc 7页)VIP免费

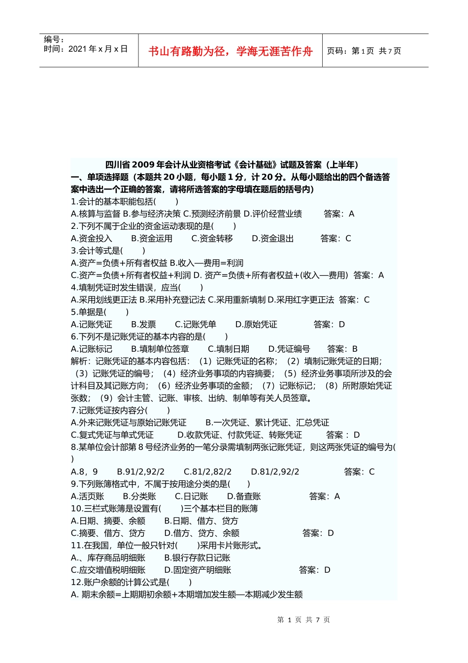
会计从业资格考试试题及答案(doc 7页)_第1页
1/7
会计从业资格考试试题及答案(doc 7页)_第2页
2/7
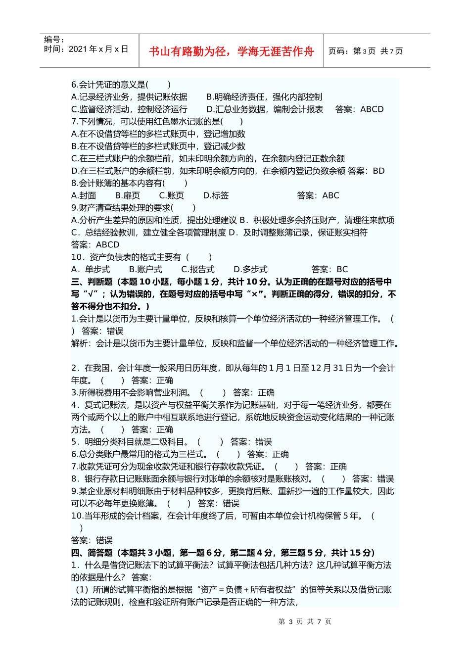
会计从业资格考试试题及答案(doc 7页)_第3页
3/7
第1页共7页编号:时间:2021年x月x日书山有路勤为径,学海无涯苦作舟页码:第1页共7页四川省2009年会计从业资格考试《会计基础》试题及答案(上半年)一、单项选择题(本题共20小题,每小题1分,计20分。从每小题给出的四个备选答案中选出一个正确的答案,请将所选答案的字母填在题后的括号内)1.会计的基本职能包括()A.核算与监督B.参与经济决策C.预测经济前景D.评价经营业绩答案:A2.下列不属于企业的资金运动表现的是()A.资金投入B.资金运用C.资金转移D.资金退出答案:C3.会计等式是()A.资产=负债+所有者权益B.收入—费用=利润C.资产=负债+所有者权益+利润D.资产=负债+所有者权益+(收入—费用)答案:A4.填制凭证时发生错误,应当()A.采用划线更正法B.采用补充登记法C.采用重新填制D.采用红字更正法答案:C5.单据是()A.记账凭证B.发票C.记账凭单D.原始凭证答案:D6.下列不是记账凭证的基本内容的是()A.记账标记B.填制单位签章C.填制日期D.凭证编号答案:B解析:记账凭证的基本内容包括:(1)记账凭证的名称;(2)填制记账凭证的日期;(3)记账凭证的编号;(4)经济业务事项的内容摘要;(5)经济业务事项所涉及的会计科目及其记账方向;(6)经济业务事项的金额;(7)记账标记;(8)所附原始凭证张数;(9)会计主管、记账、审核、出纳、制单等有关人员签章。7.记账凭证按内容分()A.外来记账凭证与原始记账凭证B.一次凭证、累计凭证、汇总凭证C.复式凭证与单式凭证D.收款凭证、付款凭证、转账凭证答案:D8.某单位会计部第8号经济业务的一笔分录需填制两张记账凭证,则这两张凭证的编号为()A.8,9B.91/2,92/2C.81/2,82/2D.81/2,92/2答案:C9.下列账簿格式中,不属于按用途分类的是()A.活页账B.分类账C.日记账D.备查账答案:A10.三栏式账簿是设置有()三个基本栏目的账簿A.日期、摘要、余额B.日期、借方、贷方C.摘要、借方、贷方D.借方、贷方、余额答案:D11.在我国,单位一般只针对()采用卡片账形式。A.、库存商品明细账B.银行存款日记账C.应交增值税明细账D.固定资产明细账答案:D12.账户余额的计算公式是()A.期末余额=上期期初余额+本期增加发生额—本期减少发生额第2页共7页第1页共7页编号:时间:2021年x月x日书山有路勤为径,学海无涯苦作舟页码:第2页共7页B.期末余额=期初余额+本期增加发生额—本期减少发生额C.期末余额=上期期初余额+本期减少发生额—本期增加发生额D.期末余额=期初余额+本期减少发生额—本期增加发生额答案:B13.下列不是常用的账务处理程序的是()A.原始凭证账务处理程序B.记账凭证账务处理程序C.汇总记账凭证账务处理程序D.科目汇总表账务处理程序答案:A14.不同账务处理程序的主要区别在于()A.登记部分类账户的依据不同B.会计凭证的传递方法不同C.登记明细分类账户的依据不同D.会计分工不同答案:A15.下列不属于财产清查方法的是()A.实地盘点法B.发函询证C.技术推算法D.永续盘存法答案:D16.编制银行存款余额调节表时,本单位银行存款调节后的余额等于()A.本单位银行存款余额+本单位已记增加而银行未记增加的账项—银行已记增加而本单位未记增加的账项B.本单位银行存款余额+银行已记增加而本单位未记增加的账项—银行已记增加而本单位未记增加的账项C.本单位银行存款余额+本单位已记增加而银行未记增加的账项—本单位已记增加而银行未记增加的账项D.本单位银行存款余额+银行已记减少而本单位未记减少的账项—银行已记增加而本单位未记增加的账项答案:B17.因更换出纳员而对现金进行盘点和核对,属于()A.全面清查和不定期清查B.全面清查和定期清查C.局部清查和不定期清查D.局部清查和定期清查答案:C18.会计分录的基本内容不包括()A.应记账户的名称B.应记账户的方向C.应记账户的金额D.应记入账的时间答案:D19.下列资产中,流动性最强的是()A.应收账款B.应收票据C.其他应收款D.预收账款答案:A20.下列保管期限为25年的会计档案是()A.银行存款余额调节表B.银行对账单C.银行存款日记账D.银行存款总账答案:C二、多项选择题(本题共10小题,每小题2分,计20分。每小题均有多个正确答案,请从每小题给出的备选答案中选出正确的答案。每小题所有的答案选...

1、当您付费下载文档后,您只拥有了使用权限,并不意味着购买了版权,文档只能用于自身使用,不得用于其他商业用途(如 [转卖]进行直接盈利或[编辑后售卖]进行间接盈利)。
2、本站所有内容均由合作方或网友上传,本站不对文档的完整性、权威性及其观点立场正确性做任何保证或承诺!文档内容仅供研究参考,付费前请自行鉴别。
3、如文档内容存在违规,或者侵犯商业秘密、侵犯著作权等,请点击“违规举报”。

碎片内容

会计从业资格考试试题及答案(doc 7页)

确认删除?
VIP
微信客服
  • 扫码咨询
会员Q群
  • 会员专属群点击这里加入QQ群
客服邮箱
回到顶部