电脑桌面
添加小米粒文库到电脑桌面
安装后可以在桌面快捷访问

2-ISO9001理解要点VIP专享VIP免费

2-ISO9001理解要点_第1页
1/44
2-ISO9001理解要点_第2页
2/44
2-ISO9001理解要点_第3页
3/44
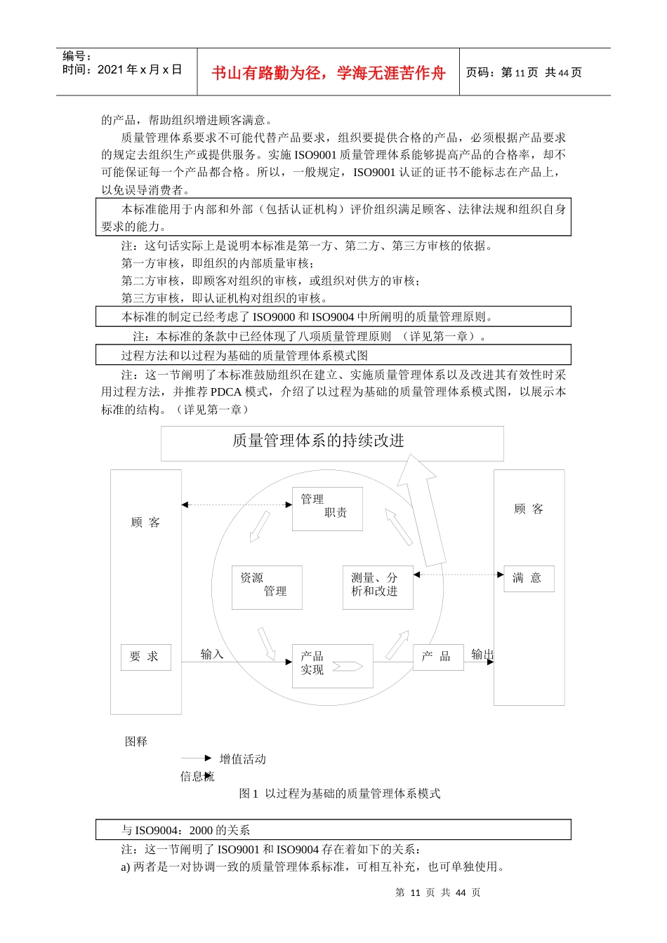
第9页共44页编号:时间:2021年x月x日书山有路勤为径,学海无涯苦作舟页码:第9页共44页第三讲ISO9001:2000《质量管理体系要求》ISO9001:2000《质量管理体系要求》理解要点ISO9001的全称是《质量管理体系----要求》,是2000版的ISO9000族标准的四个核心标准之一,而且是核心中的核心。本章将按照该标准的目次,详细说明组织应该如何应用该标准。为了便于解说,本章从第四章开始的标号与ISO9001的标号一致,并且定义一位数字的标号为“章”,两位数字的标号为“节”,三位数字的标号为“条”,章、节、条之下的各个有独立意义的句、段为“款”。第一节ISO前言ISO9001的“前言”部分说明了如下问题。国际标准化组织(简称ISO),是由各国标准化团体(即ISO成员团体)组成的世界性的联合会。注:ISO是世界上最大的国际标准化组织之一。它成立于1947年2月23日,美国的HowardCoonley先生当选为ISO的第一任主席。ISO的全称是IntenationalOrganizationforStandardization.ISO这个缩写既非英文,也非法文,因为英文的缩写应是IOS,法文的缩写应是OIN,它是希腊文ISO,意思是“平等”。ISO现有117个成员,包括117个国家和地区。ISO的最高权力机构是每年一次的“全体大会”,日常办事机构是中央秘书处,设在瑞士的日内瓦。ISO的组织宗旨是“在世界上促进标准化及其相关活动的发展,以便于商品和服务的国际交换,在智力、科学、技术和经济领域开展合作。”ISO通过它的2856个技术机构开展技术活动,其中技术委员会(TC)共185个,分技术委员会(SC)共611个,工作组(WG)共2022个,特别工作组38个。ISO的2856个技术机构的技术活动的成果(产品)是“国际标准”。ISO现已制定出10300多个国际标准,主要涉及基础与方法标准,也有很多各行各业各种产品的技术规范,也包括科学方面的标准,如化学元素周期表、米千克秒制(国际单位制)、概念学等。ISO与国际电工委员会(简称IEC)在电工技术标准化方面保持密切合作的关系。注:IEC是另外一个很大的国际标准化组织,IEC主要负责电工、电子领域的标准化活动,ISO则负责除此之外的所有其他领域的标准化活动。ISO9000:2000是由ISO/TC176/SC2质量管理和质量保证技术委员会质量体系分技术委员会制定的。注:TC176是ISO第176个技术委员会,成立于1979年,当时称为“质量保证技术委员会”,1987年更名为“质量管理和质量保证技术委员会”。TC176是专门制定质量管理和质量保证标准的,它制定出来的标准统称为“ISO9000族”标准。ISO9000族经过了如下发展:第一版(即1987版)的ISO9000族标准只有6个(略),当时称为“ISO9000系列标准”。从1990年开始,TC176又陆续发布了一些质量管理和质量保证标准,且于1994年对上述ISO9000系列标准进行了第一次修订,至此,ISO9000族标准共有16个。1994年之第10页共44页第9页共44页编号:时间:2021年x月x日书山有路勤为径,学海无涯苦作舟页码:第10页共44页后,ISO9000族标准的队伍不断扩大,至2000年改版之前,共有22个标准和2个技术报告(TR)。通常称为ISO9000族第二版标准。ISO9001第三版(2000版)取代第二版的ISO9001、ISO9002、ISO9003三个质量保证模式,包括对这些文件的技术性修订。注:2000版的ISO9001对1994版的ISO9001的主要的技术修订是采用PDCA循环的过程方法模式,不再使用要素分类的方法,而是把20个要素分别归类于质量管理体系,管理职责,资源管理,产品实现,测量、分析和改进五个模块。原已使用ISO9002、ISO9003的组织只需按ISO9001:2000标准第1.2条的规定删减某些要求,仍可使用ISO9001:2000标准。本标准的名称发生了变化,不再有“质量保证”一词。注:质量保证活动最早是50年代末从西方的军工企业发展起来的。1959年,美国国防部向国防部供应局下属的军工企业提出了质量保证要求,要求承包商“应在实现合同要求的所有领域和过程(例如:设计、研制、制造、加工、装配、检验、试验、维护、装箱、贮存和安装)中充分保证质量。”并对质量保证体系规定了两种统一的模式:a)军标MIL-Q-9858A《质量大纲要求》;b)军标MIL-I-45208《检验系统要求》。承包商要根据这两个模式编制《质量保证手册》,...

1、当您付费下载文档后,您只拥有了使用权限,并不意味着购买了版权,文档只能用于自身使用,不得用于其他商业用途(如 [转卖]进行直接盈利或[编辑后售卖]进行间接盈利)。
2、本站所有内容均由合作方或网友上传,本站不对文档的完整性、权威性及其观点立场正确性做任何保证或承诺!文档内容仅供研究参考,付费前请自行鉴别。
3、如文档内容存在违规,或者侵犯商业秘密、侵犯著作权等,请点击“违规举报”。

碎片内容

2-ISO9001理解要点

确认删除?
VIP
微信客服
  • 扫码咨询
会员Q群
  • 会员专属群点击这里加入QQ群
客服邮箱
回到顶部