电脑桌面
添加小米粒文库到电脑桌面
安装后可以在桌面快捷访问

质检部检验员相关标准培训资料VIP免费

质检部检验员相关标准培训资料_第1页
1/8
质检部检验员相关标准培训资料_第2页
2/8
质检部检验员相关标准培训资料_第3页
3/8
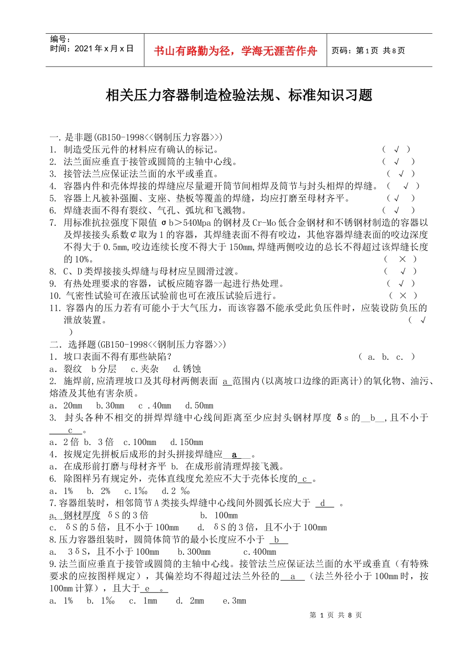
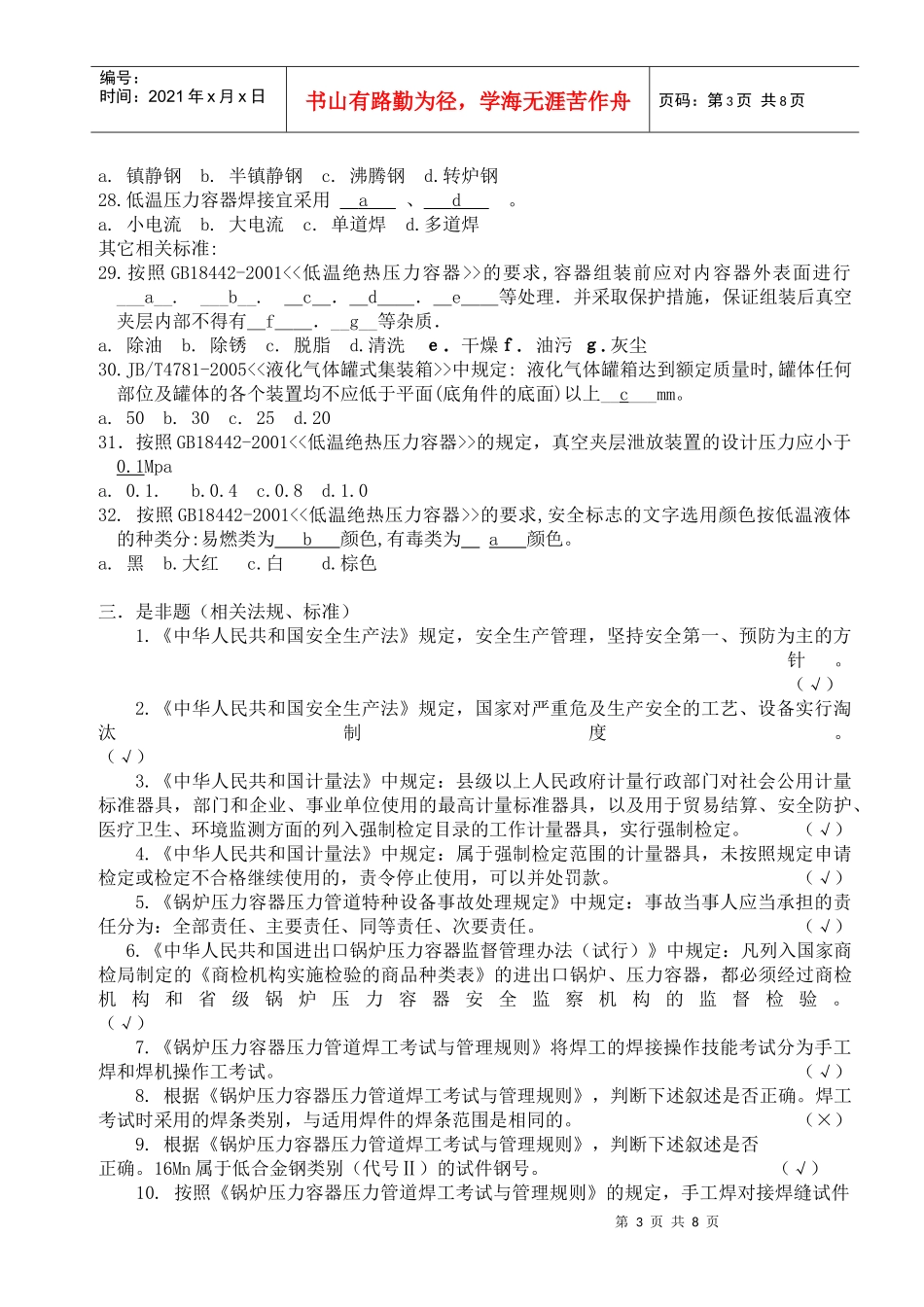
第1页共8页编号:时间:2021年x月x日书山有路勤为径,学海无涯苦作舟页码:第1页共8页相关压力容器制造检验法规、标准知识习题一.是非题(GB150-1998<<钢制压力容器>>)1.制造受压元件的材料应有确认的标记。(√)2.法兰面应垂直于接管或圆筒的主轴中心线。(√)3.接管法兰应保证法兰面的水平或垂直。(√)4.容器内件和壳体焊接的焊缝应尽量避开筒节间相焊及筒节与封头相焊的焊缝。(√)5.容器上凡被补强圈、支座、垫板等覆盖的焊缝,均应打磨至母材齐平。(√)6.焊缝表面不得有裂纹、气孔、弧坑和飞溅物。(√)7.用标准抗拉强度下限值σb>540Mpa的钢材及Cr-Mo低合金钢材和不锈钢材制造的容器以及焊接接头系数¢取为1的容器,其焊缝表面不得有咬边,其他容器焊缝表面的咬边深度不得大于0.5mm,咬边连续长度不得大于150mm,焊缝两侧咬边的总长不得超过该焊缝长度的10%。(×)8.C、D类焊接接头焊缝与母材应呈圆滑过渡。(√)9.有热处理要求的容器,试板应随容器一起进行热处理。(√)10.气密性试验可在液压试验前也可在液压试验后进行。(×)11.容器内的压力若有可能小于大气压力,而该容器不能承受此负压件时,应装设防负压的泄放装置。(√)二.选择题(GB150-1998<<钢制压力容器>>)1.坡口表面不得有那些缺陷?(a.b.c.)a.裂纹b分层c.夹杂d.锈蚀2.施焊前,应清理坡口及其母材两侧表面a范围内(以离坡口边缘的距离计)的氧化物、油污、熔渣及其他有害杂质。a.20mmb.30mmc.40mmd.50mm3.封头各种不相交的拼焊焊缝中心线间距离至少应封头钢材厚度δs的__b__,且不小于____c__。a.2倍b.3倍c.100mmd.150mm4.按规定先拼板后成形的封头拼接焊缝应__a___。a.在成形前打磨与母材齐平b.在成形前清理焊接飞溅。6.除图样另有规定外,壳体直线度允差应不大于壳体长度的c。a.1%b.2%c.1‰d.2‰7.容器组装时,相邻筒节A类接头焊缝中心线间外圆弧长应大于d。a.钢材厚度δS的3倍b.100mmc.δS的5倍,且不小于100mmd.δS的3倍,且不小于100mm8.压力容器组装时,圆筒体筒节的最小长度应不小于ba.3δS,且不小于100mmb.300mmc.400mm9.法兰面应垂直于接管或圆筒的主轴中心线。接管法兰应保证法兰面的水平或垂直(有特殊要求的应按图样规定),其偏差均不得超过法兰外径的a(法兰外径小于100mm时,按100mm计算),且大于e。a.1%b.1‰c.1mmd.2mme.3mm第2页共8页第1页共8页编号:时间:2021年x月x日书山有路勤为径,学海无涯苦作舟页码:第2页共8页10.直立容器的底座圈、底板上地脚螺栓通孔应跨中均布,中心圆直径允差、相邻两孔b允差和任意两孔b允差均不大于2mm。a.弧长b.弦长11.承受内压的容器组装完成后,应按要求检查壳体的圆度。壳体同一断面上最大内径与最小内径之差e,应不大于该断面内径Di的c%(对锻焊容器为a%),且不大于25mm。a.0.1b.0.5c.1d.1.512.焊条、焊剂及其他焊接材料的贮存库应保持干燥,相对湿度不得大于d。a.50℃b.60℃c.50%d.60%13.当风速大于10m/s,且无有效防护措施时,b进行手工电弧焊。a.可以b.不可以14.在雨、雪环境下,且无有效防护措施时,b施焊。a.可以b.不可以15.容器施焊前的焊接工艺评定应按c进行。a.蒸汽锅炉安全技术监检规程附录b.压力容器安全技术监检规程附录c.JB4708d.JB/T470916.焊缝同一部位的返修次数不宜超过b次。a.1b.2c.3d.417.图样注明盛装毒性为极度或高度危害介质的容器,应进行焊后热处理吗?Aa.应该b.不应该18.对进行局部探伤的焊接接头,发现有不允许的缺陷时,应在该缺陷的延伸部位增加检查长度,增加的长度为该焊接接头长度的a%,且不小于250mm。若仍有不允许的缺陷时,则对该焊接接头做e%检测。a.10b.20c.25d.50e.10019.压力试验必须用a个量程相同的并经过校正的压力表。压力表的量程在试验压力的a倍左右为宜,但不应低于1.5倍和高于4倍的试验压力。a.2b.2.5c.3d.3.520.容器的开孔补强圈应在压力试验以前通过cMPa的压缩空气检查焊接接头质量。a.0.2-0.3b.0.3-0.4c.0.4-0.5d.0.5-0.621.碳素钢、16MnR和正火15MnVR钢容器进行液压试验时,液体温度不得低于a。a.5℃b.10℃c.15℃d.20℃22.气压试验所用气体应为干燥,洁净是a、d或其他惰性气体。...

1、当您付费下载文档后,您只拥有了使用权限,并不意味着购买了版权,文档只能用于自身使用,不得用于其他商业用途(如 [转卖]进行直接盈利或[编辑后售卖]进行间接盈利)。
2、本站所有内容均由合作方或网友上传,本站不对文档的完整性、权威性及其观点立场正确性做任何保证或承诺!文档内容仅供研究参考,付费前请自行鉴别。
3、如文档内容存在违规,或者侵犯商业秘密、侵犯著作权等,请点击“违规举报”。

碎片内容

质检部检验员相关标准培训资料

确认删除?
VIP
微信客服
  • 扫码咨询
会员Q群
  • 会员专属群点击这里加入QQ群
客服邮箱
回到顶部