电脑桌面
添加小米粒文库到电脑桌面
安装后可以在桌面快捷访问

高考生物二轮复习 植物生命活动的调节系统学前诊断-人教版高三生物试题VIP免费

高考生物二轮复习 植物生命活动的调节系统学前诊断-人教版高三生物试题_第1页
1/7
高考生物二轮复习 植物生命活动的调节系统学前诊断-人教版高三生物试题_第2页
2/7
高考生物二轮复习 植物生命活动的调节系统学前诊断-人教版高三生物试题_第3页
3/7
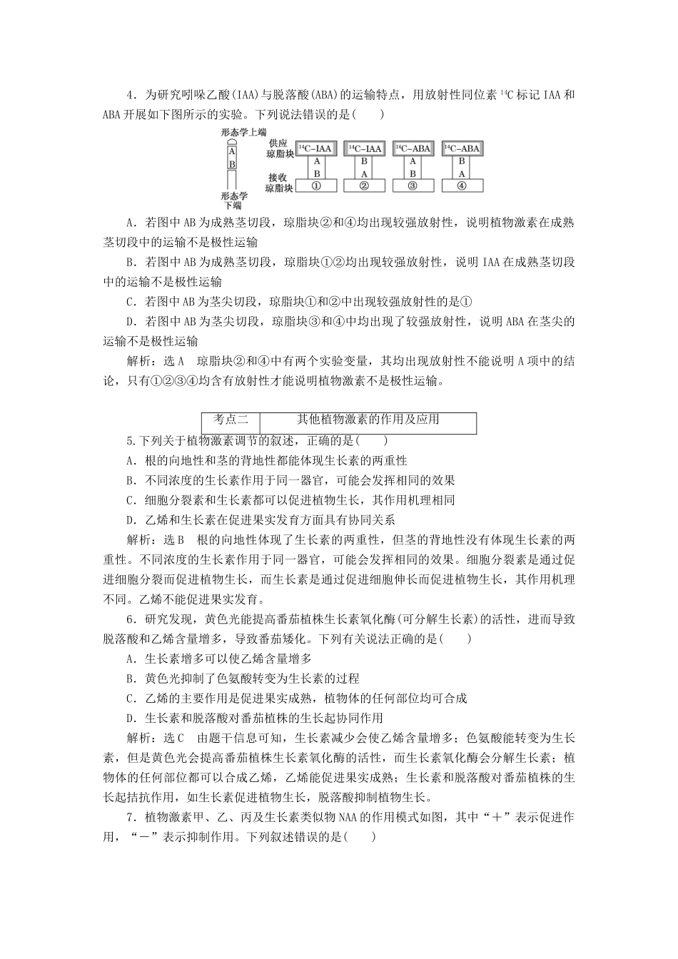
“植物生命活动的调节系统”学前诊断考点一生长素的产生、运输和生理作用1.下列有关植物生长素的叙述,正确的是()A.单侧光照射燕麦胚芽鞘可使生长素分布发生变化,从而导致弯向光源生长B.植物的顶端优势与生长素的运输无关C.生长素为代谢过程提供能量,缺乏氧气会影响植物体内生长素的极性运输D.生长素在生长旺盛的部位分布较多,生长素浓度不同对植物同一器官的影响不同解析:选A单侧光照射燕麦胚芽鞘可使生长素由向光侧向背光侧运输,从而导致背光侧生长素分布多、生长快,向光侧生长素分布少、生长慢,导致胚芽鞘弯向光源生长。顶芽产生的生长素向下运输,导致侧芽附近生长素浓度较高,导致顶端优势。生长素可对代谢起调节作用,但不能提供能量。生长素的生理作用具有两重性,在最适浓度两侧有促进生长效果相同的两个不同的生长素浓度。2.如图是某植物幼苗横放一段时间后幼茎在显微镜下的部分细胞图,下列叙述正确的是()A.幼茎a侧为近地侧,b侧为远地侧B.生长素由于重力作用由b→aC.a、b侧生长速度不一致,说明生长素具有两重性D.茎部a侧与b侧的生长素都能促进生长解析:选D该部分细胞图是植物幼茎纵切片图,a侧为远地侧,b侧为近地侧;在重力的作用下生长素从远地侧向近地侧运输,导致近地侧生长素浓度高,促进生长作用增强所以生长素运输的方向为a→b;茎对生长素较不敏感,b侧较高浓度和a侧较低浓度都促进生长,b侧生长快,a侧生长慢。3.图甲所示为燕麦胚芽鞘的向光性实验;图乙所示为水平放置于地面的幼苗根与茎的生长情况;图丙所示为生长素浓度与根(或芽、茎)生长的关系。下列实验现象及解释合理的是()A.图甲中胚芽鞘尖端的背光侧生长素浓度大于向光侧是生长素极性运输造成的B.图甲中胚芽鞘向光弯曲生长时,其背光侧生长素浓度接近图丙中的B浓度C.图乙中幼苗茎3、茎4处的生长素浓度分别位于图丙中的C点之前和之后D.图乙中根1处的生长素浓度大于根2处,所以幼苗根呈现向地生长现象解析:选B图甲中胚芽鞘尖端的背光侧生长素浓度大于向光侧是由于在单侧光的照射下,生长素在尖端横向运输,即由向光侧移向了背光侧。图甲中胚芽鞘向光弯曲生长时其向光侧的生长素向背光侧运输,背光侧生长素浓度较高,促进作用较强,接近于图丙中的B浓度。图乙中幼苗茎3、茎4处均是促进生长,对应的生长素浓度均在图丙中的C点之前。由于重力作用,图乙中根1处生长素浓度小于根2处。4.为研究吲哚乙酸(IAA)与脱落酸(ABA)的运输特点,用放射性同位素14C标记IAA和ABA开展如下图所示的实验。下列说法错误的是()A.若图中AB为成熟茎切段,琼脂块②和④均出现较强放射性,说明植物激素在成熟茎切段中的运输不是极性运输B.若图中AB为成熟茎切段,琼脂块①②均出现较强放射性,说明IAA在成熟茎切段中的运输不是极性运输C.若图中AB为茎尖切段,琼脂块①和②中出现较强放射性的是①D.若图中AB为茎尖切段,琼脂块③和④中均出现了较强放射性,说明ABA在茎尖的运输不是极性运输解析:选A琼脂块②和④中有两个实验变量,其均出现放射性不能说明A项中的结论,只有①②③④均含有放射性才能说明植物激素不是极性运输。考点二其他植物激素的作用及应用5.下列关于植物激素调节的叙述,正确的是()A.根的向地性和茎的背地性都能体现生长素的两重性B.不同浓度的生长素作用于同一器官,可能会发挥相同的效果C.细胞分裂素和生长素都可以促进植物生长,其作用机理相同D.乙烯和生长素在促进果实发育方面具有协同关系解析:选B根的向地性体现了生长素的两重性,但茎的背地性没有体现生长素的两重性。不同浓度的生长素作用于同一器官,可能会发挥相同的效果。细胞分裂素是通过促进细胞分裂而促进植物生长,而生长素是通过促进细胞伸长而促进植物生长,其作用机理不同。乙烯不能促进果实发育。6.研究发现,黄色光能提高番茄植株生长素氧化酶(可分解生长素)的活性,进而导致脱落酸和乙烯含量增多,导致番茄矮化。下列有关说法正确的是()A.生长素增多可以使乙烯含量增多B.黄色光抑制了色氨酸转变为生长素的过程C.乙烯的主要作用是促进果实成熟,植物体的任何部位均可合成D.生长素和脱落酸对番茄植株...

1、当您付费下载文档后,您只拥有了使用权限,并不意味着购买了版权,文档只能用于自身使用,不得用于其他商业用途(如 [转卖]进行直接盈利或[编辑后售卖]进行间接盈利)。
2、本站所有内容均由合作方或网友上传,本站不对文档的完整性、权威性及其观点立场正确性做任何保证或承诺!文档内容仅供研究参考,付费前请自行鉴别。
3、如文档内容存在违规,或者侵犯商业秘密、侵犯著作权等,请点击“违规举报”。

碎片内容

高考生物二轮复习 植物生命活动的调节系统学前诊断-人教版高三生物试题

您可能关注的文档

文章天下+ 关注
实名认证
内容提供者

各种文档应有尽有

相关文档

确认删除?
VIP
微信客服
  • 扫码咨询
会员Q群
  • 会员专属群点击这里加入QQ群
客服邮箱
回到顶部