电脑桌面
添加小米粒文库到电脑桌面
安装后可以在桌面快捷访问

资料下载-质量管理复习题VIP免费

资料下载-质量管理复习题_第1页
1/7
资料下载-质量管理复习题_第2页
2/7
资料下载-质量管理复习题_第3页
3/7
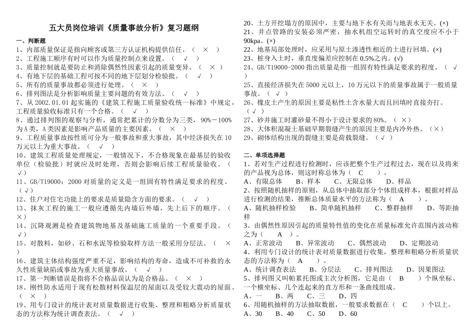
五大员岗位培训《质量事故分析》复习题纲一、判断题1、内部质量保证是指向顾客或第三方认证机构提供信任。(×)2、工程施工顺序有时可以作为质量控制点来设置。(√)3、质量控制就是要防止和消除偶然性因素引起的质量变异。(×)4、有地下层的基础工程可按不同的地下层划分检验批。(√)5、所有的质量事故都必须进行处理。(×)6、排列图法是分析影响质量主要问题的有效方法。(√)7、从2002.01.01起实施的《建筑工程施工质量验收统一标准》中规定,工程质量验收标准只有一个合格。(√)8、通过排列图的观察与分析,通常把累计的分数分为三类,90%-100%为A类,A类因素是影响产品质量的主要因素。(×)9、工程质量事故按性质可分为一般事故和重大事故,其中经济损失在10万元以上为重大事故。(√)10、建筑工程质量处理规定,一般情况下,不合格现象在最基层的验收单位(检验批)时就应及时处理,否则会影响后续工程质量验收。(√)11、GB/T19000:2000对质量的定义是一组固有特性满足要求的程度。(√)12、住户对住宅功能上的要求是质量隐含方面的要求。(√)13、抹灰工程的施工一般应遵循先内墙后外墙,先上后下的顺序。(×)14、沉降观测是检查建筑物地基及基础施工质量的一个重要手段。(√)15、对散料,如砂、石和水泥等检验取样方法一般采用分层法。(×)16、建筑主体结构强度严重不足,影响结构的寿命,造成不可补救的永久性质量缺陷或事故为重大质量事故。(√)17、第一判断错误是指将不合格品误认为是合格品。(×)18、刚性防水适用于现有松散材料保温层的屋面以及受较大震动的屋面。(×)19、用专门设计的统计表对质量数据进行收集、整理和粗略分析质量状态的方法称为统计调查表法。(√)20、土方开挖塌方的原因中,主要与地下水有关而与地表水无关。(×)21、井点管路的安装必须严密,抽水机组空运转时的真空度应不小于90kpa。(×)22、地基局部处理时,应采用与原土渗透性相近的土进行回填。(×)23、桩身入土时,垂直度偏差应控制在0.5%之内。(√)24、GB/T19000-2000指出质量是指一组固有特性满足要求的程度。(√)25、直接经济损失在5000元以上,10万元以下的质量事故属于一般质量事故。(√)26、橡皮土产生的原因主要是粘性土含水量大而且回填时直接夯打。(√)27、砂井施工时灌砂量不得小于设计要求的80%。(×)28、大体积混凝土基础早期裂缝产生的原因主要是内冷外热。(×)29、砌体结构出现的裂缝主要是荷载裂缝。(√)二、单项选择题1、若对生产过程进行检测时,应该把整个生产过程过去,现在以及将来的产品视为总体,则这时称总体为(C)。A、有限总体B、样本C、无限总体D、样品2、按照随机抽样的原则,从总体中抽取部分个体组成样本,根据对样品进行检测的结果,推断总体质量水平的方法称为(A)。A、随机抽样检验B、简单随机抽样C、整群抽样D、等距抽样3、由偶然性原因引起的质量特性值的变化在质量标准允许范围内波动称之为(A)。A、正常波动B、异常波动C、偶然波动D、定期波动4、利用专门设计的统计表对质量数据进行收集,整理和粗略分析质量状态的方法称为(A)。A、统计调查表法B、分层法C、排列图法D、因果图法5、排列图又叫帕累托图或主次分析图,它是由(B)个纵坐标、一个横坐标、几个连起来的直方形和一条曲线组成。A、一B、两C、三D、四6、用随机抽样的方法抽取数据,一般要求数据在(C)个以上。A、30B、40C、50D、607、如图所示的实际质量分析与标准比较,B与T中间,质量分布中心x−与质量标准中心M重合,实际数据分布与质量标准相比较两边还有一定余地。在这一种情况下生产出来的产品可认为全部都是(A)。A、合格品B、不合格品C、质量有问题D、质量特性值超出质量标准8、利用控制图区分质量波动原因,判明生产过程是否处于稳定状态的方法称为(B)。A、直方图法B、控制图法C、排列图法D、因果图法9、趋势或倾向是指点子连续上升或连续下降的现象。连续(D)上升或下降排列,就应判定生产过程有异常因素影响,要立即采取措施。A、5点B、6点C、7点D、7点或7点以上10、在(A)中规定:在抽样检验中,两类风险一般控制范围...

1、当您付费下载文档后,您只拥有了使用权限,并不意味着购买了版权,文档只能用于自身使用,不得用于其他商业用途(如 [转卖]进行直接盈利或[编辑后售卖]进行间接盈利)。
2、本站所有内容均由合作方或网友上传,本站不对文档的完整性、权威性及其观点立场正确性做任何保证或承诺!文档内容仅供研究参考,付费前请自行鉴别。
3、如文档内容存在违规,或者侵犯商业秘密、侵犯著作权等,请点击“违规举报”。

碎片内容

资料下载-质量管理复习题

您可能关注的文档

确认删除?
VIP
微信客服
  • 扫码咨询
会员Q群
  • 会员专属群点击这里加入QQ群
客服邮箱
回到顶部